EasyManua.ls Logo

Technogym CROSS PERSONAL - The Machine Does Not Read the Tgs Key

Technogym CROSS PERSONAL
118 pages
Print Icon
To Next Page IconTo Next Page
To Next Page IconTo Next Page
To Previous Page IconTo Previous Page
To Previous Page IconTo Previous Page
Loading...
CROSS PERSONAL: Service & maintenance manual - rev. 1.1
Page 6.26
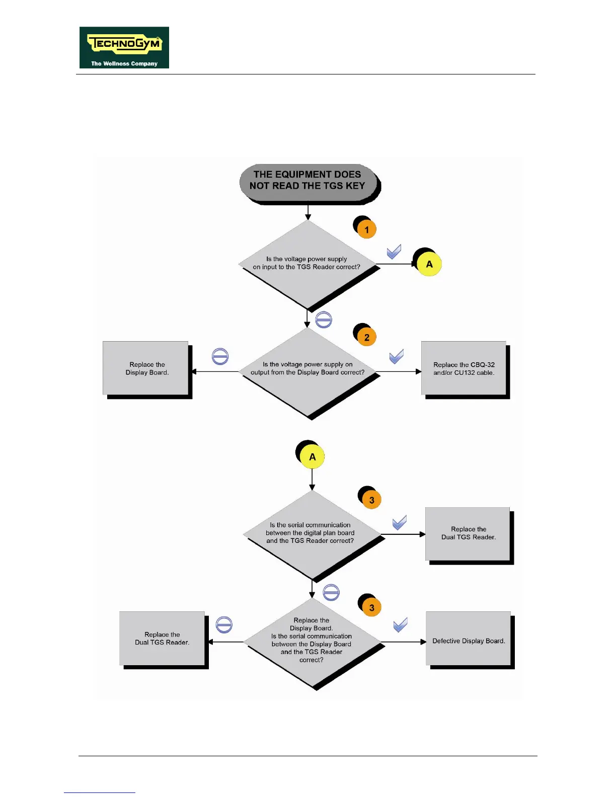
6.13. THE MACHINE DOES NOT READ THE TGS KEY
The error is due to the fact the TGS reader is not working properly, or if it is not supplied by the
Display Board.

Table of Contents

Related product manuals