EasyManua.ls Logo

Technogym CROSS PERSONAL - Chest Belt

Technogym CROSS PERSONAL
118 pages
Print Icon
To Next Page IconTo Next Page
To Next Page IconTo Next Page
To Previous Page IconTo Previous Page
To Previous Page IconTo Previous Page
Loading...
CROSS PERSONAL: Service & maintenance manual - rev. 1.1
Page 6.32
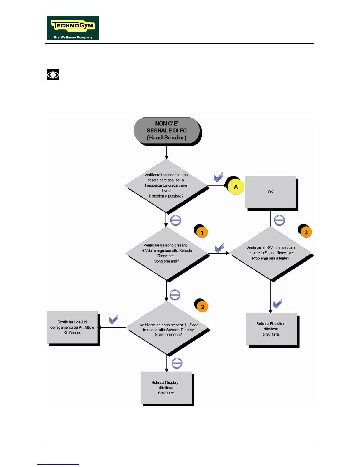
6.14.2. CHEST BELT
CORRECT USE OF THE CHEST BELT: Wear the chest belt taking care the area of
contact with the body is humid in order to guarantee it proper works.
Continued on following page ...

Table of Contents

Related product manuals