EasyManua.ls Logo

Universal Laser Systems VLS3.75 - Page 13

Default Icon
99 pages
Print Icon
To Next Page IconTo Next Page
To Next Page IconTo Next Page
To Previous Page IconTo Previous Page
To Previous Page IconTo Previous Page
Loading...
13
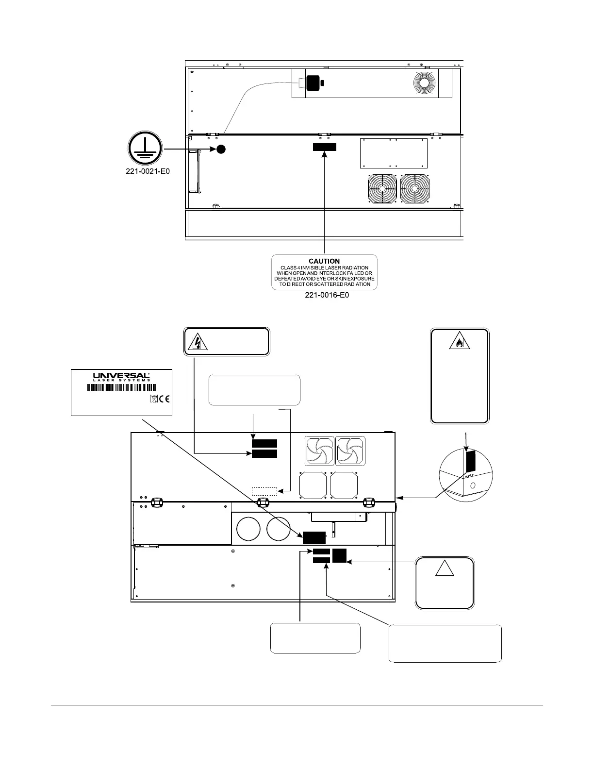
VLS6 Back View
CAUTION
C LASS 4IN VISIBLE LASER RADIATIO N
AN D INTERLOCKF AILED OR
AVO ID EYE OR SKIN EXPOSU R E
DIRECTORSC ATTER ED RADIAT ION
W H EN OPEN
D EFEATED
TO
221-0016- E0
WARNIN G
TOAVO ID R ISK OF EL EC TR IC SHOCK
ALWA YS DISCONNECTPO WER CORD
BEFO R E R EM O VI N G TH IS C O VER
221-0020-E0
THISEQUIPMENT CO NF O RMS
TO PROVISIONSO F
US 21 CF R 1040.10
AND 1040. 11
221-0015-E0
THIS PRODUCTI SMANUFACT UREDU NDER ONE
OR M OREOF U.S. PATENT S5,051 ,558 ;5 ,661,746 ;5 ,754 ,575 ;
5,867,517; 5,881,08 7; 5,894,49 3; 5,901,167 ;5 ,982,8 03;6 ,181 ,719;
6,313 ,433;6 ,342 ,687;6 ,423,925 ;6 ,424 ,670;6 ,983 ,001;
D517,47 4; 7,06 0,934
OT HERU .S.A ND INTERNATIONALP ATENTS PENDING.
221-0065-E0
!
WARNIN G
Do usei n medi cal or surgica l
applicati ons or to manufacture
medical devices . Seet he S afety,
Installation, Operati on, and B asic
Maintenance Manual ,o rt he OEM
Lase rI ntegrati on Manual for
furthe ri nformation.
NOT
221-0081- E0
221-0002-E0
WARNING
TH IS SYSTEM IS D ESI G N ED FO R
U SE WITH INERTAN D
NON-OXIDIZINGG ASES ONLY
(i.e. DRY C L EAN AIR , C AR BO N
D IO XI D E, HELIUM,NITROGEN).
CONNECTINGFL AM M ABL EO R
OXIDIZIN GG ASES TO TH IS
SYSTEM CREATESA SER IO U S
SAFETY AND/ORFIR E HAZARD.
DO NOT CONNECTAN Y G AS
SOURCESEXC EED IN G 75 PSI
(5 ATM) PR ESSU R E.
U N IVER SAL LASER SYSTEM S
ASSU M ES NOR ESPO N SIBIL I T Y
AR ISIN G FR O MTH E I M PR O PER
U SE OF TH IS SYSTEM .
221-0037-E0
UL R3 01234507010800016
MANUFACTURED: J AN U AR Y 20 10
Made inU SA
© 2010UniversalLaserS yst e ms, I n c. Allrightsreserved.UniversalLaserS yst e msl ogo
andnamea re registeredtrademarksofUniversalLaserSyst e ms, I n c.
www.ulsi nc .com
Note: If air assi st
present this label
will be on the
system

Table of Contents

Related product manuals