EasyManua.ls Logo

Aspen Avionics EFD1000 - Page 33

Aspen Avionics EFD1000
225 pages
Print Icon
To Next Page IconTo Next Page
To Next Page IconTo Next Page
To Previous Page IconTo Previous Page
To Previous Page IconTo Previous Page
Loading...
EFD1000 Installation Manual
DOCUMENT # A-01-126-00 PAGE 33-225 Revision H
© Copyright 2009 Aspen Avionics Inc.
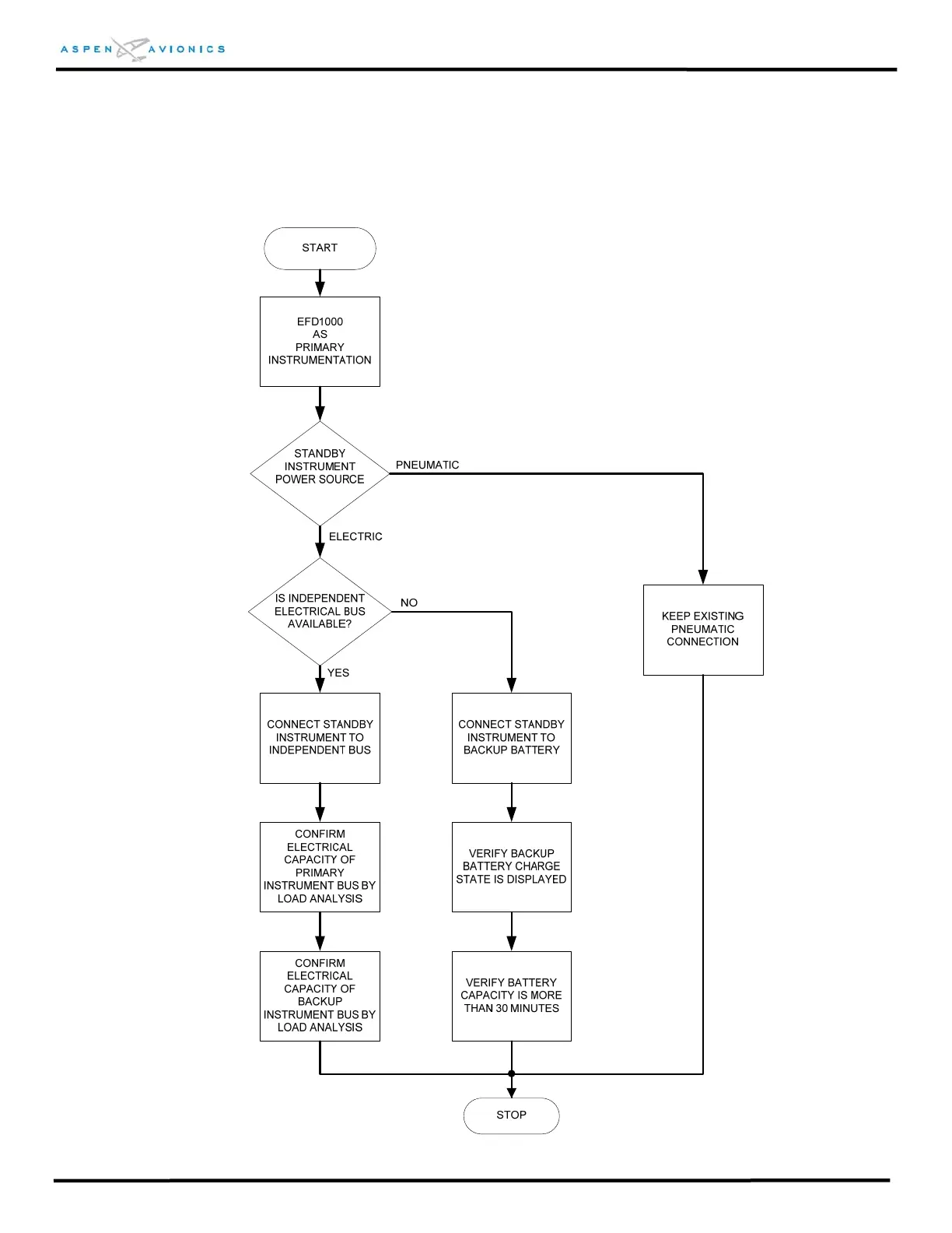
The installation of dual independent electrical systems or a standby (emergency) battery is not
authorized by this STC. Separate installation approval would be required.
Figure 5.1 – Standby Instrument Power Requirements

Table of Contents

Other manuals for Aspen Avionics EFD1000

Related product manuals