EasyManua.ls Logo

auer HRC70 - Use; Setting the Date and Time

auer HRC70
76 pages
Print Icon
To Next Page IconTo Next Page
To Next Page IconTo Next Page
To Previous Page IconTo Previous Page
To Previous Page IconTo Previous Page
Loading...
- INSTALLER 7 & 11kW HRC
70
HIGH TEMPERATURE HEAT PUMP
MANUAL -
31
Enter
Enter
Enter
Enter
Enter
bo i l e r
so l . v al v e
c o m p he a t 1
h e a t . c a b l e
f a n
Boiler start-up
4-way valve
Compressor crank case
heater
External heater cable start-up
Fan
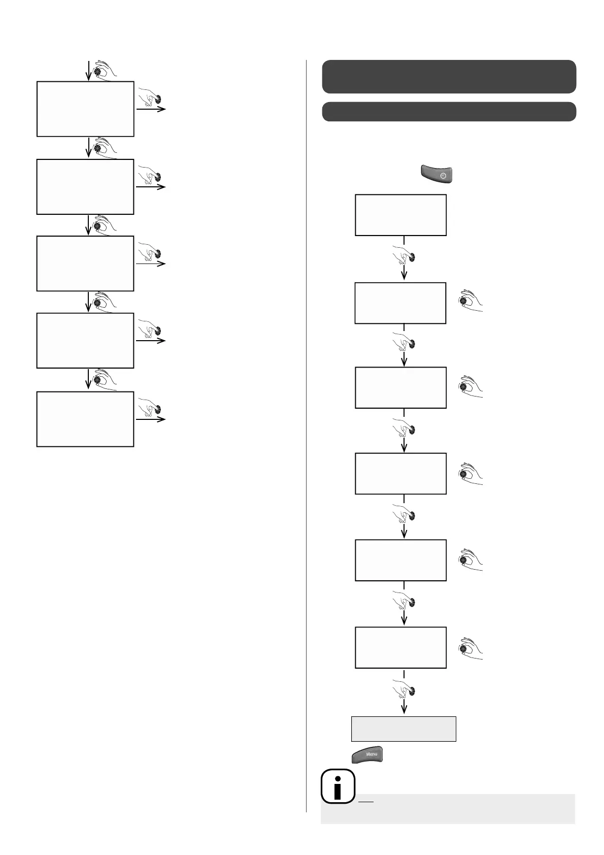
5 - USE
Setting the date and time enables the system to automatically
adapt to di erent heating modes. See § "Setting heating modes".
5.1 - Setting the date and time
• Press "Clock settings"
Set month
2 6 / 0 9 / 1 1
1 7 : 3 2
--/ 0 9 /1 1
1 7 : 3 2
2 6 / --/1 1
1 7 : 3 2
2 6 / 0 9 / --
1 7 : 3 2
m o n d a y
1 7 : --
m o n d a y
-- : 3 2
Set day
Set year
Set minutes
Con rm new settings
Set hours
• Press to return to main screen.
N.B: When the display is left inactive for a few minutes,
it will revert to the normal display and backlighting will switch o

Table of Contents

Related product manuals