EasyManua.ls Logo

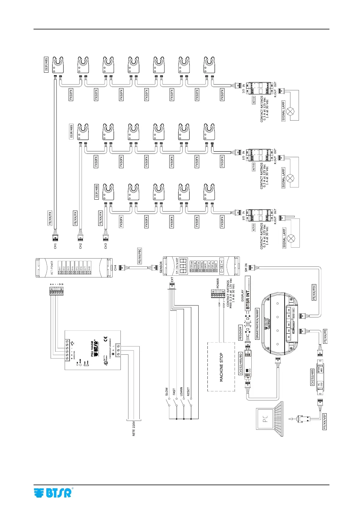
btsr SMART MATRIX WARP - SMART MATRIX WARP Generic Application Diagram (IS3)

btsr SMART MATRIX WARP
103 pages
Print Icon
To Next Page IconTo Next Page
To Next Page IconTo Next Page
To Previous Page IconTo Previous Page
To Previous Page IconTo Previous Page
Loading...
SMART MATRIX WARP Generic Application Diagram (IS3)
SMART MATRIX - 1-9 -
SMART MATRIX WARP Generic Application Diagram (IS3)
On the example shown, the power supply of the entire system is provided by the PSU 10 ASM power
supplier, by means of the ATC POWER unit, whereby it does not have to be provided on PINs 1 and 2
of SM-DIN WARP unit Power connector.
SM-DIN

Table of Contents

Related product manuals