EasyManua.ls Logo

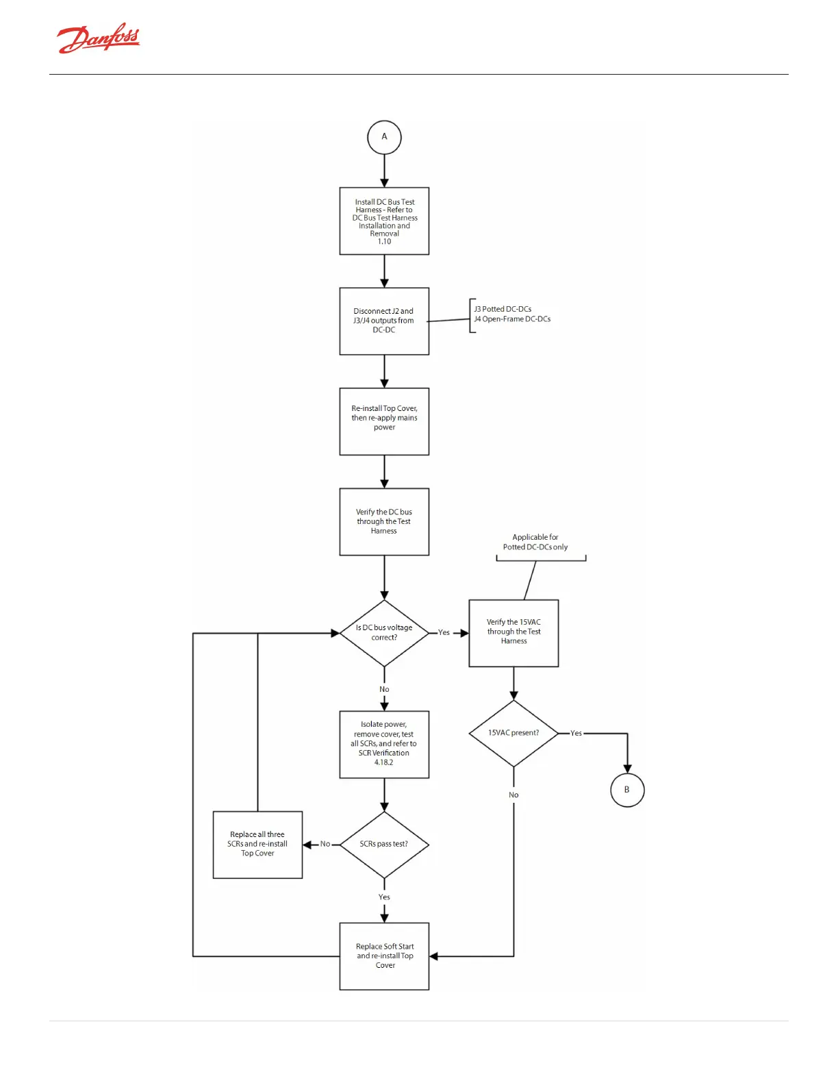
Danfoss TTS400 - Figure B-4 Compressor Voltage Troubleshooting Flowchart (Sheet 2)

Danfoss TTS400
294 pages
Print Icon
To Next Page IconTo Next Page
To Next Page IconTo Next Page
To Previous Page IconTo Previous Page
To Previous Page IconTo Previous Page
Loading...
Figure B-4 Compressor Voltage Troubleshooting Flowchart (Sheet 2)
Page 284 of 294 - M-SV-001-EN Rev. H 1/23/2023

Table of Contents

Other manuals for Danfoss TTS400

Related product manuals