EasyManua.ls Logo

Frick QUANTUM - Capacity Control Options

Frick QUANTUM
84 pages
Print Icon
To Next Page IconTo Next Page
To Next Page IconTo Next Page
To Previous Page IconTo Previous Page
To Previous Page IconTo Previous Page
Loading...
FRICK QUANTUM CONTROL PANEL
OPERATION
S90-010 O
Page 79
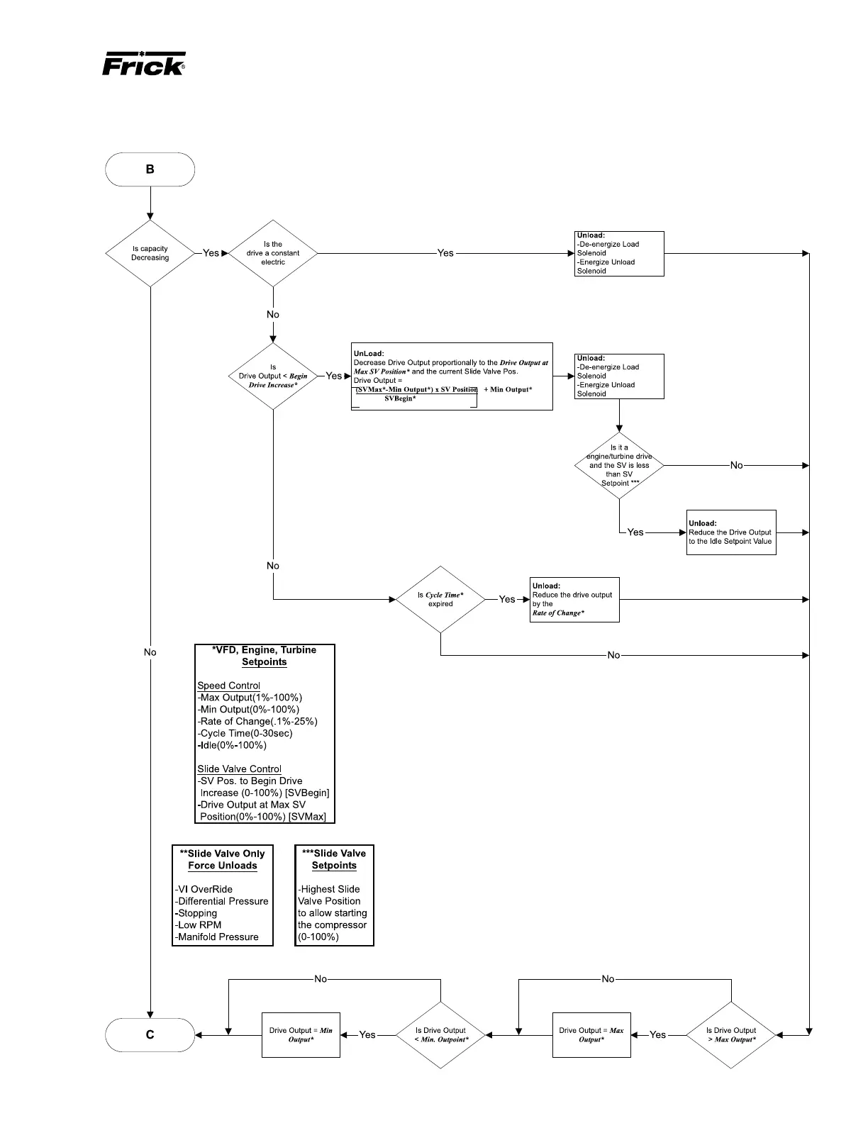
QUANTUM AUTOMATIC CAPACITY CONTROL
(Electric, VFD, Engine, Turbine) Version 3.5x

Table of Contents

Other manuals for Frick QUANTUM

Related product manuals