EasyManua.ls Logo

Fuji Electric Frenic-Mini - 8.7 Connection Diagrams

Fuji Electric Frenic-Mini
366 pages
To Next Page IconTo Next Page
To Next Page IconTo Next Page
To Previous Page IconTo Previous Page
To Previous Page IconTo Previous Page
Loading...
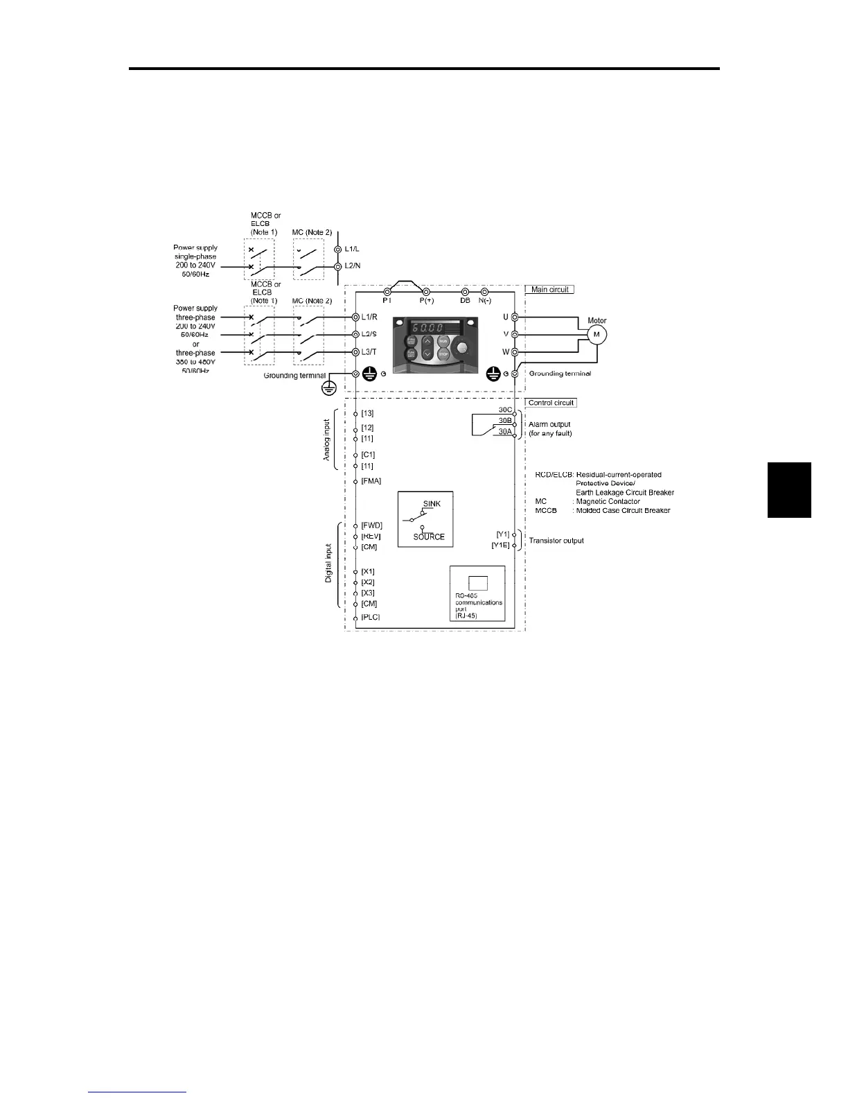
8.7 Connection Diagrams
8-37
Chap. 8 SPECIFICATIONS
8.7 Connection Diagrams
8.7.1 Keypad operation
The connection diagram below shows an example for a keypad operation with the built-in
potentiometer and keys.
(Note 1) Install a recommended molded case circuit breaker (MCCB) or a residual-current-operated protective device (RCD)/earth
leakage circuit breaker (ELCB) (with overcurrent protection) in the primary circuit of the inverter to protect wiring. Do not
use an MCCB or RCD/ELCB whose capacity exceeds the recommended rated current.
(Note 2) A magnetic contactor (MC) should, if necessary, be mounted independent of the MCCB or ELCB to cut off the power fed to
the inverter. Refer to Chapter 6, Section 6.3, [ 1 ] for details. MCs or solenoids that are to be installed close to the inverter
require connecting surge absorbers in parallel to their coils.
* With a built-in terminating resistor
switch

Table of Contents

Other manuals for Fuji Electric Frenic-Mini

Related product manuals