EasyManua.ls Logo

Fuji Electric Frenic-Mini - C Codes (Control Functions)

Fuji Electric Frenic-Mini
366 pages
To Next Page IconTo Next Page
To Next Page IconTo Next Page
To Previous Page IconTo Previous Page
To Previous Page IconTo Previous Page
Loading...
9.2 Details of Function Codes
9-71
Chap. 9 FUNCTION CODES
9.2.3 C codes (Control functions)
C01 to C03
C94 to C96
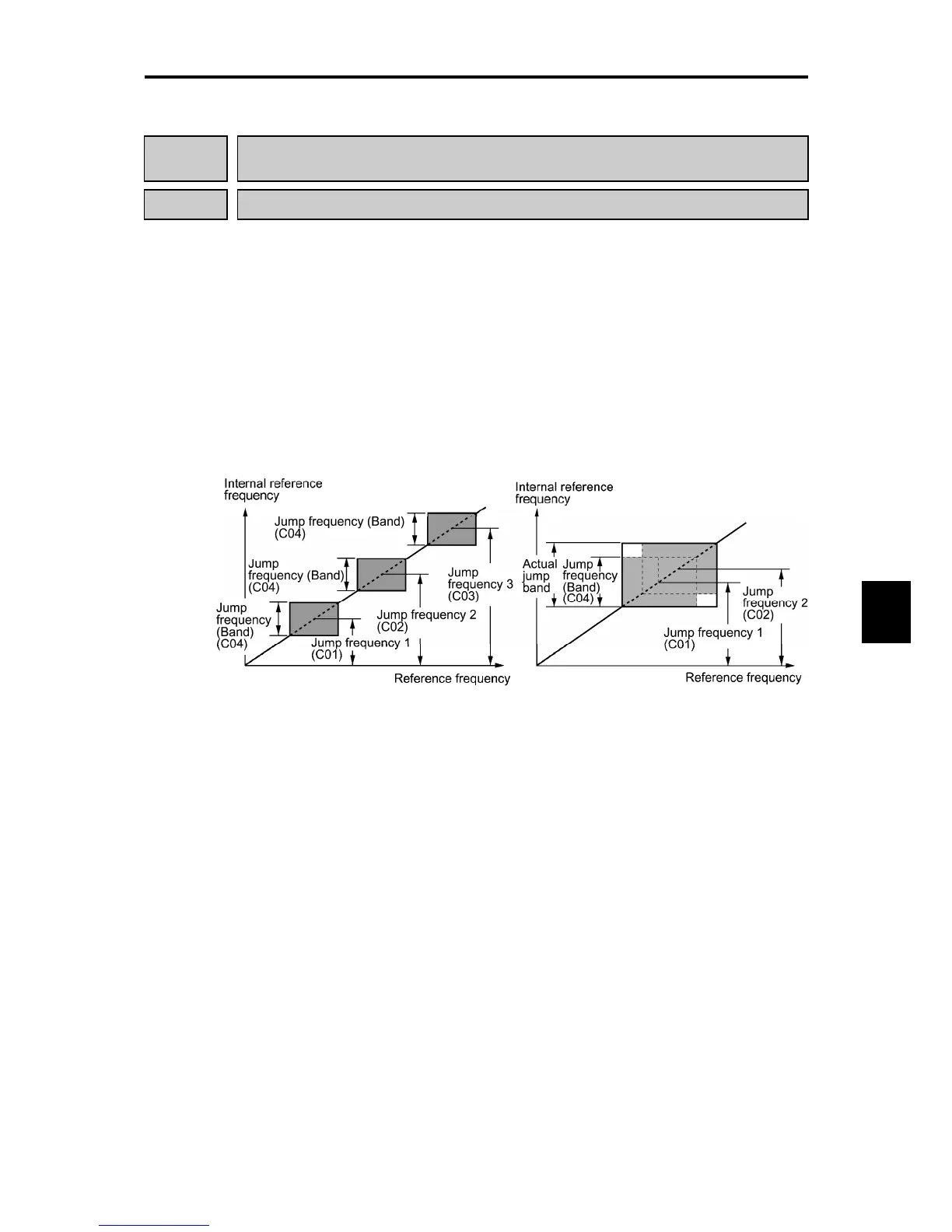
Jump Frequency 1, 2 and 3
Jump Frequency 4, 5 and 6
C04 Jump Frequency (Hysteresis width)
These function codes enable the inverter to jump over six different points on the output
frequency in order to skip resonance caused by the motor speed and natural frequency of the
driven machinery (load).
- When the inverter is increasing the reference frequency, the moment the reference
frequency reaches the bottom of the jump frequency band, the inverter keeps the output at
that bottom frequency. When the reference frequency exceeds the upper limit of the jump
frequency band, the internal reference frequency takes on the value of the reference
frequency. When the inverter is decreasing the reference frequency, the situation will be
reversed.
- When more than two jump frequency bands overlap, the inverter actually takes the lowest
frequency within the overlapped bands as the bottom frequency and the highest as the
upper limit. Refer to the figure on the lower right.
Jump frequencies 1, 2 and 3 (C01, C02 and C03)
Jump frequencies 4, 5 and 6 (C94, C95 and C96) *1
Specify the center of the jump frequency band.
- Data setting range: 0.0 to 400.0 (Hz) (Setting to 0.0 results in no jump frequency band.)
Jump frequency hysteresis width (C04)
Specify the jump frequency hysteresis width.
- Data setting range: 0.0 to 30.0 (Hz) (Setting to 0.0 results in no jump frequency band.)
*1 Available in the ROM version 0500 or later.

Table of Contents

Other manuals for Fuji Electric Frenic-Mini

Related product manuals