EasyManua.ls Logo

Fuji Electric Frenic-Mini - Page 75

Fuji Electric Frenic-Mini
366 pages
Print Icon
To Next Page IconTo Next Page
To Next Page IconTo Next Page
To Previous Page IconTo Previous Page
To Previous Page IconTo Previous Page
Loading...
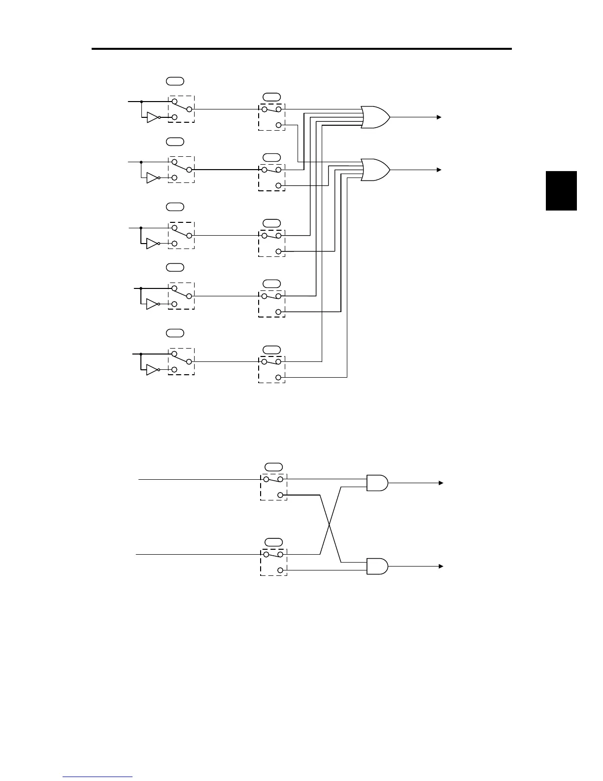
4.4 Terminal Command Decoders
4-7
Chap. 4 BLOCK DIAGRAMS FOR CONTROL LOGIC
[X1]
[X1]
[X1]
<1000
≧1000
9
24
[X2]
[X2]
[X2]
<1000
≧1000
9
24
[X3]
[X3]
[X3]
<1000
≧1000
9
24
[FWD]
[FWD]
<1000
≧1000
9
24
[REV]
[REV]
<1000
≧1000
9
24
Enable External
Alarm Trip
(THR)
Enable
Communications
Link
(LE)
[REV]
[FWD]
E01
E02
E03
E98
E99
E01
E02
E03
E98
E99
Normal/Negative Logic Selection
Normal/Negative Logic Selection
Normal/Negative Logic Selection
Normal/Negative Logic Selection
Normal/Negative Logic Selection
Note)
Each number shown at switches E01 to
E03, E98 and E99 is data in normal
logic system.
Figure 4.3 (b) Terminal Command Decoder (Terminal Signal Inputs)
98
99
[REV]
[FWD]
98
99
[REV]
[FWD]
Run Forward
(FWD)
Run Reverse
(REV)
E98
E99
Figure 4.3 (c) Terminal Command Decoder (Terminal Signal Input Excluding Negative Logic)

Table of Contents

Other manuals for Fuji Electric Frenic-Mini

Related product manuals