EasyManua.ls Logo

GM V2H Bundle - Page 51

Default Icon
96 pages
Print Icon
To Next Page IconTo Next Page
To Next Page IconTo Next Page
To Previous Page IconTo Previous Page
To Previous Page IconTo Previous Page
Loading...
GM Energy V2H Bundle Installation Manual 51
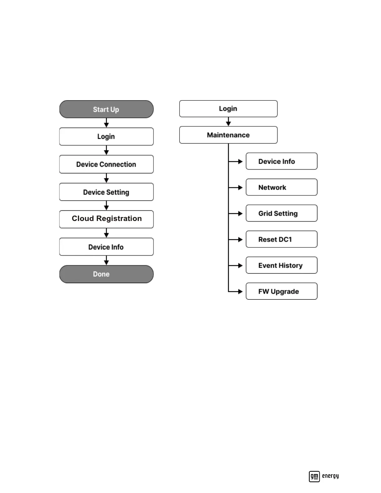
Commissioning Process
App flow
Please refer to the flow below for expected commissioning steps.
Workflow List of App pages

Table of Contents

Other manuals for GM V2H Bundle

Related product manuals