EasyManua.ls Logo

KERN DBS - Page 7

KERN DBS
75 pages
Print Icon
To Next Page IconTo Next Page
To Next Page IconTo Next Page
To Previous Page IconTo Previous Page
To Previous Page IconTo Previous Page
Loading...
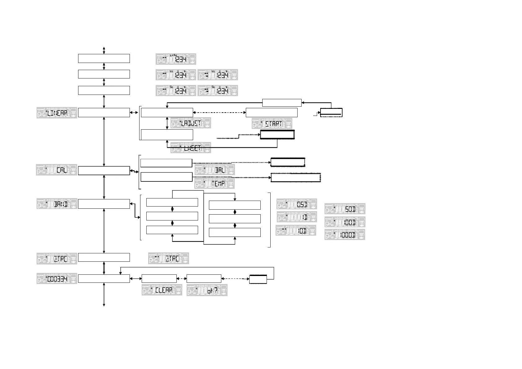
*
Thermistor
AD
value
*
Thermi stor
temperature
*
Tem pe r at u r e
on
pan
1
sec
[ESC]
Execute
ENTER]
Enter
number
[ENTER]
(Enter cali bration weight values and numerical
values)
(1)
Use the [] and [ ] keys to select the digit and then use the
[ ]
and
[ ]
keys to set the numerical
value.
(2)
Press [ENTER] to
confirm.
End
Span
Calibration
[ENTER]
Temperature
Calibration
[ENTER]
Note
1)
* 1D is minimum measurement
unit.
[ENTER]
Note
1)
[ENTER]
Cumulative
Count
Execute
[ENTER] End
Confirm
CLEAR
Zero-Tracking
1000D
10D
100D
1D
50D
0.5D
Set Stable Detection
Range
Te
m
pe
r
a
t
u
r
e
C
a
lib
r
a
t
ion
C
a
lib
r
a
t
ion
S
pan
C
a
li
b
r
a
t
i
on
Linea
r
i
t
y
A
djus
t
m
ent
Enter calibration
weight
value for
adjustment
Adjust
Linearit y
Confirm
"START"
[
ST
Dis play
TT
Display
THAD
Display
DBS-SH-e-1210 7

Table of Contents

Related product manuals