EasyManua.ls Logo

Medica EasyStat - Date;Time

Medica EasyStat
158 pages
Print Icon
To Next Page IconTo Next Page
To Next Page IconTo Next Page
To Previous Page IconTo Previous Page
To Previous Page IconTo Previous Page
Loading...
17
a n a l y z e r i n s t a l l a t i o n
r
1 QC
2 NORMAL
3 CRITICAL
4 AMR
REFERENCE LIMITS
1 PO
2
/ PCO
2
/ BP mmHg
2 Na
+
/
K
+
/ Ca
++
mmol/L
3 Hct %
4 Hb
g/dL
5 BC CHECKSUM OFF
CONFIRM ?
CONFIGURATION 1/2
1 CAL FREQUENCY 8 HRS
2 AUTO STANDBY OFF
3 TEMPERATURE C
4 Rili-BAK OFF
5 AMR OFF
CONFIRM ?
CONFIGURATION 2/2
s
sCa
++
is replaced with Cl
-
when Cl
-
mode is selected.
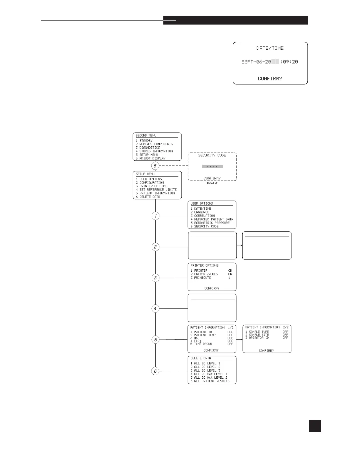
Date/Time
The EasyStat analyzer has a 24 hour internal clock.
At the DATE/TIME display, press NO to change the month and
YES to accept. Press the number keys to enter the day, year and time,
accepting each with YES, or pressing NO to move to the left to correct
an entry. Press YES to CONFIRM? to accept the DATE/TIME.
For optional operator-selected settings, proceed to SECOND
MENU, SETUP MENU.

Table of Contents