EasyManua.ls Logo

Monaco CAYMAN 2007 - Lp-Gas Distribution Lines; Lp-Gas Consumption

Default Icon
226 pages
Print Icon
To Next Page IconTo Next Page
To Next Page IconTo Next Page
To Previous Page IconTo Previous Page
To Previous Page IconTo Previous Page
Loading...
LP-G A S SYST E M S - 7
CAY M A N 2 0 0 7
137
NOTE:
Only a qualified RV service technician
should complete replacement of LP-Gas
components.
Additional suggested maintenance:
After performing extensive testing the
manufacturer of the  exible LP-Gas supply
hoses has determined that the hoses be
replaced every ten (10) years as the failure
rate may increase after this period of time.
The motorhome manufacturer recommends
following this guideline to assure continued
safety and dependable use.
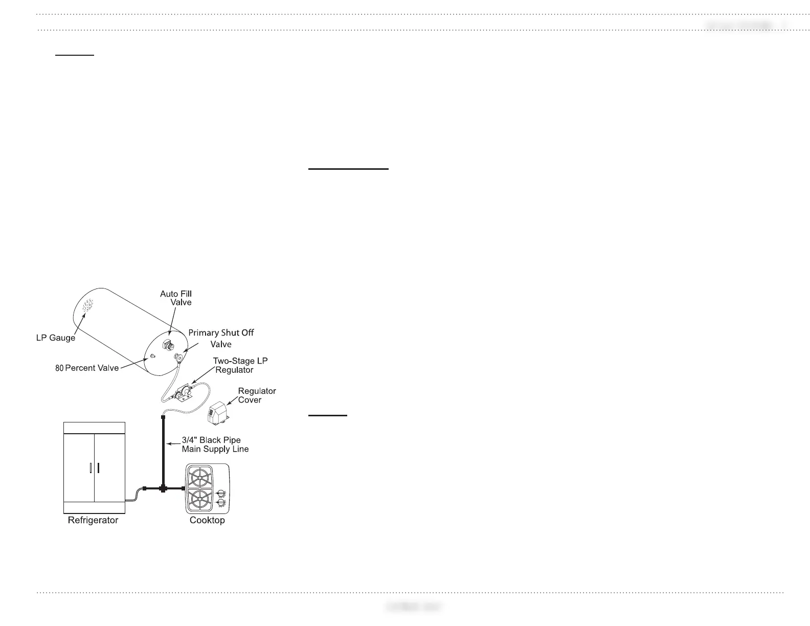
LP-GAS DISTRIBUTION LINES
A primary manifold black steel pipe running
throughout the motorhome distributes LP-Gas
to secondary lines. All secondary lines leading
to gas appliances are made of copper tubing
with  ared  ttings. It is recommended that gas
distribution work be performed by an authorized
dealer or an authorized service technician.
INSPECTION:
Inspect the rubber flexible lines twice a
year for abrasions, tears, kinks or other
signs of damage.
If a gas leak is suspected, have the system
inspected and repaired by a quali ed service
technician as soon as possible.
LP-GAS CONSUMPTION
Each gallon of LP-Gas produces 91,502 BTUs
of heat. One 38 gallon tank produces 2,781660
BTU’s. Total consumption depends on the rate
of usage by each appliance and the operating
time. The stove typically uses the most LP-Gas.
NOTE:
LP-Gas tank capacity is estimated
based on calculations provided by the
tank manufacturer and represents
approximate capacity. The actual
“usable capacity” may be greater or
less than the estimated capacity. Actual
full liquid capacity is 80% of full tank
capacity.
Determine Fuel Consumption:
To determine approximately how many hours
an LP-Gas appliance will operate on one gallon
of LP-Gas, use the following formula:
LP-Gas appliances are rated in Input
BTU (British Thermal Units). The rating
is usually stamped or printed on a tag
af xed to the appliance. For example:
the Input rating of the appliance is
10,000 BTUs.
One gallon of LP-Gas produces 91,502
BTUs.
Divide the amount of BTUs of one
gallon of LP-Gas (91,502) by the rating
on the appliance in this example 10,000.
Net continuous operation time for one
gallon of LP-Gas for this appliance
would be approximately 9.2 hours.
The above formula can be useful when
trying to determine the approximate length
of time a tank of LP-Gas will last. Generally,
LP-Gas appliances do not continuously
operate. An example would be the typical
cycling of the refrigerator.
Determining how long a tank of LP-Gas
will last:
Combine the BTU input totals of all
appliances, and the approximate length
of time these appliances operate per day.
Multiply the number of liquid gallons in
the LP-Gas tank by 91,502.
Divide the total of BTUs of the LP-Gas
tank by the total number of BTUs the
appliances consume. This equals the
approximate number of operation hours
before refueling.
050257c
Typical Layout

Table of Contents

Related product manuals