EasyManua.ls Logo

NIVELCO MultiCONT - APPENDIX 2. THE MENU SYSTEM OF THE MultiCONT P-200

NIVELCO MultiCONT
105 pages
Print Icon
To Next Page IconTo Next Page
To Next Page IconTo Next Page
To Previous Page IconTo Previous Page
To Previous Page IconTo Previous Page
Loading...
prw2101a0600p_01
101 / 105
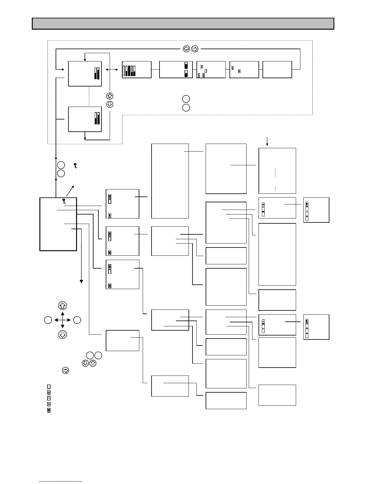
APPENDIX 2. THE MENU SYSTEM OF THE MultiCONT P-200
Buttons:
Step between menus
Step inside menus
Activate
Legend:
Not active
Active, during assignment, relay is energised
Source assigned with positive sign
Source assigned with negative sign
Source assigned to be averaged
Main menu 01
Devices
Relays
Current outs
Inputs
UIM-s
MuliCONT conf.
Save config.
Load config.
Default config.
Restart
Devices 06
1: SE380
2: ST360
.
.
15: SC300
Current outs 27
01: C_IN_1
02: Cyy
.
.
nn: Cyy
Relays 18
01: R_IN_1
02: Rxxx
.
.
nn: Rxxx
1:SE300 07
Remote program
Short TAG
Polling address
Message
Descriptor
Date
Final ass. number
Factory ID
Device type ID
SW version
HW version
Device ID
Major version
Device version
01:R_IN_3 19
Program
Short TAG
Info
01:C_IN_1 28
Program
Short TAG
Info
Remote program. 08
Secret unlock
Secret mod.
App. parameters
Parameters
Linear. table
Echo
Clear TOT1
Default
Service
Program 20
Source
Function
Parameter
Invert
Clear TOT
Update TOT
Test
Program 29
Source
Function
Parameter
Test
Function 22
Hyst.
Alarm
Alarm, D
Alarm, G
Window
Window, D
Error
Impulse, F
TOT1
Alt., S
Sequential
PV rate of change
Parameter 23
RP1 =0001.25
RP2 = 12.45
RP3 = 0
Function 31
Variable
Error 3.6mA
Error 22mA
Variable H = 3.6mA
Variable H = 22mA
Parameter 32
CP1 =0001.25
CP2 = 12.45
CP3 = 0
Source 30
1: SE380
2: ST360
n: ST330
Source 21
1: SE380
2: ST360
n: ST330
Parameter 11
P01 Meas. mode
P02 Unit
P03 Round
P19 Polling addr.
P20 Damping
Short TAG 25
R_IN_3
Short TAG 34
C_IN_1
Info 74
Cycle: 1785
Working: 586
Input: 0.39
Output: ON
ID: 9729718161
Parent: 9728718160
Location: Internal
1:SE380 57
PV
SV
TV
QV
1: SE380 58
PV
SV
TV
QV
Returns to measuring mode if no
key is pressed within 5s
Error report E
01:SE300 :Reply
02:SP300 :Pro
g
ram
Measuring mode
Enter Menu: button
Exit Menu:
button
shows that programming
of the device is locked by
a password
Bargraph display User display Relay assignment 4-20mA assignment Error report
1:SE300 LEV U
1.234m
2:SPA-300 LEV
12.45m
1 2 3 4 5 B
1234567 C
- - - - - - - C01
- - - - - - - C02
Info 64
Input: 1.42
Output 12.458mA
ID: 9729718161
Parent: 9728718160
Location: Internal
1: SE300 LEV 2 M
1.234 m
SV= 12.45m
LEV=25.12m
2006.04.04 A 10:44
Main dis
p
la
y
n: SE300 FLOW M
1.234 l/s
TOT1=124567
TOT2=985762
Errors: 3
Remote programming of the
p
arameters of the device
1234567 R
- ------- R01
---- - - -- R02
---------- R03
UIM-s 75
01: EXT_I/O
02: EXT_I/O
01: EXT_I/O 76
List
Short TAG
Info
List 79
01: REL_O_S1 (01)
02: REL_O_S2 (02)
O
K
ESC
O
K
ESC
O
K
ESC
O
K
ESC

Table of Contents