EasyManua.ls Logo

NIVELCO MultiCONT - Page 102

NIVELCO MultiCONT
105 pages
Print Icon
To Next Page IconTo Next Page
To Next Page IconTo Next Page
To Previous Page IconTo Previous Page
To Previous Page IconTo Previous Page
Loading...
prw2101a0600p_01
102 / 105
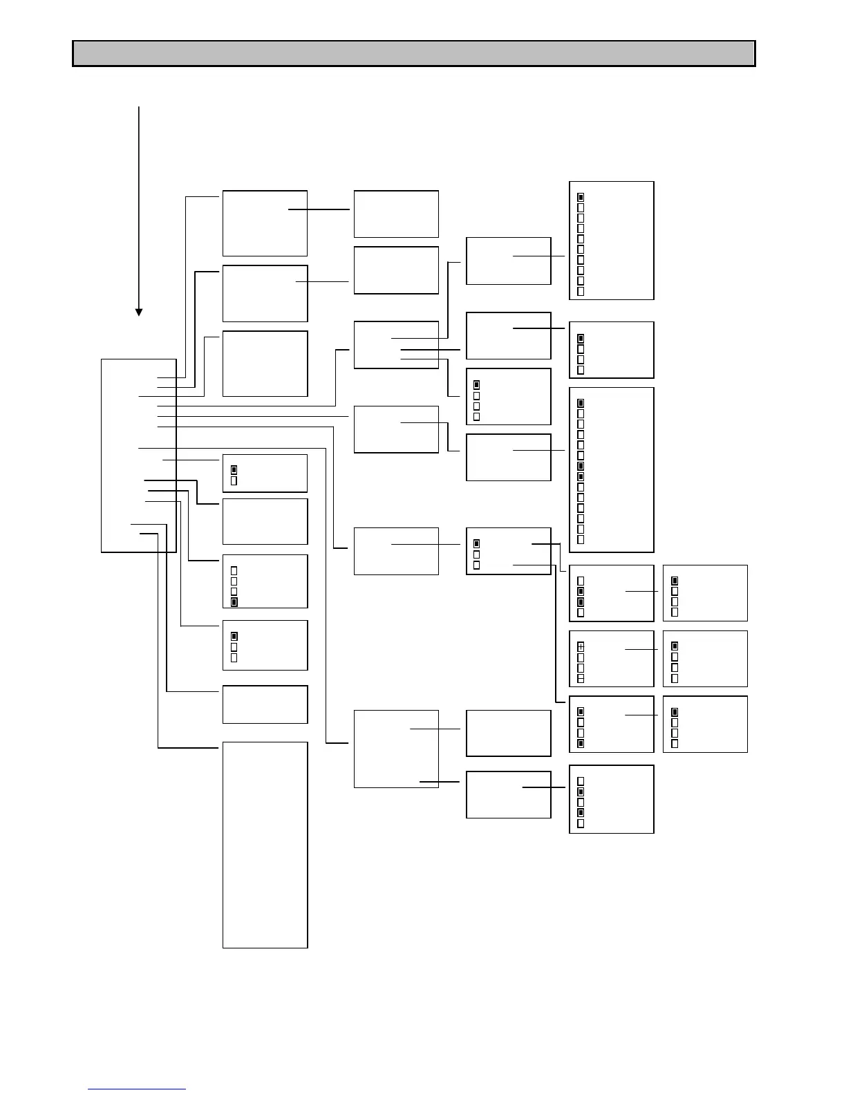
APPENDIX 2. THE MENU SYSTEM OF THE MultiCONT P-200 (CONT.)
MultiCONT conf. 35
DEV detect
EXT detect
Sorting
Main display
List display
User display
Trend display
HART
USER RS485
LOG
Password
Language
Backlight
Display contrast
Clock
Report
Prog CS
Main display 55
Source
Round
Step
Source 56
1: SE380
2: ST360
3: ST330
Round 70
1: SE380
2: ST360
3: ST330
Step 48
Manual
Auto step 5s
Auto step 10s
Polled
Source 61
1: SE380
2: ST360
3: ST330
List display 60
Source
User display 63
Type
Type 51
Multiple
Difference
Average
Command set 66
1: SE380
2: ST360
3: ST330
1:SE380 59
No
x.xxx
x.xx
x.x
HART 68
Short TAG
Polling address
Message
Descriptor
Date
Command set
Short TAG 54
P-200
Password 44
Unlock
Modify
Scope
Report 53
Devices : 002/015
Exts: 000/032
Relays: 004/064
Currents: 002/016
Inputs : 000/000
U485: YES
M485: NO
Bindings: 012/100
Type : PRC2M9
SW type : 01
SW version: 01.00
Serial No: 123456
Date : 2005/01/13
Working: 6/8/29
Power cnt: 125
Temp. min: 13°C
Temperature: 25°C
Temp. max: 38°C
Language 43
English
German
French
Hungarian
Backlight 36
High
Low
Auto
SE380 67
COM 1
COM 2
COM 3
NIV 128
NIV 129
Detected DEV 37
1:SE300 (01)
2:SP360 (- -)
--SAVE-----
3:SCA380 (08)
4:STD330 (12)
Detected EXT 39
1:REL_O_S1 (01)
2:CUR_O_S2 (- -)
--SAVE-----
3:REL_O_S1 (08)
2:SP360 38
SP360
1:REL_O_S1 40
REL_O_S1
Clock 72
Date
Time
Sorting 41
Devices
Relays
Current outs
Inputs
UIM-s
1:SE380 42
PV
SV
TV
QV
Current
Percent
Level
Level %
TOT1
TOT2
1:SE380 62
PV
SV
TV
QV
Current
Percent
Level
Level %
TOT1
TOT2
Status
PV rate of change
Working
Head of flow
Difference 52
1:SE380
2:ST360
3:ST330
4:SE380
Average 52
1:SE380
2:ST360
3:ST330
4:SE380
1:SE380 57
PV
SV
TV
QV
1:SE380 57
PV
SV
TV
QV
Multiple 52
1:SE380
2:ST360
3:ST330
4:SE380
1:SE380 57
PV
SV
TV
QV
USER RS485 80
HART Prot
MODBUS prot.

Table of Contents