EasyManua.ls Logo

Olivetti PR4 SR - 4.2.3 Setup Diagram - Olivetti Emulation

Olivetti PR4 SR
79 pages
Print Icon
To Next Page IconTo Next Page
To Next Page IconTo Next Page
To Previous Page IconTo Previous Page
To Previous Page IconTo Previous Page
Loading...
4-4Service ManualXYAA6336
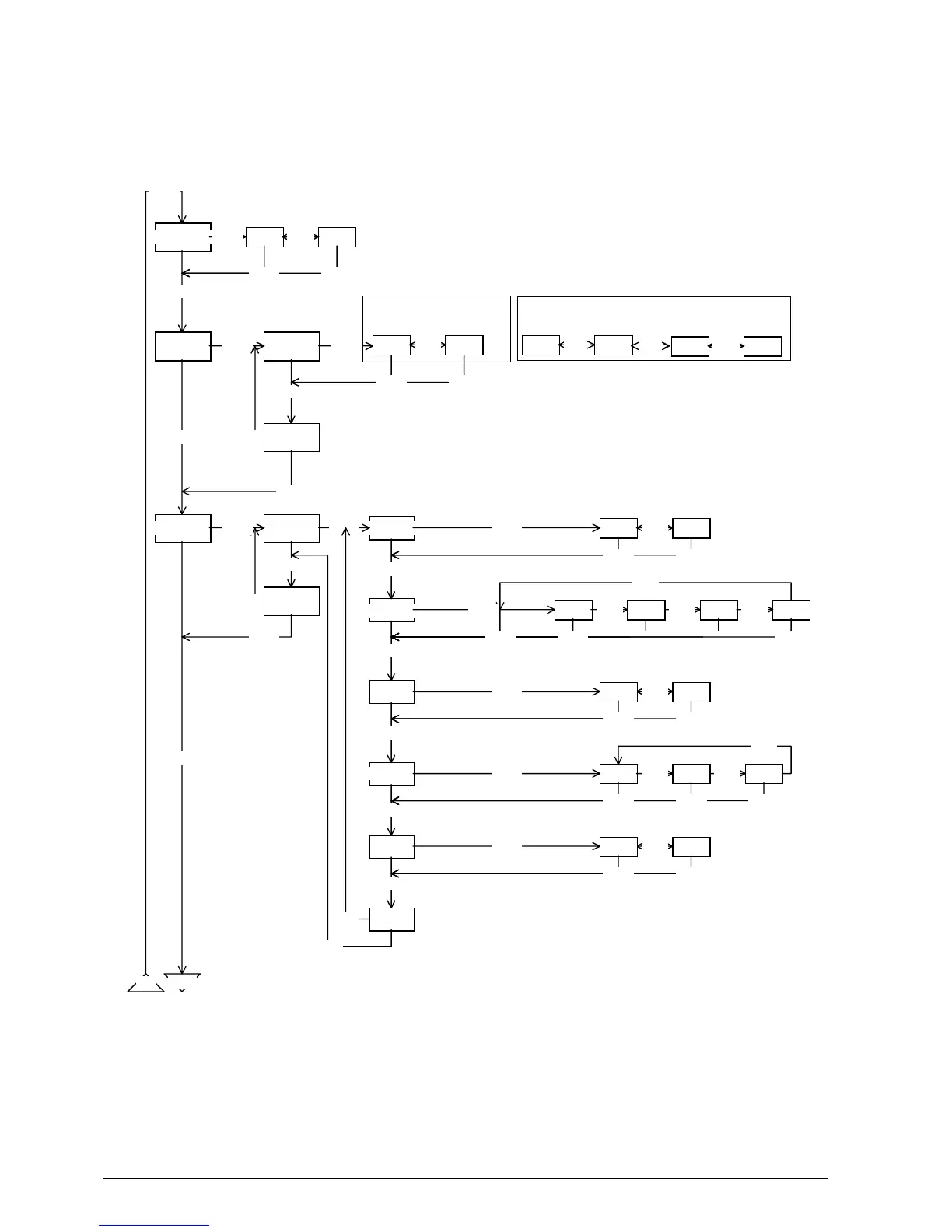
4.2.3 SET-UP Diagram (Olivetti Emulation)
When switching to the SET-UP mode, the printer can
be programmed as indicated in the following diagram:
EMULATION PR45
SERIAL
skip
IN
skip
FORMAT
MENU
PR4
OUT
enter
2400
I/O MENU
Roll width
skip
UP
skip 1200skip
skip
enter
enter
UP
enter enter
skip
skip
skip
enter
BIT/CHARenter
BAUD/RATE
STOP
PARITY
HAND
UP
7 bits 8 bits
9600 4800
1 2
N O E
DTR X/Xenter
enter
enter
enter
enter
skip
enter
skip
skip
enter
skip
skip
enter
skip
skip
skip
enter
skip
skip
skip skip
skip
enterenter
enterenter
enterenter
skip
enterenterenter
enterenter
enter
skip
enter
enter
7057 skip
enterenter
8276 skip
140114 skipskip
single roll version
double roll versio
n

Table of Contents

Related product manuals