EasyManua.ls Logo

Philips BJ3.0E - B7 B HDMI: I;O & Control

Philips BJ3.0E
176 pages
Print Icon
To Next Page IconTo Next Page
To Next Page IconTo Next Page
To Previous Page IconTo Previous Page
To Previous Page IconTo Previous Page
Loading...
102BJ3.0E PA 7.
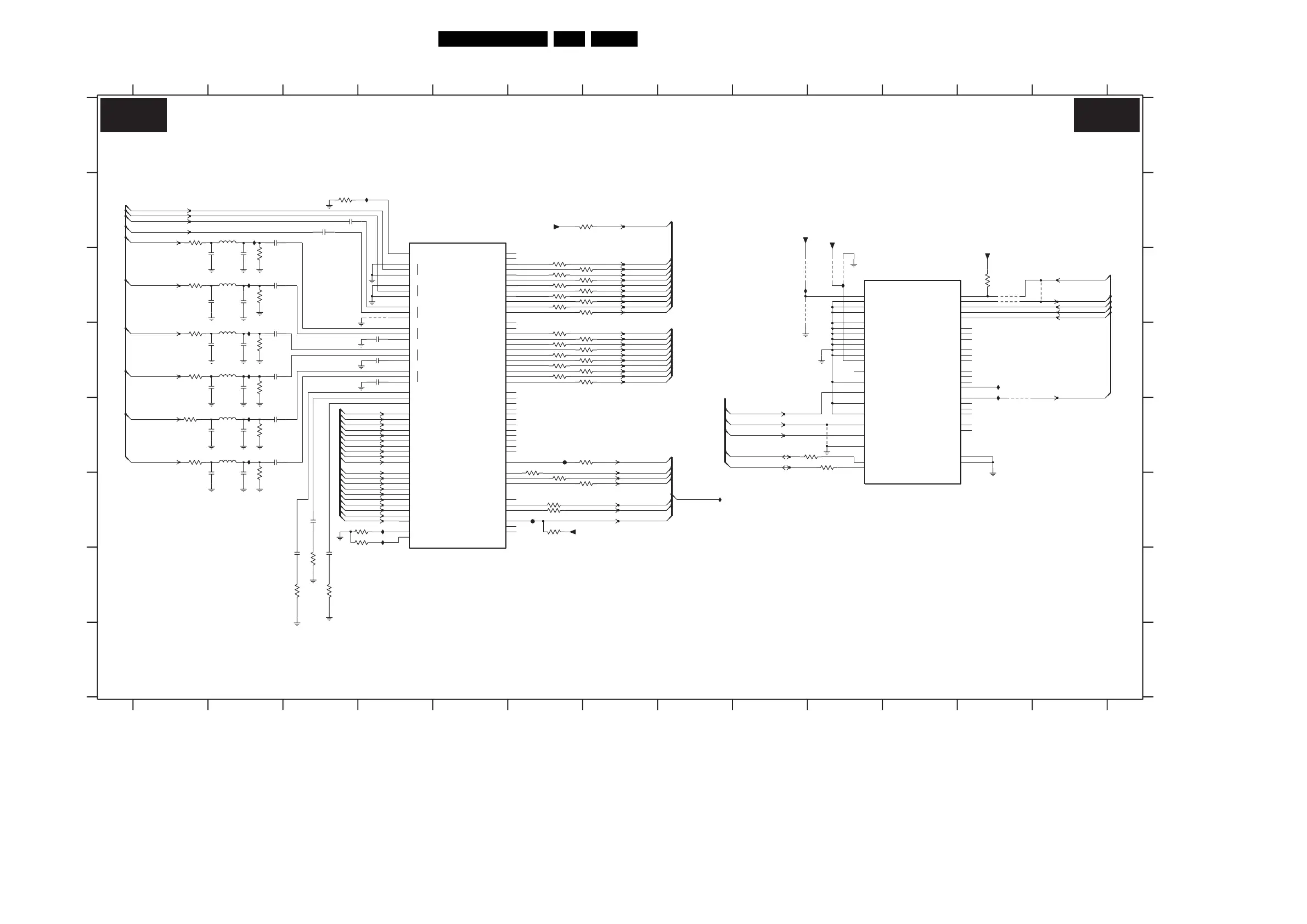
Circuit Diagrams and PWB Layouts
SSB: HDMI: I/O & Control
TCK
TM0
TM3
CTRL
TDI
TDO
TRST
CTL0
CTL3
ACLK
AP0
AP3
GCP
CLAMP
COAST
CKEXT
AUX1
AUX2
AUX3
AUX4
AUX5
AUX6
TM1
TM2
CTL1
CTL2
AP1
AP2
MCLK
DIS
A0
AUX0
SCL
SDA
CCLK
AUX7
PD
/OE
TMS
X0
X1
X2
OR B/U
OR R/V
OR G/Y
WS
Bref
B/Pb
1
3
1
3
Gref
Rref
R/Pr
1
3
SOG
1
3
VSYNC
1
3
HCSYNC
1
3
RX0-A
RX0+A
RX1-A
RX1+A
RX2-A
RX2+A
RRXB
RRXA
HSCL A
HSDA A
RX0-B
RX0+B
RX1-B
RX1+B
RX2-B
RX2+B
RXC-B
RXC+B
HSCL B
HSDA B
VPA6
VPA7
VPA8
VPB3
VPB2
VREF
HREF
VPB4
VPB5
VPA2
VPA1
VPA0
VPB1
FREF
VCLK
HS
VPC11
CS
RBIAS
G/Y
VPA9
VPA10
VPA11
VPB6
VPB7
VPC1
VPC2
VPC3
VPC4
VPC5
VPC6
VPB8
VPB9
VPB10
VPB11
VPB0
VPC0
VPC7
VPC8
VPC9
VPC10
VPA4
VPA5
VS
VPA3
/VAI
DE
PL
RXC-A
RXC+A
9B13 C12
9B14 C12
9B15 C13
9B16 C10
9B17 C10
9B18 C9
9B19 C9
9B32 C4
AB45 E6
FB40 F6
IB05 B4
IB06 F4
IB20 F4
IB24 D12
IB41 F8
IB42 C9
IB43 C10
3B67 D2
3B68 D2
3B69 E2
3B70 F2
3B94 B1
3B95 C1
3B96 D1
3B97 D1
3B98 E1
3B99 E1
5B20 E2
5B21 E2
5B22 D2
5B23 D2
5B24 B2
5B31 C2
7B11-1 B5
IB70 D2
IB71 E2
IB72 E2
7B11-2 C11
9B11 D12
9B12 E10
3B59-3 C6
3B59-4 C7
3B60 E10
3B61 E10
3B62-1 D6
3B62-2 D7
3B62-3 D6
3B62-4 D7
3B65 C2
3B66 C2
IB46 D12
IB67 B2
IB68 C2
IB69 D2
3B41 E7
3B43 F6
3B45 C12
3B56-1 C6
3B56-2 C7
3B56-3 C6
3B56-4 C7
3B57-1 C6
3B57-2 C7
3B57-3 D6
3B57-4 D7
3B58-1 D6
3B58-2 D6
3B58-3 D6
3B58-4 D6
3B59-1 C6
3B59-2 C7
2BA6 D1
2BA7 E1
2BA8 F1
2BA9 D1
3B25 F6
3B26 F6
3B27 F6
3B28 F6
3B29 F6
3B30 G3
3B32 G3
3B34 G3
3B36 B3
3B37 F4
3B38 F4
3B40 B7
2B23 B3
2B24 B2
2B25 G3
2B26 C2
2B27 E2
2B28 F3
2B29 D2
2B30 D2
2B31 E2
2B32 C2
2B33 C2
2B34 D2
2B35 D2
2B36 E2
2B37 F2
2B44 D4
2B45 D4
2B46 D4
2BA4 C1
2BA5 C1
2345678910111213
A
B
C
D
E
F
G
HDMI: I/O + CONTROL
12345678910111213
1
H
A
B
C
D
E
F
G
H
2B21 B3
2B22 G3
P4
N4
K13
L13
C11
C14
A14
A11 K14
L14
B7
R4
B4
J12
H15
D3
M15
J13
H16
B3
L15
L16
J14
E15
E16
C3
L12
M13
H14
M14
C6
C5
C4
K12
A5
A7
A6
B6
B5
H12
H13
G12
G15
F15
E14
7B11-2
TDA9975
6p8
2BA4
5B20
2u2
33R
3B57-2
10n
2B46
2B45
10n
2u2
5B23
39R
3B32
5B22
2u2
3B62-1
33R
IB06
3B59-233R
3B65
1K0
10n
2B44
3V3-DIG
9B32
2BA5
6p8
9B13
L3
M3
N3
P3
C1
A1
N16
M16
N15
R1
R2
E3
F3
R3
T3
G3
H3
J3
K3
J2
L1
L2
T1
T2
M1
M2
N1
N2
P1
P2
E2
K1
K2
F1
F2
G1
G2
H1
H2
J1
C10
C9
F16
G16
G14
F14
T12
R12
T11
B1
D1
E1
A15
A16
C16
C15
A12
A13
C13
C12
A9
A10
T16
R16
P16
A4
T10
T14
R14
T13
R13
D16
D15
R8
T9
R9
T8
D2
A2
K15
J15
K16
J16
T7
R7
T6
R6
B2
A3
C2
TDA9975
7B11-1
Φ
IN/OUT
2B34
15p
2BA7
6p8
5B31
2u2
15p
2B33
3B58-4
33R
2B29
10n
IB41
15p
2B35
3B27
33R
9B18
RES
2B24
10n
33R
3B58-3
2B32
15p
RES
9B17
470R
3B98
IB24
3B57-4
33R
IB46
3V3-DIG
IB71
IB72
33R
3B56-1
IB70
IB69
9B14
1K0
3B37
33R3B29
33R
3B62-4
IB20
3B62-2
33R
33R
3B56-3
33R
3B41
3B38
1K0
33R
3B56-2
IB68
9B19
2B23
10n
10n
2B26
2B22
10n
10K
3B45
IB67
2BA9
6p8
2u2
5B24
IB05
33R 3B56-4
2u2
5B21
2B36
15p
1K0
3B66
33R3B28
3B25 33R
RES
3B96
470R
3B36
12K
470R
3B99
6p8
2BA6
10n
2B27
FB40
+3V3
3V3-DIG
3B59-4
33R
470R
3B95
10n
2B31
33R
3B62-3
10n
2B28
3B57-3
33R
33R
AB45
3B58-2
3B43
10K
10n
2B21
33R
3B58-1
2B30
10n
15p
2B37
1K0
3B68
33R
3B26
RES
33R
3B57-1
3B34
39R
3B59-1
33R
3B60
100R
+3V3
39R
3B30
1K0
3B70 3B69
1K0
RES
9B15
RES
9B12
3B67
1K0
2B25
10n
9B11
3B40
1K0
9B16
6p8
2BA8
3B97
470R
IB43
IB42
3B61
100R
3B59-3
33R
3B94
470R
ARXC-
JTAG-TD-DVB-HDMI
JTAG-TD-HDMI-POD
ARX0-
ARX0+
ARX1-
ARX1+
ARX2-
ARX2+
ARXC+
DV-VREF
VSYNC-HIRATE
AV1-AV5-AV6_B-PB
AV1-AV5-AV6_G-Y
AV1-AV5-AV6_R-PR
AV1-AV5-AV6_G-Y_SYNC
AV6_VSYNC
AV1-AV6_FBL-HSYNC
AV2-AV4_B-PB
AV2-AV4_G-Y
AV2-AV4_R-PR
AV2-AV4_G-Y
DV4-DATA0_SOP
DV5-DATA7_5
DV5-DATA8_6
DV5-DATA9_7
DV-HREF
DV-VREF
PARX-DDC-SDA
PARX-DDC-SCL
DV-HREF
DV-FREF
DV4-CLK
DV4-DATA3_1
DV4-DATA6_4
DV4-DATA5_3
DV4-DATA7_5
DV4-DATA1_ERR
DV4-DATA2_0
DV4-DATA4_2
DV4-DATA8_6
DV5-DATA1_ERR
DV5-DATA3_1
DV5-DATA5_3
DV5-DATA0_SOP
DV5-DATA2_0
DV5-DATA4_2
DV5-DATA6_4
DV4-DATA9_7
JTAG-TCK
M135-CLK
DV4-VALID
HDMI-COAST
SCL-MM-BUS1
PBRX-DDC-SDA
BRX0-
IRQ-HIRATE
POWERDOWN-1394
SDA-MM-BUS1
PBRX-DDC-SCL
SPDIF-HDMI
JTAG-TRST
JTAG-TMS
BRX1-
BRX0+
BRX1+
BRX2+
BRX2-
BRXC+
BRXC-
B7B B7B
3104 313 6073.5
G_15960_043.eps
080206

Table of Contents

Related product manuals