EasyManua.ls Logo

Philips BJ3.0E - AP2 PLATFORM SUPPLY: STANDBY SUPPLY

Philips BJ3.0E
176 pages
Print Icon
To Next Page IconTo Next Page
To Next Page IconTo Next Page
To Previous Page IconTo Previous Page
To Previous Page IconTo Previous Page
Loading...
72BJ3.0E PA 7.
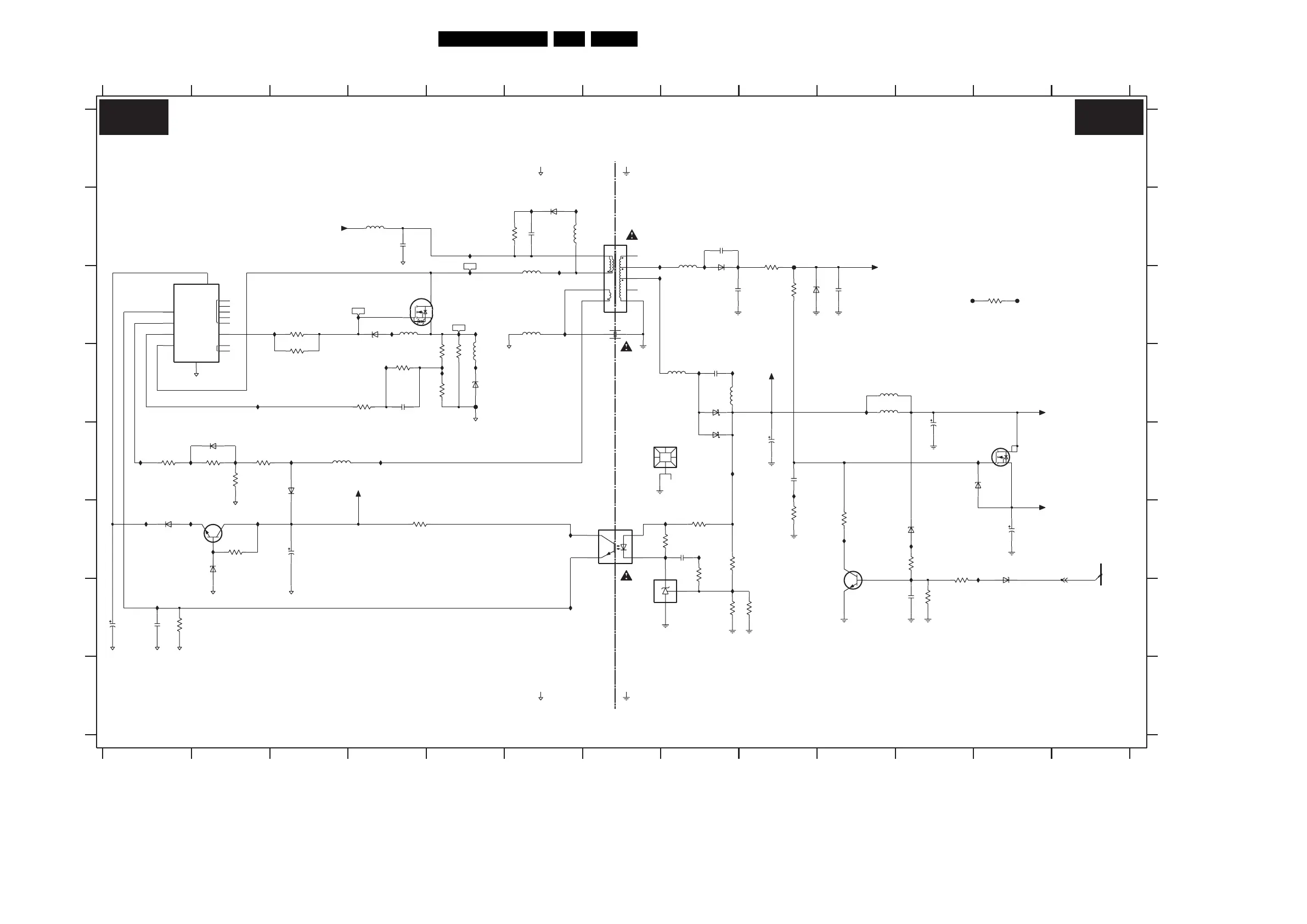
Circuit Diagrams and PWB Layouts
Platform Supply: Standby Supply
HVS
ISENSE DRIVER
NC
DEM
VCC
CTRL
DRAIN
GND
IS37 D8
IS33 C5
COLD GROUND
IS02 D5
IS01 D2
FS06 C9
FS02 C12
FS01 C11
IS32 C5
IS30 C4
IS29 E1
IS28 G1
IS27 F1
IS26 F1
IS25 F2
IS24 C6
IS58 G9
IS53 G6
IS50 B6
IS49 D5
IS48 E12
IS47 C3
IS45 E4
IS39 E1
IS38 D8
IS16 F8
IS15 C4
IS99 D5
IS71 F6
IS68 F11
IS61 F11
IS59 E9
PLATFORM SUPPLY: STANDBY SUPPLY
FS00 D5
7S40 G10
7S31 E12
7S11 F2
7S10 C1
7S04 G7
7S03 F7
7S02 C5
6S49 F11
6S47 D5
6S31 E11
IS10 F10
IS09 D4
IS08 F12
IS07 C8
IS05 B8
IS04 D10
IS03 F8
6S05 C4
6S04 C9
6S02 E8
6S01 B8
5S16 B6
5S15 C4
5S14 D8
5S13 D10
5S12 B8
5S11 D10
IS23 C8
IS21 F2
IS20 E3
IS19 C5
IS18 C6
IS17 E2
5S03 D8
5S01 E3
5S00 B7
3S76 G11
3S59 C9
3S51 B6
3S50 D5
3S41 F11
3S39 D5
3S37 G1
3S36 F4
3S35 F2
3S34 E2
3S33 E2
6S30 B6
6S13 F1
6S12 E3
6S11 E2
6S10 F12
IS14 E9
IS13 B5
IS12 B9
IS11 F7
3S29 D4
3S28 F8
3S24 F8
3S23 G8
3S22 D3
3S21 B9
3S20 G9
3S19 F8
3S18 F10
3S17 C3
3S16 F9
5S10 C6
5S09 C6
5S08 D5
5S05 B4
2S56 C10
2S54 G11
2S52 B4
2S50 E9
2S41 C8
2S40 B6
2S39 E9
2S33 F12
2S18 G1
2S17 G1
2S16 F3
2S15 D4
2S14 E11
3S32 E2
3S31 E1
6S09 F2
6S07 D8
A
H
G
F
E
D
C
2S04 B8
1S01 E8
H
G
F
3S15 F11
3S14 F8
3S08 D5
3999 C12
876
7654321
B
A
1312
2S13 D8
2S07 F8
2S06 C7
3S30 D4
HOT GROUND
COLD GROUND
6S07
54321 13
E
D
C
B
HOT GROUND
111098
1211109
10V2m2
2S50
220K
3S59
6K8
3S24
6K8
3S23
STPS8H100FP
6S07
6S02
SB360
2S13
2n2
IS32
IS49
IS53
IS30
25V100u
2S33
IS18
7S31
BSP030
BZX384-C15
6S31
GNDHA
15n
2S54
GND-SSP
GND-SSP
GNDHA
GND-SSP
+5V2
GND-SSP
GND-SSP
GND-SSP
3S08
GNDHA
5S09
80R
2R7
STP6NK60Z
7S02
IS24
IS71
IS47
IS33
IS13
IS19
HEATSINK
1S01
IS04
BYV27-600
100p
2S04
6S01
220n
2S41
RES
2S14
220u
15u
5S13
IS03
25V
RES
3S28
22R
82K
3S20
+400V-F
+25VLP
GNDHA
GND-SSP
+5V2-NF
GND-SSP
+AUX
GND-SSP
2
R
2S07
47n
7S04
TS2431
3
A
1
K
3S33
33K
3S34
33K
BAS316
6S11
100K
4K7
3S36
3S31
3S35
4K7
6S09
7S11
BC817-25W
BZX384-C15
3S37
1K0
2S18
IS21
22n
IS17
IS39
IS01
GNDHA
GND-SSP
GND-SSP
+5V-SW
GNDHA
GND-SSP
GND-SSP
GND-SSP
GNDHA
GNDHA
GND-SSP
GNDHA
GNDHA
BAS316
6S13
IS28
IS26
IS25
IS29
IS27
3S51
IS51
2S56
220n
IS50
6S30
220R
5S16
2S40
BYV27-600
FS02
10n
FS01
3999
1K0
BZX384-C15
6S05
3S50
10R
47R
3S17
2S52
10n
5S05
80R
50R
5S12
5S03
50R
5S10
30R
1
10
2
3
56
7
8
9
5S00
2
2K2
3S14
7S03
TCET1102(G)
1
4
3
BZG05C6V8
5S08
50R
6S47
5S11
80R
100R
3S16
IS20
2S39
1u0
IS09
3S29
470R
1u0
2S15
3S30
12K
3S32
470K
22u
5S01
50V
2S16
22u BYG22D
6S12
IS45
IS12
47R
3S22
6S04
BZX384-C27
3S21
1K0
IS02
10R
3S39
10K
3S76
470R
3S41
BZX384-C5V6
6S49
IS99
FS00
IS59
IS58
IS38
IS37
IS61
IS48
IS68
FS06
IS07
IS05
IS23
IS10
IS15
1K0
3S18
220R
5S15
IS14
5S14
220R
6S10
BZX384-C2V7
220p
2S06
IS08
10K
3S15
7S40
BC847BW
9
1
4
5
8
10
2
50V22u
2S17
CTRL
SPMS
Φ
TEA1533AT/N1
7S10
6
7
14
11
3
12
13
IS16
15K
3S19
IS11
STANDBY
AP2 AP2
G_15960_013.eps
070206
3104 313 6094.4

Table of Contents

Related product manuals