EasyManua.ls Logo

Philips BJ3.0E - B5 A VIPER: CONTROL

Philips BJ3.0E
176 pages
Print Icon
To Next Page IconTo Next Page
To Next Page IconTo Next Page
To Previous Page IconTo Previous Page
To Previous Page IconTo Previous Page
Loading...
94BJ3.0E PA 7.
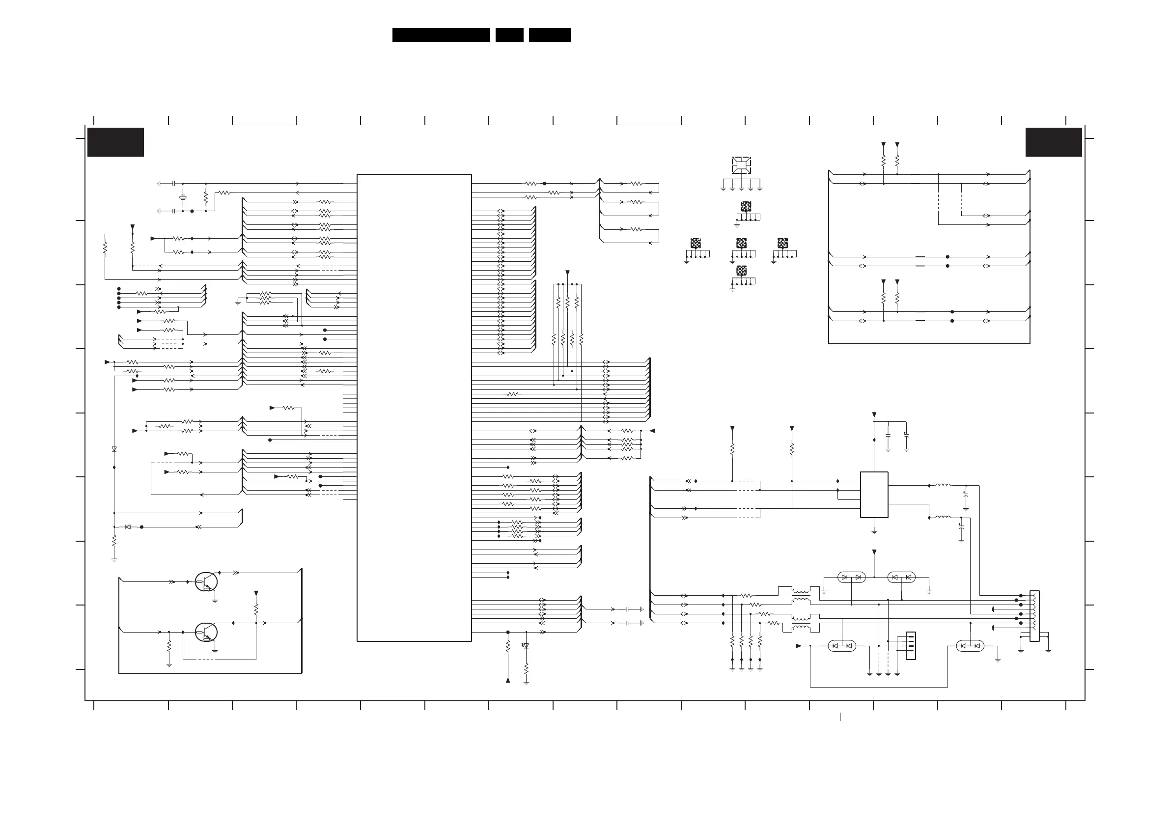
Circuit Diagrams and PWB Layouts
SSB: Viper: Control
OUTB
ENB_
IN
GND
OUTA
FLGB
FLGA
ENA_
PCI_AD20
PCI_AD21
SC1_CMD
USB1_DP
USB2_DM
USB_OVRCUR
GPIO9
GPIO10
GPIO11
GPIO12
GPIO13
PCI_AD5
PCI_AD6
PCI_AD7
PCI_AD8
PCI_AD9
PCI_AD10
PCI_AD11
PCI_AD12
PCI_AD13
PCI_AD14
PCI_AD15
PCI_AD16
PCI_AD17
PCI_AD18
PCI_AD19
QVCP2L_DATA_OUT1
QVCP2L_DATA_OUT2
JTAG_TDI
JTAG_TDO
SC2_SCCK
QVCP2L_DATA_OUT6
UA1_TX
UA1_RX
QVCP2L_DATA_OUT9
QVCP2L_CLK_OUT
PCI_SERR
CONTROL
DBG_TCK
DBG_TMS
SYS_RSTN_OUT
INTA
RESET_IN
XIO_SEL2
XIO_SEL3
XIO_SEL4
XIO_ACK
PLL_OUTXTALI
XTALO
M27_CLK
M135_CLK
I2C3_SCL
I2C3_SDA
UA2_TX
UA2_RX
UA2_RTSN
UA2_CTSN
SC2_OFFN
SC2_RST
SC1_OFFN
SC1_RST
SC1_SCCK
SC1_DA
USB1_DM
USB2_DP
PCI_FRAME
PCI_IRDY
USB_BUS_PWR
GPIO8
PCI_PERR
PCI_PAR
PCI_REQ
PCI_GNT
PCI_REQ_A
PCI_REQ_B
PCI_GNT_A
PCI_GNT_B
GPIO14
GPIO15
XIO_A25
XIO_D8
XIO_D9
XIO_D10
XIO_D11
XIO_D12
XIO_D13
XIO_D14
XIO_D15
QVCP2L_DATA_OUT0
PCI_AD22
PCI_AD23
XIO_SEL1
XIO_SEL0
PCI_AD28
PCI_AD29
QVCP2L_DATA_OUT7
QVCP2L_DATA_OUT8
PCI_CBE0
PCI_CBE1
DBG_TDI
DBG_TDO
PCI_CLK
GPIO0
GPIO1
GPIO2
GPIO3
GPIO4
GPIO5
GPIO6
GPIO7
I2C1_SCL
I2C1_SDA
I2C2_SCL
I2C2_SDA
JTAG_TRST
JTAG_TMS
JTAG_TCK
PCI_AD24
PCI_AD0
PCI_AD1
PCI_AD2
PCI_AD3
PCI_AD4
SC2_CMD
SC2_DA
I2C4_SDA
I2C4_SCL
PCI_IDSEL
PCI_DEVSEL
QVCP2L_DATA_OUT3
QVCP2L_DATA_OUT4
PCI_TRDY
PCI_STOP
QVCP2L_DATA_OUT5
PCI_AD25
PCI_AD26
PCI_AD27
PCI_AD30
PCI_AD31
PCI_CBE2
PCI_CBE3
*
IQ50 B2
IQ51 B2
IQ52 G2
IQ53 G2
IQ60 H2
IQ61 H3
IQ24 G7
IQ25 G7
IQ26 H10
IQ27 E7
IQ28 F7
IQ29 H11
IQ30 E1
IQ32 F10
IQ33 H11
IQ34 H11
CONNECTOR
FQ53 F4
FQ54 C4
IH09 D1
IH16 F7
IH17 F7
IH18 F7
IQ03 G10
IQ04 G10
IQ05 H10
IQ06 H10
*
IQ13 E12
IQ14 E10
IQ15 E12
IQ16 F12
IQ17 F13
IQ21 F13
IQ22 F7
IQ23 F7
AH10 A7
AH11 A2
FH12 H7
FQ00 G15
FQ01 G15
FQ02 G15
FQ03 E3
FQ04 H15
FQ05 H15
FQ06 H15
FQ10 F1
FQ19 C1
FQ20 C1
FQ21 C1
FQ22 C1
FQ23 C1
FQ41 B14
FQ42 B14
FQ43 C14
FQ44 C14
FQ50 C4
FQ52 E4
7Q01 E12
7V00-5 A5
9H03 B4
9H04 B1
9H05 F4
9H06 E4
9H07 C2
9H08 C2
9H13 C2
9H14 F4
9H15 F4
9H16 B4
9H30 E1
9H40 H2
9Q13 F11
9Q14 F11
9Q15 F11
9Q16 F11
9Q17 H13
9Q18 H13
9Q66 A13
9Q67 A14
3Q40-3 F7
3Q40-4 F7
3Q48 A4
3Q50 D4
3Q52 D4
3Q69 C1
3Q70 C1
5H01 H11
5H02 G11
5H03 F14
USB
5H04 F14
6H00 H7
6H01 E1
6H03 F1
6H06-1 H14
6H06-2 H12
6H07-1 G13
6H07-2 G12
7H01 G2
7H02 H2
3Q10 A4
3Q11 A4
3Q12 B4
3Q13 B4
3Q14 B4
3Q15 B4
3Q16 H10
3Q17 H11
3Q18 H11
3Q19 H11
3Q20 G11
3Q21 H11
3Q22 H11
3Q23 H10
3Q24 E10
3Q27 B1
3Q38-1 E7
3Q38-2 F7
3Q38-3 F7
3Q38-4 F7
3Q40-1 F7
3Q40-2 F7
3H83 E2
3H84 E8
3H85 E1
3H86 E8
3H87 E2
3H88 E8
3H89 E11
3H90 B1
3H93 E8
3H94 H7
*
3H95 H7
3H97 F1
3H98 B4
3H99 B4
3Q03 B2
3Q04 B2
3H33 D3
3H34 E3
3H40 H3
3H41 H1
3H70 E8
3H71 C1
3H72 D7
3H73 A7
3H74 A7
3H75 A2
VIPER: CONTROL
3H79 A7
3H80-1 D7
3H80-2 C8
3H80-3 D8
3H80-4 C8
3H81-1 D8
3H81-2 C8
3H81-3 D8
3H82 A2
3H09 D1
3H10 D1
3H11 D1
3H12 A9
3H13 D1
3H14 B9
3H15 F7
3H16 C3
3H22 C13
3H23 C13
TO SSB
3H24 F7
3H25 F7
3H26 F7
3H27 D2
3H29 E2
3H31 E2
11 12 13 14 15
A
B
C
D
E
*
2Q67 E13
2Q68 E13
2Q69 F14
2Q70 F14
3H01 C1
3H03 C3
3H04 A13
3H05 A13
3H06 A9
3H08 C3
1 23456789101112131415
1 2345678910
F
G
H
A
B
C
D
E
F
G
H
0H00 B10
0H01 A11
0H02 B11
0H04 B10
0H05 B10
1H00 A2
1H01 G15
1M00 A10
1M64 H13
2H06 H9
2H07 H9
2H08 A2
2H09 A2
3H11 4K7
5H01
DLW21S
4K7
3Q27
IQ51
3H80-1
4K7
2Q67
100n
IQ17
9H16
FQ02
9H40
IQ16
22R
3H73
3Q23
15K
3Q21
22R
7H01
PDTC114EU
IQ34
IQ04
IQ33
+3V3
FQ04
22R
3Q22
3H10
4K7
9H03
7H02
PDTC114EU
3H15
100R
3Q38-2
100R
RES
3H94
3Q38-4
100R
4K7
100R
3Q40-3
+3V3
100R
3H24
3Q18
15K
3H04
1K8
3H40
+3V3
10K
FQ01
FQ05
22R
9Q13
5
3Q19
LM3526MX-LNOPB
1
4
2
3
67
8
9H05
7Q01
7
8
9
10
11
12
1
2
3
4
5
6
1H01
1-1470168-1
1K8
3H05
3Q48
IH17
100R
9H08
+5V
100R
3Q50
4
56
1
2
3
B4B-PH-SM4-TBT(LF)
1M64
IQ15
FQ19
9H15
IQ03
IH16
FQ54
100R 3H99
100R3H25
4K7
3H03
3Q40-1
100R
9Q17
6H06-1
BAV99S
6H06-2
BAV99S
IQ22
1n0
2H06
+3V3
100R
3Q40-4
9H30
100R 3Q15
4K7
3H85
22R
3H14
100R
3Q52
4K73H01
3H08
4K7
IQ53
IQ32
IQ50
EMC HOLE
1M00
FQ52
9H13
9H14
3H06
22R
3H89
10K
+3V3
9Q18
FQ03
BAV99S
6H07-1
4K73H13
3Q17
15K
FQ50
3H81-2
4K7
FQ44
IQ52
FQ43
9Q15
+3V3
3H83
4K7
RES
IQ24
+3V3
3H98100R
220R
5H03
BAS316
6H03
6H07-2
BAV99S
68R
3H74
4K7
3H16
9H07
FQ41
16V100u
2Q69
4K7
3H81-1
4K7
3H81-3
2Q70
100u 16V
RES
4K73H09
3H27
10K
3Q20
22R
IQ14
4K7
3H70
3H12
22R
0H02
0H01
3H84
4K7
IQ30
2H07
1n0
+3V3
IQ06
6H00
SML-310
+3V3
3H80-3
4K7
9Q67
RES
+3V3
4K7
3H31
3H93 4K7
IQ29
FQ06
100R
FQ53
3Q40-2
IH18
3H26 100R
27p
2H09
9Q14
IQ60
4K7
3H80-2
+3V3
22R3Q69
IQ05
100R3H72
IQ25
0H00
W2
C4
A2
+3V3
AC1
AC4
AA3
AA4
AA2
AA1
Y4
Y2
AJ29
AG27
W4
W3
AB1
AB2
AB3
AB4
B30
C29
E27
F26
AJ28
AH27
AF26
AK29
F2
E1
F1
G3
H4
AD3
B26
E24
AD30
AB27
AD4
G5
F4
G4
E2
F3
AE28
AD27
AF30
AE29
AD28
AC27
AE30
AD29
AE1
AE2
AE4
AG7
AK6
AH6
D28
AB28
AF6
AD5
AE3
AE5
AJ2
AG6
AH7
AF7
AG10
AK9
AH10
AJ7
AK5
AH1
AD2
AJ6
AF2
AG12
AF4
AF5
AJ11
AG11
AK10
AJ10
AJ3
AK2
AJ1
AH2
AG2
AG3
AG4
AF1
AG8
AK7
AJ5
AG5
AJ4
AH4
AH12
AK3
D29
C30
AK12
AJ12
AJ9
AH9
AG9
AK8
B4
A3
AD1
E4
C1
D2
D3
C2
D5
E26
C25
A25
AD26
AF29
AG29
AE27
E25
D26
D4
B1
E7
A5
A26
B25
D25
A29
B5
E5
D27
B29
B28
C27
A28
B27
3Q03
4K7
7V00-5
VIPER REV C
DSX840GA
1H00
27M
3Q24
10K
RES
+3V3
9H04
FQ00
9H06
DLW21S
5H02
IQ28
100R 3Q11
+3V3
+3V3
16V470u
2Q68
9Q16
IQ61
+5V
220R
5H04
100R
3Q38-3
+3V3
3Q38-1
100R
3H23
4K7
+5V
FQ20
AH11
FH12
3H41
10R
22R
IQ21
3H79
3H87
4K7
4K7
3H97
IQ23
+3V3
4K7
3H22
3H33
4K7
AH10
FQ42
4K7
3H90
4K7
3H80-4
FQ21
FQ23
FQ22
FQ10
2H08
27p
15K
3H95
3Q16
330R
4K7
3Q04
4K7
3H71
+3V3
3Q13100R
IQ13
3H82
1M0
IH09
IQ27
3H75
100R
3Q10100R
+3V3
3H88 4K7
4K73H86
3Q14100R
+3V3
6H01
BAS316
+3V3
+3V3
4K7
3H34
0H04
0H05
9Q66
RES
47K3Q70
+3V3
3H29
4K7
100R
IQ26
3Q12
JTAG-TCK
JTAG-TD-CON-VIPER
JTAG-TRST
GLINK-IR-OUT
GLINK-IR-OUT-VIP
SC1-RGB_2FH-RGB
JTAG-TD-P3-CON
SCL-MM-BUS1
SDA-MM-BUS1
JTAG-TD-CON-VIPER
IRQ-HD2
IRQ-HD1
IRQ-POD
RESET-MIPS
XIO-SEL1
XIO-D8
XIO-D9
XIO-D10
XIO-D11
XIO-D13
XIO-D12
XIO-D15
XIO-D14
XIO-SEL2
PCI-SERR
PCI-STOP
PCI-TRDY
PCI-FRAME
PCI-DEVSEL
PCI-PERR
PCI-IRDY
JTAG-TMS
JTAG-TMS
USB-OVERCUR
USB20-PWE1
XIO-SEL0
XIO-SEL0
POWER-OK-PLATFORM
POWER-OK-PLATFORM-3V3
GLINK-IR-OUT-VIP
IRQ-HIRATE
IRQ-HIRATE
VSYNC-HIRATE
SCL-I2C4
SCL-DMA-BUS1
SDA-I2C4
SDA-DMA-BUS1
USB-BUS-PW
USB20-OC1
PLL-OUT
PCI-CLK-ETHERNET
PLL-OUT
PCI-CLK-USB20
SOUND-ENABLE
SDA-I2C4
SCL-I2C4
IRQ-AVIP-SUB
RESET-1394
HDMI-COAST
IRQ-SUB
IRQ-SUB
RESET-POD-CI
SCL-DMA-BUS2
SDA-DMA SDA-DMA-BUS2
SCL-MM
SDA-MM
PLL-OUT
PCI-CLK-VPR
SCL-DMA
SDA-DMA
GLINK-IR-OUT-VIP
SCL-I2C4
SDA-I2C4
USB1-DM
SCL-DMA
PCI-AD8
PCI-AD7
PCI-AD6
PCI-AD5
PCI-AD4
PCI-AD3
PCI-AD2
PCI-AD1
PCI-AD0
PCI-REQ-A
PCI-REQ-B
PCI-INTA
IRQ-MAINIRQ-FE-MAIN
IRQ-AVIP
IRQ-MPIF
SOUND-ENABLE-VPR
SCL-MM
IRQ-USB20
RESET-FE-MAIN
IRQ-POD
PCI-AD31
PCI-AD30
PCI-AD29
PCI-AD28
PCI-AD27
PCI-AD26
PCI-AD25
PCI-AD24
PCI-AD23
PCI-AD22
PCI-AD21
PCI-AD20
PCI-AD19
PCI-AD18
PCI-AD17
PCI-AD16
PCI-AD15
PCI-AD14
PCI-AD13
PCI-AD12
PCI-AD11
PCI-AD10
PCI-AD9
PCI-AD16
PCI-PAR
PCI-CBE3
PCI-CBE2
PCI-CBE1
PCI-CBE0
SCL-UP-VIP
SDA-MM
SDA-DMA
SCL-DMA
SDA-UP-VIP
IRQ-ETHERNET
IRQ-IEEE1394
IRQ-IEEE1394
POWER-OK-PLATFORM-3V3
CTRL4-VIPER
JTAG-TD-VIPER-PNX2015
A-PLOP
IRQ-ETHERNET
POWERDOWN-1394
SEL-IF-LL2
DEBUG-BREAK
REGIMBEAU
CTRL4-VIPER
PCI-CLK-VPR
USB1-DP
USB2-DM
USB2-DP
SOUND-ENABLE-VPR
IRQ-MAIN
DEBUG-BREAK
REGIMBEAU
RESET-USB20
RESET-ETHERNET
SEL-IF-LL1
USB2-DM
USB-BUS-PW
PLL-OUT
PCI-REQ
M27-CLK
M135-CLK
USB-OVERCUR
PCI-GNT
GLINK-RXD
USB-BUS-PW
PCI-GNT-A
PCI-REQ
PCI-REQ-B
RESET-SYSTEM
RESET-TM
RESET-FE-MAIN
IRQ-USB20
GLINK-TXD
RXD-VIPER
TXD-VIPER
USB1-DM
JTAG-TD-VIPER-PNX2015
JTAG-TD-CON-VIPER
EJTAG-TCK
EJTAG-TDI
EJTAG-TDO
EJTAG-TMS
PCI-INTA
JTAG-TCK
JTAG-TMS
JTAG-TRST
PCI-GNT
PCI-REQ-A
USB1-DP
USB2-DP
USB-OVERCUR
XIO-ACK
B5A B5A
3104 313 6073.5
G_15960_035.eps
080206

Table of Contents

Related product manuals