EasyManua.ls Logo

Philips BJ3.0E - B10 D NVM; NAND; UART SWITCH

Philips BJ3.0E
176 pages
Print Icon
To Next Page IconTo Next Page
To Next Page IconTo Next Page
To Previous Page IconTo Previous Page
To Previous Page IconTo Previous Page
Loading...
110BJ3.0E PA 7.
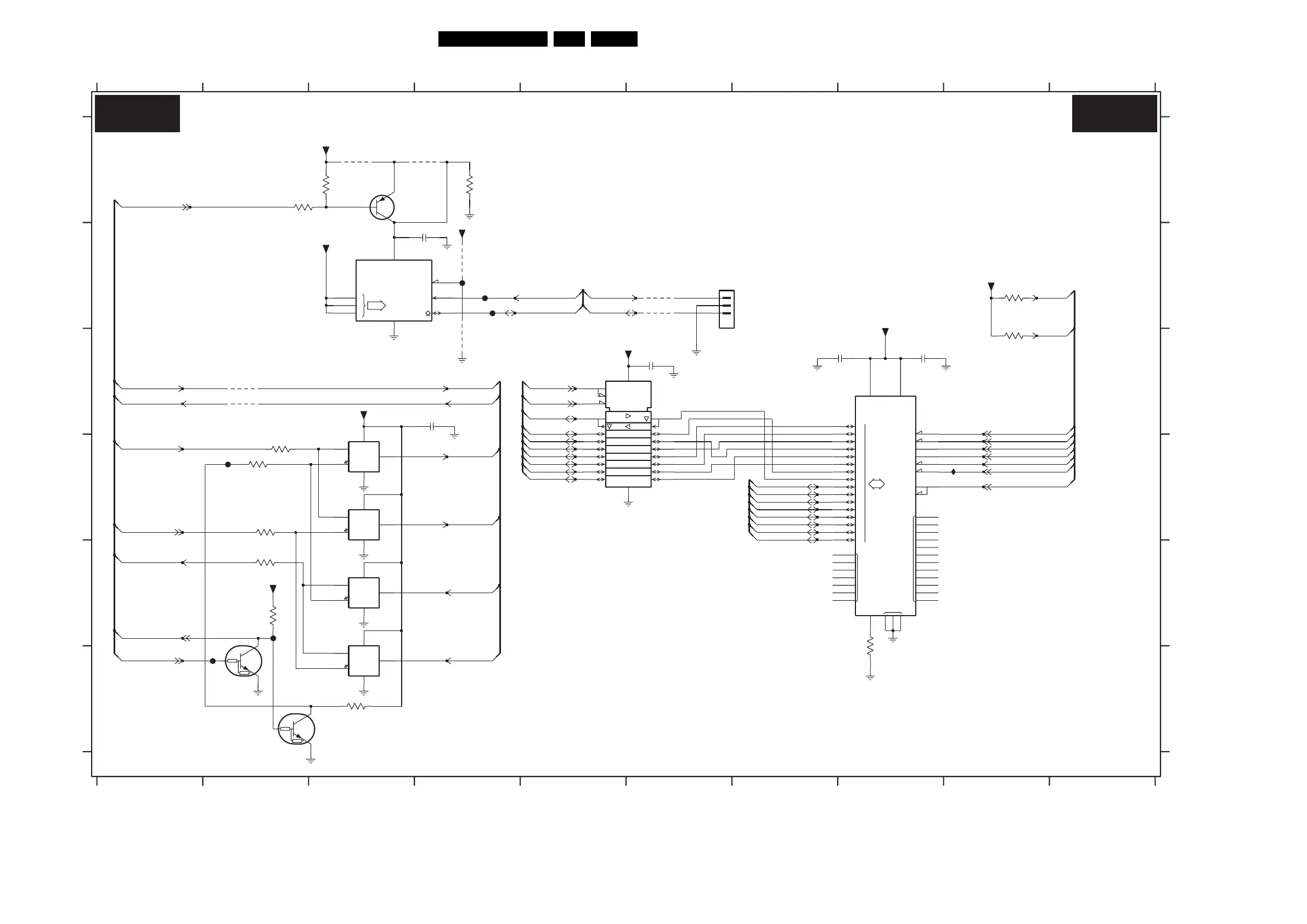
Circuit Diagrams and PWB Layouts
SSB: NVM / NAND / UART Switch
SCL
ADR
0
1
2 SDA
WC
1
X1
1
1
X1
1
G3
1
2
3EN2
3EN1
1
X1
1
1
X1
1
0
1
2
3
4
5
6
7
CLE
ALE
CE
RE
WE
VCCQ
NC
8
9
10
11
12
13
14
15
I/O
BY
RY
GND
WP
VCC
VSS
NC
D
E
F
A
B
C
D
E
F
1P02 B6
MAIN NVM
FOR FACTORY USE
NVM / NAND / UART SWITCH
10
123456789
M24C64
10
A
B
C
2P81 C8
2P82 C6
3P36 A3
3P37 A4
3P38 A2
3P57 F3
3P80 B9
3P81 C9
3P82 F8
3P83 D2
123456789
3P84 D2
3P85 D2
3P86 E2
3P88 E2
7P14 B3
7P15-1 C3
7P15-2 D3
7P15-3 E3
7P15-4 E3
7P16 F2
7P17 F3
7P18 A3
7P80 C8
7P81 C5
9P16 B4
9P17 C4
9P18 C2
2P34 B4
2P35 C4
2P80 C8
FP32 E2
FP33 F2
FP34 B4
FP35 B4
IP16 D9
+3V3
9P19 C2
9P39 B6
9P40 B6
9P41 A3
9P42 A4
FP22 B4
FP23 D2
100R
3P86
3P82 10K
3P57
10K
12
714
11
10
+3V3-STANDBY
7P15-4
74HC4066PW
+3V3
100n
2P34
3
6
5
84
7
7P14
EEPROM
Φ
(8Kx8)
1
2
RES
RES
9P39
9P40
5
+3V3-STANDBY
1P02
B3B-PH-SM4-TBT(LF)
1
2
3
4
+3V3
RES
7P16
PDTC114EU
13
12
11
1
10
19
20
4
5
6
7
8
9
18
17
16
15
14
7P81
74LVC245A
2
3
6
714
8
9
7P15-3
74HC4066PW
FP32
3P80
10K
3P84
100R
9P41
10K
3P36
RES
9P19
9P17
3P37
100K
RES
9P16
9P42
RES
FP33
10K
100n
2P35
3P38
FP22
7P17
PDTC114EU
5
7
14
4
3
7P15-2
74HC4066PW
+5V2-STBY
FP34
3P88
10K
3P81
2K2
13
714
1
2
7P15-1
74HC4066PW
100n
2P80
BC857BW
7P18
9P18
+5V2-STBY
RES
2P81
100n
FP23
100n
2P82
100R
3P85
IP16
FP35
100R
3P83
7
12
3713
25
48
18
19
+3V3-STANDBY
39
2
3
4
5
10
11
14
15
8
29
1
20
21
22
23
24
34
35
36
38
43
45
47
30
32
40
42
44
46
27
17
9
16
6
26
28
31
33
41
Φ
EEPROM
(32Mx16)
TC58DVM92F1TGI0
7P80
RXD-VIPER
TXD-UP
RXD RXD-VIPER
TXD TXD-VIPER
RXD-UP
UART-SWITCH
SCL-UP-VIP
SDA-UP-VIP
STBY-WP-NAND-FLASH
XIO-RWn_WEn
XIO-ACK
XIO-AS_REn
XIO-A17_D9
XIO-A16_D8
XIO-A23_D15
XIO-A22_D14
XIO-A21_D13
XIO-A20_D12
XIO-A19_D11
XIO-A18_D10
XIO-A0_CLE
XIO-SEL0
XIO-A1_ALE
RESET-MAIN-NVM
XIO-ACK
XIO-SEL0
XIO-AS_REn
XIO-SEL0
PCI-AD24
PCI-AD25
PCI-AD26
PCI-AD30
PCI-AD28
PCI-AD29
PCI-AD27
PCI-AD31
SCL-UP-VIP
SDA-UP-VIP
UART-SWITCHn
RXD
UART-SWITCHn
TXD
TXD-VIPER
B10D B10D
3104 313 6073.5
G_15960_051.eps
080206

Table of Contents

Related product manuals