EasyManua.ls Logo

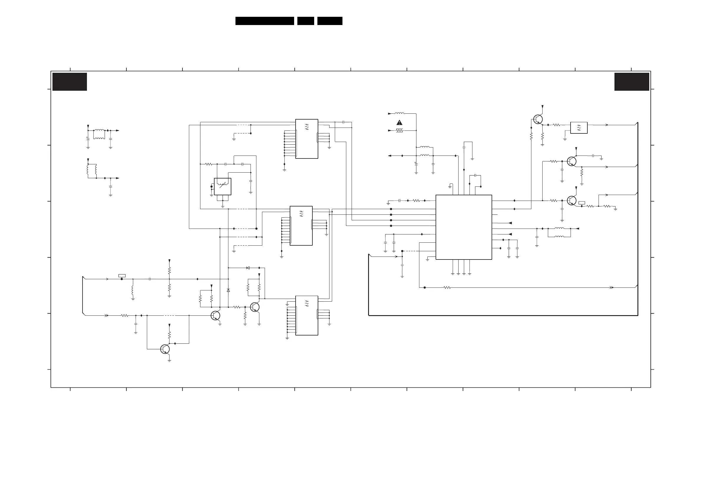
Philips BJ3.0E - B3 C MPIF MAIN: IF & SAW FILTER

Philips BJ3.0E
176 pages
Print Icon
To Next Page IconTo Next Page
To Next Page IconTo Next Page
To Previous Page IconTo Previous Page
To Previous Page IconTo Previous Page
Loading...
82BJ3.0E PA 7.
Circuit Diagrams and PWB Layouts
SSB: MPIF Main: IF & SAW Filter
DTVIFAGC
DTVIFINP
DTVIFINN
SIFINN
SIFINP
VIFINN
VIFINP
VIFPLL
FUSE4
SIFAGC
TUNERAGC
2NDSIFEXT
GND_SUP
TESTPIN1
GND2_IF
FUSE5
CVBSOUTIF
DTVOUTP
DTVOUTN
VCC1_VSW
VCC_SUP
VCC2_VSW
2NDSIFAGC
GND1_IF
VCC_IF
DTVIFPLL
NC
I2
I1
O2
GND
O1
O
GND
I
NC
I2
I1
O2
GND
O1
NC
ISWI
I
O2
GND
O1
IC57 D4
IC58 E2
IC59 B7
IC60 B7
IC61 C7
IC63 C9
IC79 B9
IC80 B9
IC84 C4
IC85 A4
IC86 B8
IC87 B8
IC88 B8
*
**
AC05 C4
FA46 D7
FC10 B3
FC52 C6
FC73 D1
IC13 B8
*
*
*
*
*
*
*
*
*
*
*
*
*
*
*
*
*
*
**
*
*
*
7C55 E2
7C56-1 B10
7C56-2 B9
7C57 A9
9C51 A4
9C52 A4
IC64 C8
IC65 C8
IC72 B7
IC74 D4
IC75 B6
IC76 A9
IC77 A9
IC78 C105C54 B1
5C55 C9
5C56 C9
5C57 D2
5C58 A1
5C59 B1
IC14 C8
IC48 B4
IC49 C4
IC51 A1
IC52 B1
IC54 D3
IC55 C3
IC56 D23C60 E1
3C61 E4
3C63 D7
3C65 D3
3C66 D4
3C67 E2 9C53 C4
9C54 C4
9C56 C4
9C57 C4
9C58 E2
9C61 C7
AC01 C6
AC02 C6
AC03 C6
AC04 C6
2C70 D2
2C72 E2
2C75 B7
2C78 C6
2C79 C8
2C83 D6
MPIF MAIN: IF + SAW FILTER
5C60 A7
5C70 B3
6C51 D4
6C52 D3
7C00-2 B7
7C53 D4
7C54 E3
1C54 A10
2AB4 B9
2AB8 C9
2C50 A5
2C51 B10
2C52 A1 3C70 A9
3C71 B9
3C72 B10
3C73 B9
3C74 C10
3C75 C10
3C76 A9
3C77 A9
3C80 B3
5C51 A6
5C52 A1
5C53 B7
10
12345
2C84 B3
2C85 B4
2C86 B4
3C50 D3
3C51 A6
3C53 B7
3C56 D2
3C57 D2
3C58 D4
3C59 D3
678910
A
B
C
D
E
A
2C53 A1
2C55 B7
2C57 B7
2C58 B8
2C60 B1
2C63 B6
2C65 C9
2C67 C6
2C68 C8
456789
1C53 D5
B
C
D
E
1C51 A5
1C52 C5
*
123
30R
5C51
9C52
10n
2C58
IC65
IC88
IC86
AC05
9C61
9C53
100R
3C71
3C61
47K
180R
3C72
5C52
220R
FC73
100n
2C55
IC52
5C58
30R
5C56
220R
3C66
4K7
9C57
2C83
10n
IC78
100n
2C63
3C70
100R
107
111
9C58
121
101
100
99
124
105
122
125
110
118
108
102
104
103
109
117
116
106
119
112115
PNX3000HL/N2
IF PART
114
113
120
IC85
7C00-2
IC64
7C56-2
5
3
4
IC75
BC847BS
IC56
+5VaM
10n
2C60
3C76
120R
IC72
9C51
SFSKA
1C54
2
13
IC84
IC49
IC48
4K7
3C65
8
7C53
BC847BW
13
14
15
2
3
11
12
16
17
7
1
18
4
5
6
9
10
*
1C53
OFWK3955L
38M
3C67
4K7
FC10
IC76
IC79
IC77
10u 16V
2C52
3C77
1K0
220R
5C54
10n
2C50
2C68
1u0
IC63
1n0
2C72
2C57
10n
3C50
4K7
IC55
IC87
IC74
AC01
3C59
22K
9C56
RES
100p
2AB4
2C65
10n
3C51
4R7
IC61
5C53
220R
1u0
2C67
9C54
5C60
30R
IC13
IC14
7C55
BC847BW
3
11
12
16
17
7
8
18
4
5
6
9
10
13
14
15
2
*
38M9 1C52
OFWK3953L
1
3C75
180R
+5VaM
2C53
10n
AC03
IC58
13
14
15
2
3
11
12
16
17
7
8
OFWK9656L
1
18
4
5
6
9
10
*
40M4 1C51
2C75
330u 6.3V
30R
5C57
RES
6C52
BA591
IC59
IC80
5C55
30R
IC60
FA46
3C74
180R
7C54
BC847BW
IC51
2
6
1
FC52
BC847BS
7C56-1
AC02
3C60
27K
3C58
4K7
IC57
100n
2C51
2C79
1u0
1u0
2C78
390R
3C53
2
IC54
7C57
BC847BW
1
3
100R
3C63
30R
5C59
100R
10n
2C70
3C73
3C56
6K8
AC04
RES
2AB8
100p
6C51
BA591
1
2
34
6
7
8
5C70
VALUE
220p
2C84
3p3
2C86
68p
2C85
3C80
33R
3C57
2K2
+5VMPIF-MAIN
+5VbM
+5VTUN_MPIF
+5VbM
AGC2
CVBSOUTIF-MAIN
CVBS-TER-OUT
+5VbM
+5VTUN_MPIF
+8VaM
+5VaM
+5VMPIF-MAIN
+5VbM
2NDSIFEXTM
2NDSIFEXTM
+8VaM
SEL-IF-LL2
IF-TER2
+8VaM
+8VMPIF-MAIN
+8VaM
+8VaM
B3C B3C
3104 313 6073.5
G_15960_023.eps
070206

Table of Contents

Related product manuals