EasyManua.ls Logo

Siemens MICROMASTER 440 - Analog Input (ADC)

Siemens MICROMASTER 440
312 pages
To Next Page IconTo Next Page
To Next Page IconTo Next Page
To Previous Page IconTo Previous Page
To Previous Page IconTo Previous Page
Loading...
Issue 10/06 3 Functions
MICROMASTER 440 Operating Instructions
6SE6400-5AW00-0BP0
101
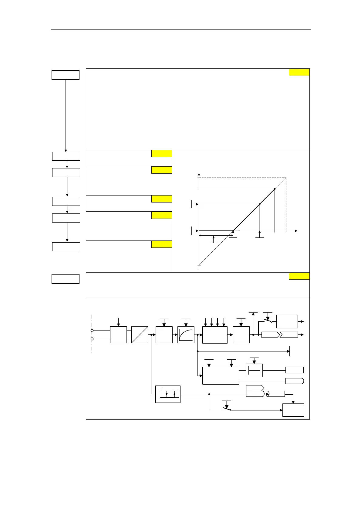
3.5.7.6 Analog input (ADC)
ADC type
Defines the analog input type and activates the monitoring function of the analog input.
0 Unipolar voltage input (0 to +10 V)
1 Unipolar voltage input with monitoring (0 to 10 V)
2 Unipolar current input (0 to 20 mA)
3 Unipolar current input with monitoring (0 to 20 mA)
4 Bipolar voltage input (-10 to +10 V)
NOTE
For P0756 to P0760, the following applies:
Index 0 : Analog input 1 (ADC1), terminals 3, 4
Index 1 : Analog input 2 (ADC2), terminals 10, 11
P0757 =...
Value x1 of ADC scaling
P0758 =...
Value y1 of ADC scaling
This parameter represents the
value of x1 as a % of P2000
(reference frequency).
P0759 =...
Value x2 of ADC scaling
P0760 =...
Value y2 of ADC scaling
This parameter represents the
value of x2 as a % of P2000
(reference frequency).
P0761 =...
Width of ADC deadband
Defines width of deadband on
analog input.
ASPmax
100 %
10 V
20 mA
V
mA
x
100%
%
P0760
P0758
P0759
P0761 > 0
0 < P0758 < P0760
||
0 > P0758 > P0760
ASPmin
P0757
P0761
P0757 = P0761
4000 h
Delay, ADC signal loss
Defines the delay time between the loss of the analog setpoint and fault message F0080
being displayed.
KL4
KL3
DIP switch
A
D
ADC
type
ADC
scaling
P0757
P0758
P0759
P0760
ADC
dead
zone
r0755 Pxxxx
r0752
P1000
ADC
ADC+
r0754
P0761
P0753P0756
ADC
type
Setpoint
ADC channel
Wire
breakage
sensing
P0756 P0761
r0751
F0080
r0722
r0722.6
0
1
1.7 V
3.9 V
P0707
Pxxxx
Function
T0
P0762
P0756 = ...
0
P0762 = ...
10 ms
0 V
0.0 %
10 V
100.0 %
0 V

Table of Contents

Other manuals for Siemens MICROMASTER 440

Related product manuals