EasyManua.ls Logo

Skope TME ActiveCore - Model: SKT1000 Series

Skope TME ActiveCore
73 pages
Print Icon
To Next Page IconTo Next Page
To Next Page IconTo Next Page
To Previous Page IconTo Previous Page
To Previous Page IconTo Previous Page
Loading...
48
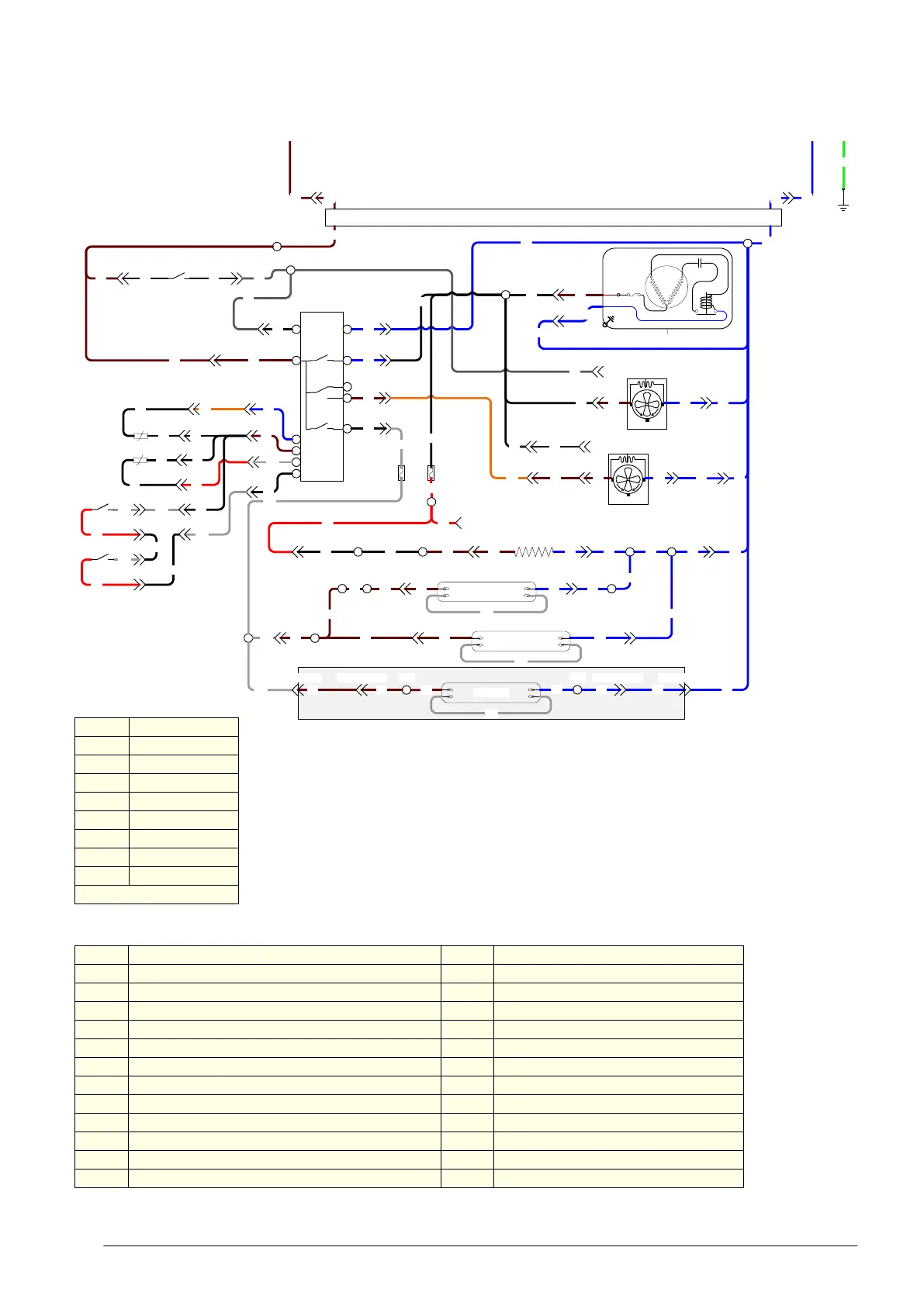
Wiring
Service Manual
SKOPE TME/SKT ActiveCore
Model: SKT1000 Series
P18-1 S18-1
T1-5
S8-2 P8-2
P8-3 S8-3
P7-1 S7-1
S7-2 P7-2
S5-1 P5-1
P2-1 S2-1
P3-1 S3-1
P3-2 S3-2
P3-4 S3-4
6
7
4
5
2
Fan
3
1
Lights
8
9
10
11
Carel
Smart
Controller
Comp.
T1-1
BK
BN
BN
BU
BU
BN
BK
BK
OG
WH
Compressor
RS
C
L
N
Start
Relay
Compressor
Overload
T1-3
BK
S5-2 P5-2
BN
BU
BK
BN
BU
S6-4 P6-4
S6-2 P6-2 P6-1 S6-1
GY
BK
Condenser Fan
BN
BU
S8-1 P8-1
Evaporator FanBK
BU
BU
S7-4 P7-4
BU
BK
RD
T1-4
BN
S10-4
RDRD
WH
WH
S9-2 P9-2
BN
Light
WH
BU
BU
T2-1
T2-2
BN
BN
BU
BU
WH
BN
BU
Sign Light
S4-1 P4-1
S4-2 P4-2
S4-3 P4-3
S4-4 P4-4
S12-1 P12-1
RD
BK
BK
OG
BK
WH
BK
BK
BK
BK
WH
BK
WH
RD
Door
Switch
S11-1 P11-1
P11-N S11-N
S12-2 P12-2
S13-1 P13-1
S13-2 P13-2
S14-1 P14-1
S14-2 P14-2
Cabinet
Probe
E
vaporator
Probe
BN
L
BU
N
S1-L P1-L P1-N S1-N
BN
BU
T1-2
GNYE
E
EMC Filter
BU
BN
S15-1 P15-1 P15-2 S15-2
Pressure Switch
S2-2 P2-2
S2-4 P2-4
BK
BU
T1-5
BN
GY
GY
BU
BU
BN
BU
WH
BK
WH
BK
FuseFuse
S10-2 P10-2
P10-1 S10-1
BK
S9-4 P9-4
T3-5
BK
T4-3
BN
S16-4 P16-4
BN
BU
P16-4 S16-4
BU
T4-2
BU
T3-3
& 4
BU
P9-1 S9-1
T3-1
& 2
BN
S18-2 P18-2
BU
BN
BN
T4-1
BN
T5-1
BU
T5-2
BUBN
S17-2 P17-2 P17-1 S17-1
BN BU
Light
WH
BK
WH
RD
Door Switch
Shaded area not included
if the sign is not present
Legend
S1/P1 IEC cabinet socket/plug S13/P13 Evaporator sensor socket/plug (black 2-way)
S2/P2 Unit junction box to controller power socket/plug (red 4-way) S14/P14 Door sensor socket/plug (white 2-way)
S3/P3 Unit junction box to controller power socket/plug (blue 4-way) S15/P15 Pressure switch socket/plug (red 2-way)
S4/P4 Unit junction box to controller signal socket/plug (6-way) S16/P16 Cabinet element socket/plug (white 3-way)
S5/P5 Compressor unit socket/plug (blue 4-way) S17/P17 Left side side light socket/plug (yellow 4-way)
S6/P6 Condenser motor unit socket/plug (red 4-way) S18/P18 Right side side light socket/plug (yellow 4-way)
S7/P7 Evaporator motor unit socket/plug (white 4-way) T1 Unit terminals
S8/P8 Evaporator motor changeover socket/plug (white 4-way) T2 Sign terminal block (where fitted)
S9/P9 Light unit socket/plug (yellow 4-way) T3 Cabinet terminal block 1
S10/P10 Light unit socket/plug (yellow 4-way) T4 Cabinet terminal block 2
S11/P11 Cabinet to sign intermediary socket/plug (ENSTO) T5 Cabinet terminal block 3
S12/P12 Cabinet sensor socket/plug (blue 2-way)
<< Plug and socket O Terminal on terminal block
Wire colours
BK Black
BN Brown
RD Red
OG Orange
GN Green
BU Blue
GY Grey
WH White
GNYE Green-Yellow
Based upon IEC 757 Standard

Table of Contents

Related product manuals