EasyManua.ls Logo

Sony STR-DA2800ES - Page 132

Sony STR-DA2800ES
214 pages
Print Icon
To Next Page IconTo Next Page
To Next Page IconTo Next Page
To Previous Page IconTo Previous Page
To Previous Page IconTo Previous Page
Loading...
STR-DA2800ES
132
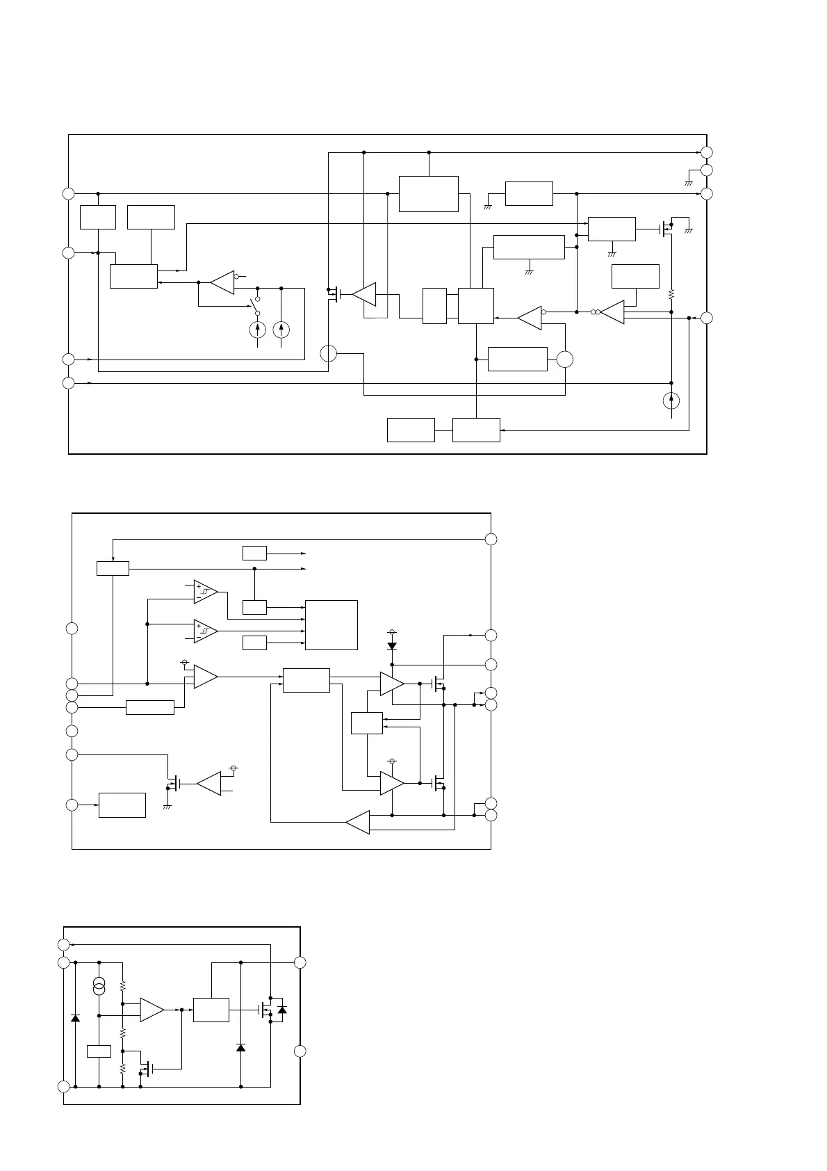
– DCDC Board –
IC1402, 1404 – 1406 TPS54331GDR
EN
3
VIN
2
BOOT
1
7GND
8PH
5 VSENSE
SHUTDOWN
LOGIC
BOOT
CHARGE
THERMAL
SHUTDOWN
SS
4
ENABLE THRESHOLD
ENABLE
COMPARATOR
+
+
6COMP
MAXIMUM
CLAMP
FREQUENCY
SHIFT
GATE
DRIVE
LOGIC
BOOT
UNDERVOLTAGE
LOCKOUT
OSCILLATOR
SLOPE
COMPENSATION
ECO-MODE
MAXIMUM CLAMP
DISCHARGE
LOGIC
VOLTAGE
REFERENCE
PWM
COMPARATOR
PWM
LATCH
6
QR
S
12 A/V
CURRENT
SENSE
ERROR
AMPLIFIER
IC1403 TPS54325PWPR
VO 1
VCC14
VFB 2
VREG5 3
SS 4
GND 5
PG 6
EN 7
PGND18
PGND29
SW110
SW211
VBST12
VIN13
VREG5
OCP
UV
OV
PWM
VREG5
-30%
+20%
XCON
CONTROL
LOGIC
EN
LOGIC
REF
REF
-10%
+
+
+
SOFT START
TSD
PROTECTION
LOGIC
UVLO
REF
REF
VREG5
VREG5
IC1407 S-80929CNMC-G8ZT2G
VDD 2
OUT 1
VSS
3
+
VREF
CD5
NC
4
DELAY
CIRCUIT

Table of Contents

Other manuals for Sony STR-DA2800ES

Related product manuals