EasyManua.ls Logo

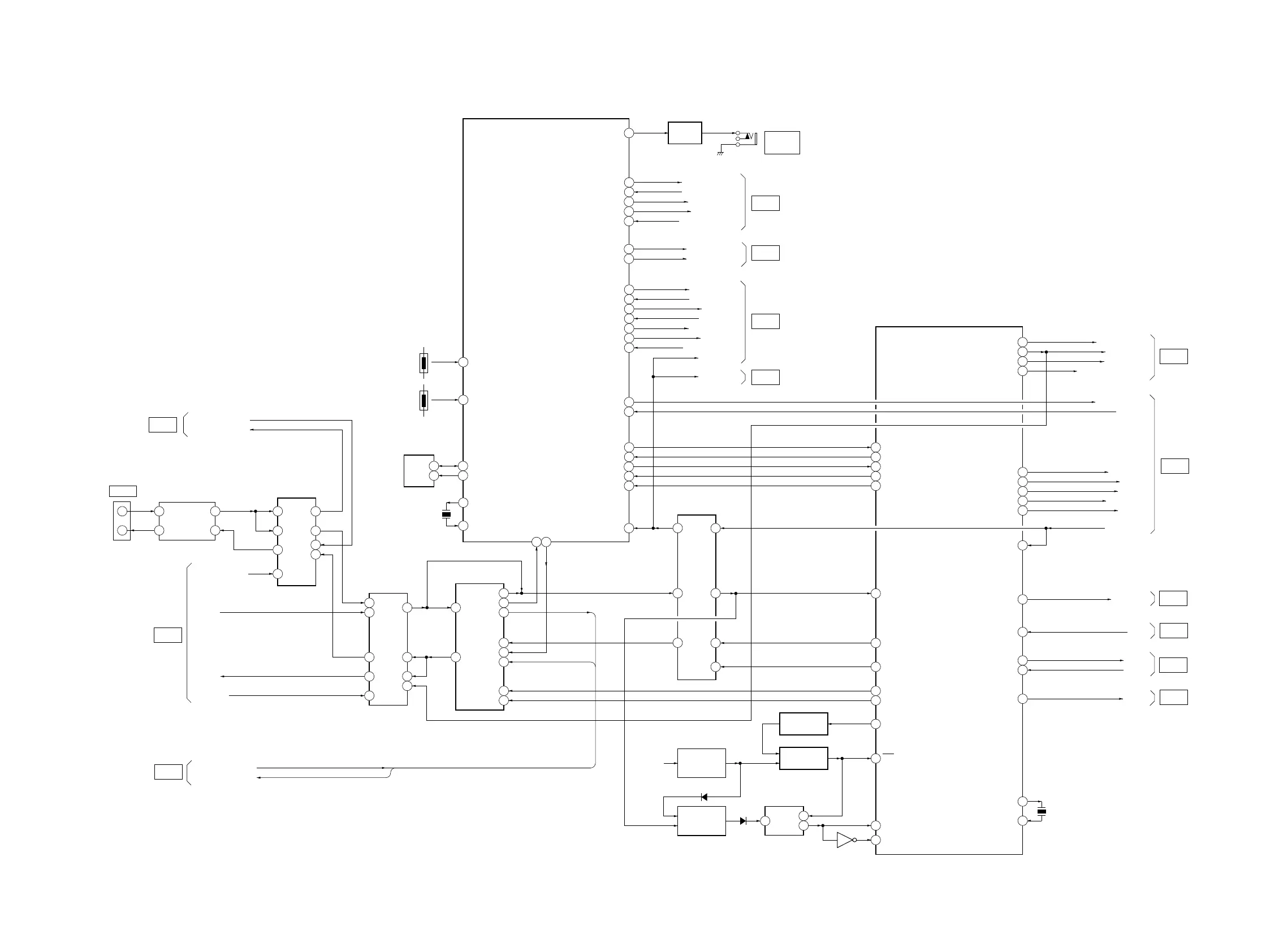
Sony STR-DA2800ES - Block Diagram - CONTROL Section

Sony STR-DA2800ES
214 pages
Print Icon
To Next Page IconTo Next Page
To Next Page IconTo Next Page
To Previous Page IconTo Previous Page
To Previous Page IconTo Previous Page
Loading...
STR-DA2800ES
STR-DA2800ES
5252
5-10. BLOCK DIAGRAM - CONTROL Section -
MAIN SYSTEM CONTROLLER
IC2501 (5/5)
42
X0
43
45
36
35
46
47
X1
170
124
EEPROM_SDA
EEPROM
IC2502
X2501
4MHz
172
EEPROM_SCL
6
SCL
5
SDA
121
SUB SYSTEM CONTROLLER
IC6206 (1/2)
BUFFER
Q821, 822
J821
TRIGGER
OUT MAIN
11 8TRIG-1
DATA SELECTOR
IC2661
1B
3
3Y
9
2A
5
10 3B
11 3A
72Y
1 SELECT
41Y
DATA SELECTOR
IC6201
2B
6
4Y
13 4B
93Y
72Y
1SELECT
J861
RS232C
2
3
RS-232C DRIVER/
RECEIVER
IC861
DIN1
17
ROUT1
16
DOUT1
13
RIN1
15
1A 2
13
22Y
51Y
10Y
152X
141X
120X
3Y-COM
X-COM
DATA SELECTOR
IC2671
10
9
A
B
54
UPDATE_SEL/MAIN_H
53
UPDATE_MAIN/SEL_H
27 UPDATE_SEL_A
62 UPDATE_SEL_C
60 UPDATE_SUB/SEL
59 UPDATE_SEL/SUB
POWER_RY
26 UPDATE_SEL_B
50 RES_TRG
53 MD0
51 MD2
54 RST
2D
1CK
5Q
MODE SELECTION
SIGNAL GENERATOR
IC6203
D6201
RESET SIGNAL
GENERALTOR
IC6204
D6206
STBY +3.3V
Q6206
RESET SWITCH
IC6205
SELF RESET
IC6202 (1/2)
RESET SIGNAL
BUFFER
IC6202 (2/2)
SEL/D-VIDEO
D-VIDEO/SEL
UPDATE_SEL/D-VIDEO
UPDATE_D-VIDEO/SEL
SEL/D-VIDEO
D-VIDEO/SEL
29
30
28
37
36
40
39
UART_MAIN/SUB
UART_SUB/MAIN
MAIN_UCOM_ENDFLAG
MD0_H
INIT_L>H
58
57
56
55
D-VIDEO EN
MTK EN
CTRL EN
DSP+12V EN
PT_STOP
UART_MAI/SUB
UART_SUB/MAIN
MAIN_UCOM_ENDFLAG
MAIN_UCOM_MD
MAIN UCOM RESET
POW-RY
24ACDC_STOP
81CEC_SUB/DV
82CEC_V/SUB
CEC_RX
CEC_TX
89HP_IN
HP SW
93
92
X0 (X_IN)
X1 (X_OUT)
X6201
4MHz
96MIC_ON/OFF
MIC_ON/OFF
>031B
>022B
>007B
>008B
>021B
>038B
>036B
>035B
25
12
3B
10
PT_STOP
DSP/+12V EN
63FREC_CT
FREC CT
MICON_STOP
CTRL EN
MTK EN
D-VIDEO EN
>037B
3
4/8-RY
27
ACDC_STOP
ACDC_STOP
ACDC_STOP
161NET_FAN_DETECT
160
123
122
HUB_RESET
159NET_JIG_MODE1
157NET_ERROR
156NET_RESET
155UART_NET/MAIN
154UART_MAIN/NET
NET_FAN_DETECT
HUB_RESET
NET_JIG_MODE1
NET_ERROR
NET_RESET
UART_NET/MAIN
UART_MAIN/NET
>028B
Video Ucom End Flag
Video Ucom RST
Video Ucom Mode
145URAT_VIDEO/MAIN (RX)
144URAT_MAIN/VIDEO (TX)
Video Ucom End Flag
Video Ucom RST
Video Ucom Mode
UART_VIDEO/MAIN
UART_MAIN/VIDEO
>020B
>023B
D-video Reg EN 1
D-video_Reg_EN_1
D-video Reg EN 2
D-video_Reg_EN_2
UART_RX
UART_SEL2
DATA SELECTOR
IC2761
1B
3
3Y 9
10 3B
1 SELECT
41Y
4Y 12
14 4A
1A 2
232C-SW_NET-CTR
UART_TX
71
68
69
67
NET_PCON_MTK_CORE
NET_PCON2
NET_PCON1
NET_PCONT_HUB
NET_PCONT_2
NET_PCONT_MTK_CORE
NET_PCONT_1
NET_PCONT_HUB
UART_NET/232C-SW
UART_232C-SW/NET
>034B
TEMP SENSOR 1 (A28)TH101
48
TEMP SENSOR 2 (A28)TH100
49
BRIDGEABLE_RY
(Page 53)
(Page 49)
(Page 48)
(Page 50)
(Page 55)
(Page 54)
(Page 54)
(Page 55)
(Page 49)
(Page 45)
(Page 44)
(Page 49)
(Page 51)

Table of Contents

Other manuals for Sony STR-DA2800ES

Related product manuals