EasyManua.ls Logo

Sony STR-DA2800ES - Block Diagram - AUDIO OUTPUT Section

Sony STR-DA2800ES
214 pages
Print Icon
To Next Page IconTo Next Page
To Next Page IconTo Next Page
To Previous Page IconTo Previous Page
To Previous Page IconTo Previous Page
Loading...
STR-DA2800ES
STR-DA2800ES
4545
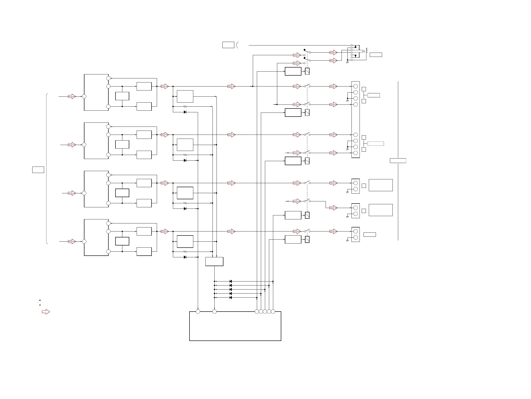
5-3. BLOCK DIAGRAM - AUDIO OUTPUT Section -
: AUDIO
SIGNAL PATH
R-ch is omitted due to same as L-ch.
L
R
NF1
5
IN1
6
PROTECTOR
22
SB-RY
23
SR-RY
26
SP-A-RY
21
174
HP-RY
MAIN SYSTEM
CONTROLLER
IC2501 (3/5)
–VOUT1
3
LIMITER
Q521, 522
BOOSTER
IC513
BOOSTER
IC514
CURRENT
DETECT
Q520, 523
POWER AMP
IC512
NF1
5
IN1
6
–VOUT1
3
LIMITER
Q525, 526
BOOSTER
IC515
BOOSTER
IC516
CURRENT
DETECT
Q524, 527
POWER AMP
IC517
NF1
5
IN1
6
–VOUT1
3
LIMITER
Q509, 510
BOOSTER
IC505
BOOSTER
IC506
CURRENT
DETECT
Q508, 511
POWER AMP
IC507
POWER AMP
IC502
NF1
5
IN1
6
–VOUT1
3
LIMITER
Q501, 502
BOOSTER
IC500
BOOSTER
IC501
CURRENT
DETECT
Q500, 503
PROTECTOR
Q302 – 306
24
C-RY
RY303
RELAY DRIVE
Q308
RY304
RELAY DRIVE
Q309
RY305
RELAY DRIVE
Q310
RY306
RELAY DRIVE
Q311
RY302
RELAY DRIVE
Q307
D322
D320
D319
D321
D323
D500
D504
D512
D510
SURROUND BACK/
FRONT HIGH/
FRONT B/ZONE 2
SURROUND BACK/
FRONT HIGH/
FRONT B/ZONE 2
CENTER
+
+
+
R-CH
L
R
+
+
SURROUND
L
R
+
FRONT A
R-CH
R-CH
–2
–1
–2
–1
–1
–2
+
J171
–2
–1
TB300
TB504
TB502
TB503
PHONES
SPEAKERS
SL_OUT
L_OUT
SBL_OUT
C_OUT
+VOUT1
2
+VOUT1
2
+VOUT1
2
+VOUT1
2
>006B
LIMITTER (A28)
62
HP SW
>008B
–1
(Page 52)
(Page 44)

Table of Contents

Other manuals for Sony STR-DA2800ES

Related product manuals