EasyManua.ls Logo

Sony STR-DA2800ES - Block Diagram - POWER SUPPLY Section

Sony STR-DA2800ES
214 pages
Print Icon
To Next Page IconTo Next Page
To Next Page IconTo Next Page
To Previous Page IconTo Previous Page
To Previous Page IconTo Previous Page
Loading...
STR-DA2800ES
STR-DA2800ES
5555
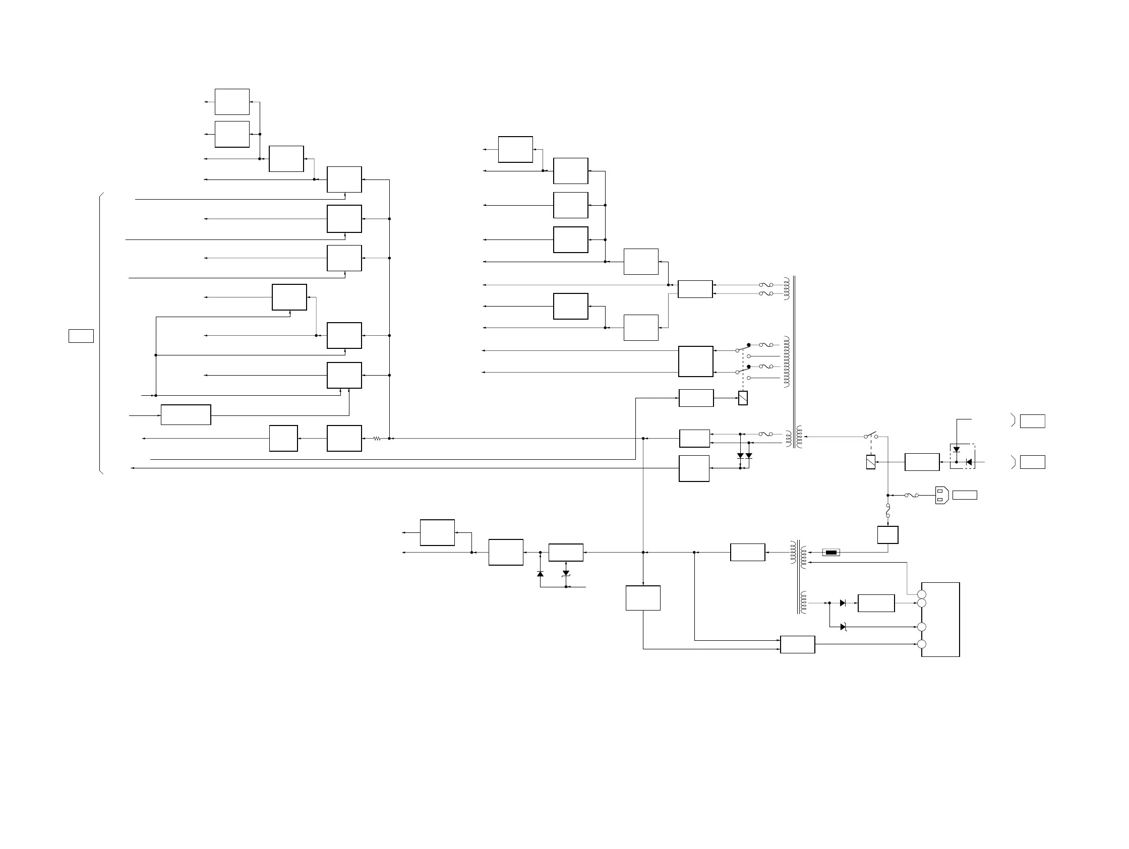
5-13. BLOCK DIAGRAM - POWER SUPPLY Section -
F901
RY01
RELAY DRIVE
Q52
T903
SUB POWER
TRANSFO RMER
PT_STOP
POWER CONTROL
IC921
1D
3 Vcc/OCP
AC OFF
DETECT
Q1402
RECT
D901
REGULATOR
Q53 – 55
D61
DD +12V
DZ903
D902
D51
+5V
REGULATOR
IC51
+3.3V
REGULATOR
IC2701
STBY +3.3V
STBY +5V
RECT
D947
RECT
D1402
T901
MAIN POWER
TRANSFORMER
F1402
F001
TH902
POW-RY
DD +12V
DC/DC
CONVERTER
IC1410
REGULATOR
Q922
6BD
5FB/OLP
ISOLATOR
PC902
SHUNT
REGULATOR
IC923
DSP/+12V EN
MICON_STOP
D-VIDEO +10V
DC/DC
CONVERTER
IC1404
DD +5V
DC/DC
CONVERTER
IC1402
VOLTAGE
DETECT
IC1407
AC
DETECT
Q6204
UNSW +10V
DD +5.5V
DC/DC
CONVERTER
IC1406
DC/DC
CONVERTER
IC1405
CTRL EN
MTK EN
D-VIDEO EN
DD +1.8V
DC/DC
CONVERTER
IC1403
D-VIDEO +4V
DC/DC
CONVERTER
IC1408
D-VIDEO +2.5V
DC/DC
CONVERTER
IC3904
D-VIDEO +2V
DC/DC
CONVERTER
IC3903
>037B
>038B
NET D/A +3.3V
+3.3V
REGULATOR
IC908
NET A/D +5V
D2721
NET_POW_RY
>030B
FREC CT
POWER CONTROL
Q1403
D1410
D1409
RY307
RELAY DRIVE
Q312
RECT
D313
RY B+
–7V
-1
-2
–7V
REGULATOR
IC302
+7V
+7V
REGULATOR
IC303
AMP B+
AMP B–
RECT
D314 – 317
F303
F301
F300
F302
BRIDGEABLE_RY
+5V
REGULATOR
IC907
VIDEO +3.3V
+3.3V
REGULATOR
IC6015
D-AUDIO A/D +5V
+5V
REGULATOR
IC1421
VIDEO –5V
–5V
REGULATOR
IC6017
- AC IN
AC1
(Page 51)
(Page 52)
(Page 52)

Table of Contents

Other manuals for Sony STR-DA2800ES

Related product manuals