EasyManua.ls Logo

Sony STR-DA2800ES - Advanced Speaker Calibration Options; Automatic Phase Matching (A.P.M.)

Sony STR-DA2800ES
214 pages
Print Icon
To Next Page IconTo Next Page
To Next Page IconTo Next Page
To Previous Page IconTo Previous Page
To Previous Page IconTo Previous Page
Loading...
STR-DA2800ES
STR-DA2800ES
9494
JL807
JL815
JL822
JL814
JL821
JL813
JL820
JL812
JL819
JL810
JL818
JL809
JL817
JL824
JL808
JL823
3.3VA
R849
0
1
C820
JL829
JL830
JL831
JL832
JL833
JL834
24k
R827
JL811
C819
0.1
C813
0.1
1
C814
R837
0
1.2VA
22
R831
10k
RB801
R819
10k
JL81622
R838
22
R836
22
R832
22
R833
22
R834
22
R835
R873
0
R867
0
R868
0
R869
0
R870
0
R871
0
R872
0
R874
0
R878
0
R879
0
R877
0
R880
0
R881
0
R882
0
R883
0
R884
0
4.7k
R828
ETTXCLK
ETTXD1
ETRXDV
ETTXD0
ETCOL
ETMDIO
ETRXD3
ETTXEN
ETRXD2
ETRXD1
ETMDC
ETRXD0
ETTXD3
ETRXCLK
ETTXD2
22
R830
R896
0
HUB_3.3V
R897
0
R804
0
R895
0
22
R821
22
R822
R805
0
22
R890
R801
0
22
R823
R806
0
R891
0
22
R824
R802
0
R807
0
R892
0
22
R826
C812
0.1
R893
0
22
R889
R803
0
GND
R894
0
NET_MII_CONT
10k
R809
CXD9998G-CB
IC101
TXVN_0
B3
TXVP_0
A2
TXVN_1
A4
TXVP_1
B4
REXT
D6
TANA_0
A5
TANA_1
B5
AVDD33_LD
D4
AVDD33_REC
F5
AVDD33_COM
C5
AVDD12_COM
E5
AVDD12_REC
E6
AVSS33_LD
C4
AVSS33_REC
F6
AVSS33_COM
D5
AVSS12_COM
F7
AVSS12_REC
G7
ETTXD0
G23
ETTXD1
H23
ETTXD2
J23
ETTXD3
H26
ETTXEN
H25
ETMDC
J28
ETMDIO
J26
ETTXCLK
G24
ETRXCLK
G26
ETCRS/HPG_RX
F26
ETRXD0
F25
ETRXD1
G27
ETRXD2
G28
ETRXD3
G25
ETCOL
J27
ETRXDV
E25
ETTXER/DDC_SCL
F24
ETRXER/DDC_SDA
E26
560
R1005
0
R1016
150
R1008
0
R1054
C1025
1
4V
C1093
470
R1087
0
R1098
1k
0
R1001
JL1005
0.1
C1002
JL1002
R1060
0
0
R1004
4V
C1027
470
C1099
0.1
R1056
10k
VIDEO_5V
0
R1020
C1012
0.1
4V
C1028
470
10V
C1014
47
0
R1003
R1021
0
C1096
1
R1088
0
10V
47
C1001
R1094
0
JL10034V
C1094
470
C1098
0.01
R1057
0
0.1
C1022
USB+6V
10k
R1010
0
R1092
JL1008
JL10044V
C1095
470
0
R1018
DAC3.3V
R1089
0
4V
C1026
470
0
R1055
C1023
0.1
4V
C1018
470
BH76071FJ-E2
IC1003
1
2
3
4
5
6
7
8
9
10
11
12
13
14
JL1007
0
R1019
1
2
3
4
5
6
7
8
9
9P
CN1002
CVBS OUT
GND
Y/G OUT
GND
CB OUT
GND
CR OUT
NC
NC
CXD9998G-CB
IC101
VDACX_OUT
C19
VDACG_OUT
A19
VDACB_OUT
B19
VDACR_OUT
C18
AVDD33_VDAC_R
F18
AVSS33_VDAC_R
G17
AVDD33_VDAC_X
E19
AVSS33_VDAC_X
F19
AVDD33_VDAC_BG
D19
AVSS33_VDAC_BG
E18
FS
D18
R1022
0
JL1001
1
2
3
4
5
6
6P
CN1001
Y/G OUT
GND
CB OUT
GND
(NC)
CR OUT
GND
150
R1007
150
R1009
NET_PCONT_1
R1053
10k
C1024
1
0
R1017
150
R1012
R1031
0
54
321
S-T111B50MC-OHJTFG
IC1099
CONT
GND
NC VOUT
VIN
JL1006
R1095
0
R1023
0
ETTXEN_BUS
10
C1017
ETRXCLK_BUS
ETRXD0_BUS
ETRXD1_BUS
ETRXD2_BUS
ETRXD3_BUS
ETCOL_BUS
ETRXDV_BUS
ETCOL_BUS
ETTXCLK_BUS
ETRXCLK_BUS
ETRXD3_BUS
ETRXD2_BUS
ETRXD1_BUS
ETRXD0_BUS
ETRXDV_BUS
ETTXD3_BUS
ETTXD2_BUS
ETTXD1_BUS
ETTXD0_BUS
ETMDC_BUS
ETMDIO_BUS
ETTXD0_BUS
ETTXD1_BUS
ETTXD2_BUS
ETTXD3_BUS
ETMDC_BUS
ETMDIO_BUS
ETTXCLK_BUS
ETTXEN_BUS
ETTXEN_BUS
PR OUT
PR IN
GND
CVBS OUT
PB IN
CVBS IN
PY OUT
VREF
MUTE2
VCC
PB OUT
LPF SEL
PY IN
MUTE1
IC101 (8/14)
IC101 (9/14)
+5V REGULATOR
IC1099
VIDEO AMP
IC1003
(6/11)NETWORK BOARD
CSP
AUDIO/VIDEO
SIGNAL DECODER
(Chip Size Package)
CSP
AUDIO/VIDEO
SIGNAL DECODER
(Chip Size Package)
1.7
2.2
1.7
2.8
2.8
5
5
1.2
5
1.2
1.8
1.8
0
6
5
3.3
8
I
142 12
A
D
5
B
7
C
6113
H
F
13
G
9
E
101
J
4
>137S
BOARD
(5/11)
NETWORK
>143S
BOARD
(3/11)
NETWORK
>141S
BOARD
(8/11)
NETWORK
>142S
BOARD
(10/11)
NETWORK
>28S
CN6002
BOARD
(1/2)
A-VIDEO
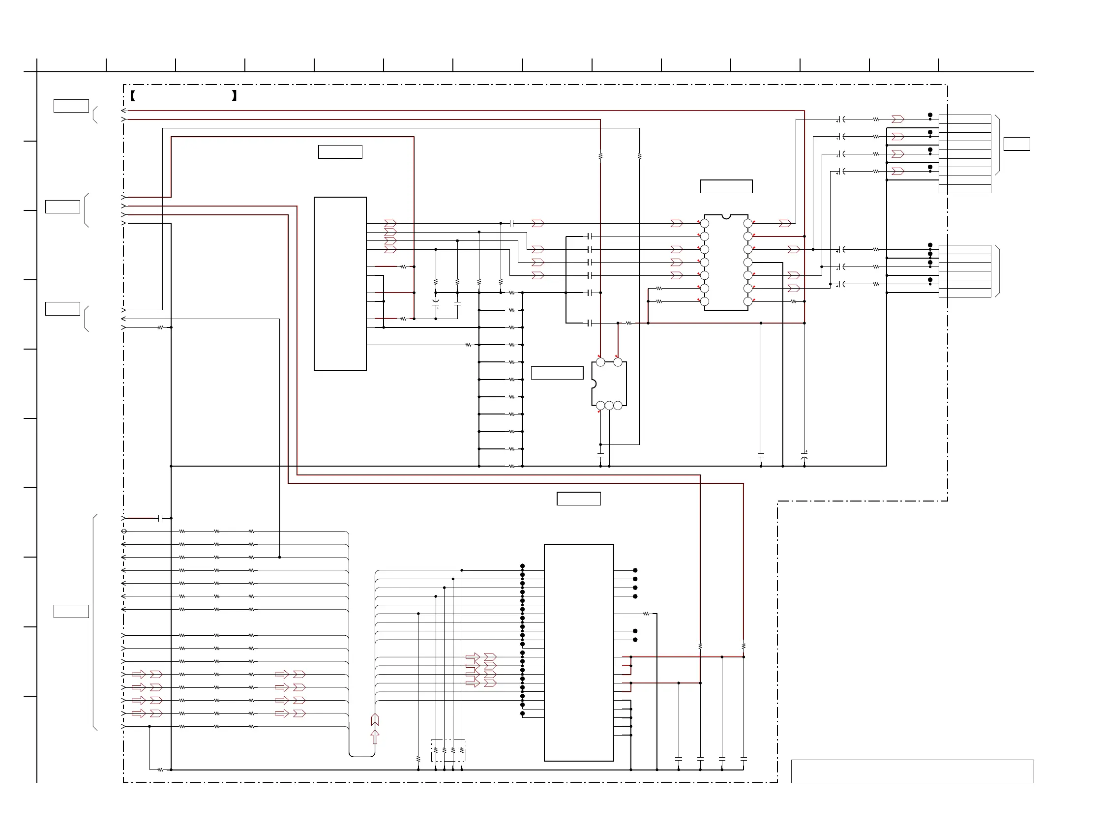
5-54. SCHEMATIC DIAGRAM - NETWORK Board (6/11) -
• See page 115 for IC Block Diagrams. • See page 135 for IC Pin Function Description.
Note: IC101 on the NETWORK board cannot exchange with single.
When this part is damaged, exchange the complete mounted board.
(Page 76)
(Page 98)
(Page 96)
(Page 91)
(Page 93)

Table of Contents

Other manuals for Sony STR-DA2800ES

Related product manuals