EasyManua.ls Logo

ST STEVAL-WBC86TX - Bidirectional Communication

ST STEVAL-WBC86TX
78 pages
Print Icon
To Next Page IconTo Next Page
To Next Page IconTo Next Page
To Previous Page IconTo Previous Page
To Previous Page IconTo Previous Page
Loading...
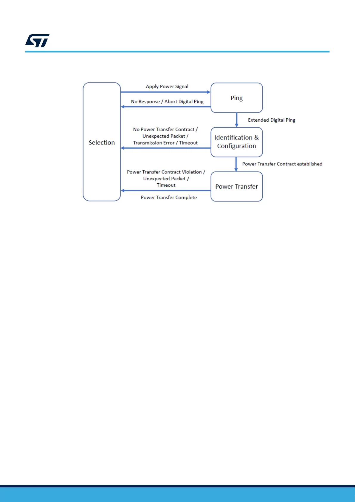
Figure 43. Power transfer start up sequence
Note: For more details refer to: The Qi Wireless Power Transfer System Power Class 0 Specification,
Parts 1 and 2: Interface Definitions, Version 1.2.4 February 2018.
Digital ping: this phase is an interrogation session during which the potential power receiver is expected to
reply through amplitude shift-keying (ASK) modulation as defined by the Qi specification. After a valid
power receiver is detected, the transmitter proceeds to the Identification & Configuration phase.
Identification & Configuration: this phase aims to identify the receiver and to gather information necessary
for a stable and reliable power transfer, such as the maximum power or FSK communication parameters.
After receiving the information, the power transmitter creates a Power transfer contract; basically a
summary of the operational parameters. After the power receiver is identified and the power transfer is
created, the power transmitter proceeds to the power transfer itself.
Power Transfer: this is the final step. The power transmitter initially increases and subsequently modulates
the transmitted power in response to control (feedback) data from the receiver. The receiver periodically
sends information to the power transmitter, such as required power (CEP), received power (RPP), etc.,
which are used to maintain a closed control loop. If a critical event (for example, overvoltage, overcurrent
or overtemperature) occurs, the power transmitter terminates the power transfer immediately.
4.11.1 Wireless power interface
Wireless power interface is the area in which power transfer takes place. It consists of two parts – the transmitter
(primary) power interface and the receiver (secondary) power interface. The main component of the interfaces is
the transmitting/receiving coil. The user should avoid placing any objects which are magnetically active, yet are
not required for the power transfer itself, on or near the wireless power interface in order to avoid possible
damage or injury (see Section 4.9 Foreign object detection (FOD)).
Detection of a valid receiver on the primary wireless power interface is performed by a digital ping. A digital ping is
a burst of power generated by the transmitter; its parameters are defined by the Qi specification. The target of this
burst is to generate enough power for the receiver to establish communication between the transmitter and the
receiver.
The Qi specification defines a specific way that the receiver is expected to answer the digital ping. The reason is
that only a proper answer can inform the transmitter that a valid power receiver was placed on the wireless power
interface.
4.12
Bidirectional communication
The amount of power transmitted is (from a control standpoint) fully dependent on the operating conditions of the
power transmitter (that is, its bridge voltage, operating frequency and duty cycle).
UM3161
Bidirectional communication
UM3161 - Rev 1
page 33/78

Table of Contents

Related product manuals