EasyManua.ls Logo

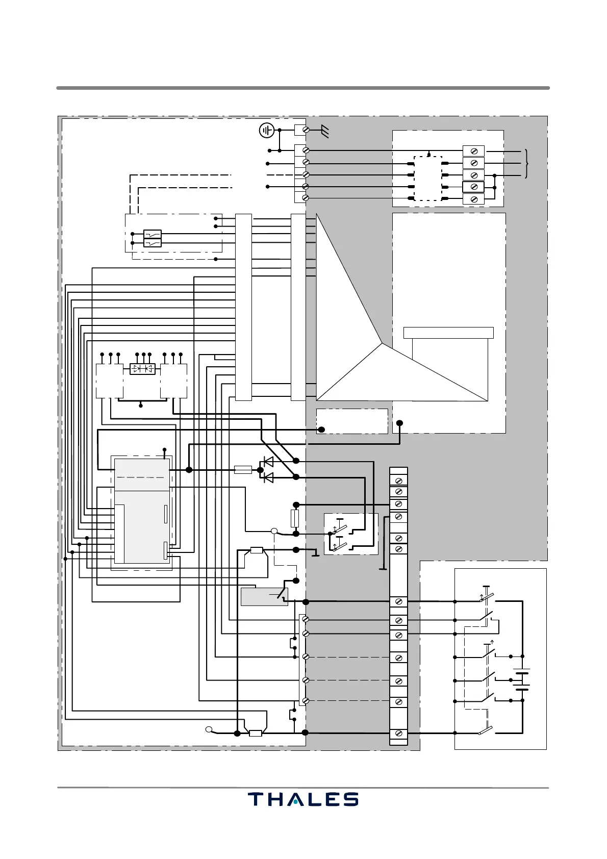
Thales 421 - Fig. 2−14 Cabling, BCPS Connection Plate, C−Bar and Bottom Plate

Thales 421
256 pages
Print Icon
To Next Page IconTo Next Page
To Next Page IconTo Next Page
To Previous Page IconTo Previous Page
To Previous Page IconTo Previous Page
Loading...
LLZ 421
Installation Operation and Maintenance
ILS 420
2−12 Ed. 01.04SOAC
FPE
shelter ground
PE
N
L1
NAV−
Mains In
+BAT
BFUSE
BFUSE
BAT2*
BAT1*
BAT0*
−BAT
2mOhm
PE
BP−PS
L2
L3
C bar
RL +
RL −
DME +
DME −
2mOhm
bottom plate
PE
N
L1
+54 V
AC/DC modules
+
48 V
50 A
DC
Shelter
F20
Fuse box
INAV+
INAV−
IBAT−
IBAT+
UBAT−/−BAT
UBAT1+ (half)
UBAT−
UBAT2+/+BAT
OPTO_GND
BFUSE
Current measurement battery
12
1
3
7
8
10
5
14
16
18
20
9
22
13
24
19
17
Speedy,
load
L2
L3
I
batI
BCPS−OFF
(in_opto+24)
BCPS1
BCPS2
GND
GND
mains
filter
S1
S2
Speedy,
DC−MV
F5
INAV−
INAV+
IBAT+
IBAT−
CMUX1
CMUX0
current measurmt.
IMUX−
IMUX+
5 V
Current measurement NAV
−BAT
F4
LVS
relay
TX on/off control
10pin, male
DC converter
DC−MV
21
TX1/MON1 TX2/MON2INTFC/ECU
BCPS2 (AC Fail 2)
BCPS1 (AC Fail 1)
J6
BP−Digital
BFUSE+
23456789101
n.c.
Shutdown A1 (24VDC)
BCPSOFF
GND
GND
Shutdown A2 (24VDC)
BFUSE−
Low Voltage on/off
Shutdown A1
Shutdown A2
Cabinet
1
2
3
4
5
6
7
8
9
10
+54V+54V
(from LCP)
J6
to LG−A
Battery room
NAV+
)*
)*
)*
* (D)VOR only
)**
)**
** ILS 420 only GND measmt
CMUX0
CMUX1
IMUX+
IMUX−
2
4
11
6
+
+
A6
B1
A4
A2
B4
B6
B10
B8
X1
Current measurement mux
MUX control
GND Equipm.
0 V
Shunt 1
Shunt 2
NAV−
NAV−
X10
X8
X9
26pin, male
5 VDC to LCP, Modem
LCP.; Modem
REL1
X4
X2
X3
on/off
on/off
T6.3H
T1.0
0.2 A F21
low voltage
measurement
X1/B5
ACC 1 in
ACC 2 in
Fig. 2−14 Cabling, BCPS connection plate, C−bar and bottom plate

Table of Contents