EasyManua.ls Logo

WEG CFW-10 - Page 90

WEG CFW-10
110 pages
Print Icon
To Next Page IconTo Next Page
To Next Page IconTo Next Page
To Previous Page IconTo Previous Page
To Previous Page IconTo Previous Page
Loading...
90
CHAPTER 6 - DETAILED PARAMETER DESCRIPTION
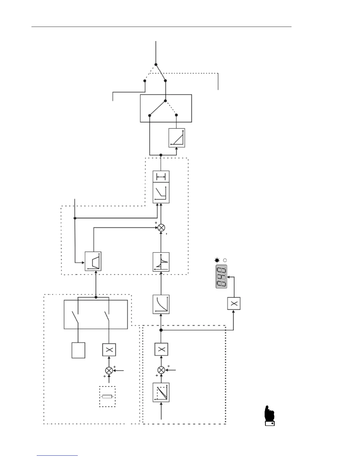
Set point Definition
(process variable
reference)
HMI potentiometer
(Plus version)
P240
(Offset)
Gain
P525
3-HMI
potentiometer
0-Key
P221 (Local) or
P222 (Remote)
Set point
PID (Key)
Set
point
PID Regulator
PID Ramp
P526
Process
Variable Filter
P528
Process Variable
Scale Filter
P235
AI1
Signal
AI1
P236
(AI1 Offset)
AI1 Gain
P238
P234
Feedback
(process variable measurement)
P522
Differential
Regulator
P520, P521
PI Regulator
(Proportional Integral)
P134
P133
1-Reverse
0-Direct
PID Regulator
Type of Action
DIx
(P263 to P266 = 27)
F* (See figure 6.1)
P527
Manual
(closed DI)
Frequency
Reference
(Speed)
Automatic
(opened DI)
Enable
Figure 6.23 - PID regulator function block diagram
0.2 s
Fe
(Seefigure 6.2)
Value
Parameter
NOTE!
In case of none digital input has been selected for manual/automatic
function, the PID always will work on the automatic condition.

Table of Contents

Other manuals for WEG CFW-10

Related product manuals