EasyManua.ls Logo

Xilinx KCU116 - Page 24

Xilinx KCU116
88 pages
Print Icon
To Next Page IconTo Next Page
To Next Page IconTo Next Page
To Previous Page IconTo Previous Page
To Previous Page IconTo Previous Page
Loading...
KCU116 Board User Guide 24
UG1239 (v1.2) September 28, 2018 www.xilinx.com
Chapter3: Board Component Descriptions
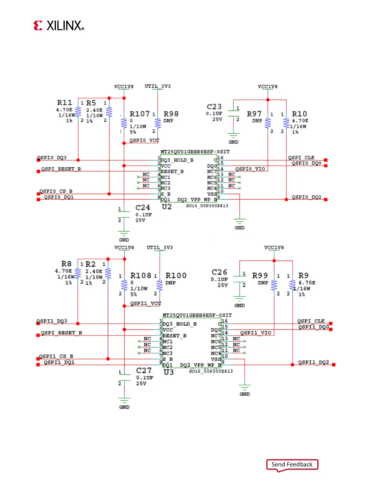
Figure 3-3 shows the linear Quad SPI flash memory circuitry on the KCU116 evaluation
board. For more details, see the Micron MT25QU01GBBB8ESF-0SIT data sheet at the Micron
website [Ref 23].
X-Ref Target - Figure 3-3
Figure33: Dual Quad SPI 2 Gb Flash Memory
X18287-120916
Send Feedback

Table of Contents

Related product manuals