EasyManua.ls Logo

Xilinx KCU116 - Programmable MGT User Clock

Xilinx KCU116
88 pages
Print Icon
To Next Page IconTo Next Page
To Next Page IconTo Next Page
To Previous Page IconTo Previous Page
To Previous Page IconTo Previous Page
Loading...
KCU116 Board User Guide 31
UG1239 (v1.2) September 28, 2018 www.xilinx.com
Chapter3: Board Component Descriptions
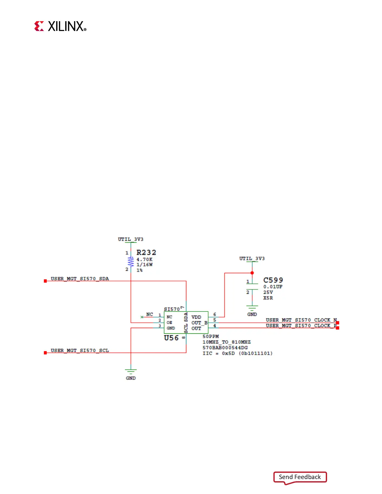
Programmable MGT User Clock
[Figure 2-1, callout 7]
The KCU116 evaluation board has a SI570 programmable low-jitter 3.3V LVDS differential
oscillator (U56) connected (series capacitor AC coupled) to the FPGA U1 MGTY226
MGTREFCLK1 P/N inputs (pin M7 (P) and M6 (N)).
On power-up, the SI570 user clock defaults to an output frequency of 156.250 MHz. User
applications or the system controller can change the output frequency within the range of
10 MHz to 810 MHz through an I
2
C interface. Power cycling the KCU116 evaluation board
resets the user clock to the default frequency of 156.250 MHz. The system controller can be
configured to reprogram the Si570 U56 to a saved frequency immediately after board
power-up.
Programmable oscillator: Silicon Labs Si570BAB0000544DG (10 MHz-810 MHz)
Frequency jitter: 50 ppm
3.3V LVDS differential output
The user MGT clock circuit is shown in Figure 3-7.
X-Ref Target - Figure 3-7
Figure37: KCU116 Board User Clocks
X18291-120916
Send Feedback

Table of Contents

Related product manuals