EasyManua.ls Logo

Xilinx KCU116 - Page 30

Xilinx KCU116
88 pages
Print Icon
To Next Page IconTo Next Page
To Next Page IconTo Next Page
To Previous Page IconTo Previous Page
To Previous Page IconTo Previous Page
Loading...
KCU116 Board User Guide 30
UG1239 (v1.2) September 28, 2018 www.xilinx.com
Chapter3: Board Component Descriptions
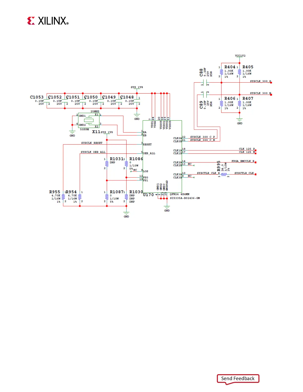
The system clock circuit is shown in Figure 3-6.
Three additional clocks are sourced from the U170 quad clock generator:
125 MHz LVDS signal pair CLK_125MHZ_P and CLK_125MHZ_N, connected to XCKU5P
FPGA U1 bank 87 pins G12 and F12, respectively.
90.0 MHz single-ended 1.8V LVCMOS, series resistor coupled FPGA_EMCCLK,
connected to XCKU5P FPGA U1 bank 65 dedicated EMCCLK input pin N21.
33.3333 MHz single-ended 1.8V LVCMOS, series resistor coupled SYSCTLR_CLK,
connected to system controller XC7Z010 Zynq-7000 SoC U161 bank 500 dedicated
PS_CLK input pin C7.
X-Ref Target - Figure 3-6
Figure36: KCU116 System Clock
X18289-120916
Send Feedback

Table of Contents

Related product manuals