EasyManua.ls Logo

Xilinx KCU116 - Zsfp;Zsfp+ Module Connectors

Xilinx KCU116
88 pages
Print Icon
To Next Page IconTo Next Page
To Next Page IconTo Next Page
To Previous Page IconTo Previous Page
To Previous Page IconTo Previous Page
Loading...
KCU116 Board User Guide 42
UG1239 (v1.2) September 28, 2018 www.xilinx.com
Chapter3: Board Component Descriptions
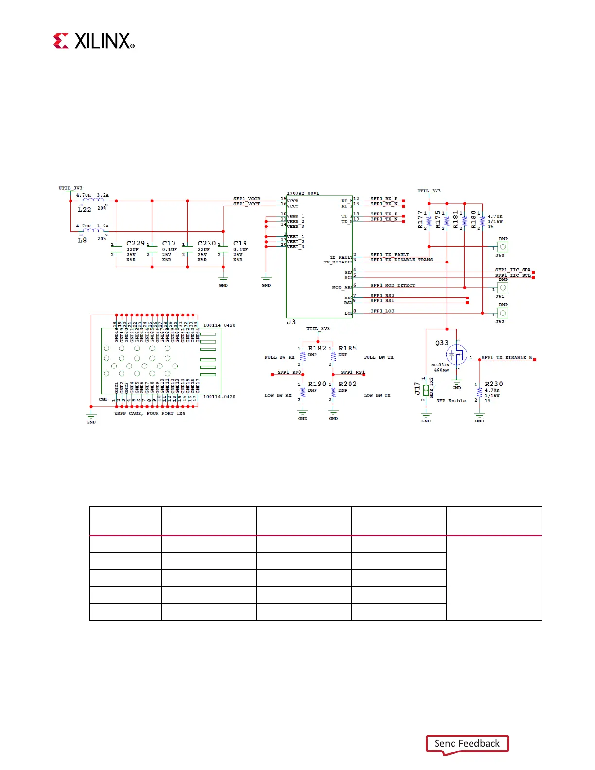
zSFP/zSFP+ Module Connectors
[Figure 2-1, callouts 14, 15]
The KCU116 board hosts four zSFP/zSFP+ J1, J3, J4, and J6 that accept zSFP or zSFP+
modules. The connectors are housed within a single quad zSFP cage assembly. Figure 3-14
shows the zSFP/zSFP+ module connector circuitry typical of the four implementations.
Table 3-10 lists the zSFP+ module connections to FPGA U1.
X-Ref Target - Figure 3-14
Figure314: zSFP/zSFP+ Module Connector
X18491-042017
Table310: KCU116 FPGA U1 to zSFP0zSFP3 Module Connections
FPGA (U1) Pin
Schematic Net
Name
Pin Number Pin Name SFP/SFP+ Module
M2 SFP0_RX_P 13 RD_P
zSFP0 J1
M1 SFP0_RX_N 12 RD_N
N5 SFP0_TX_P 18 TD_P
N4 SFP0_TX_N 19 TD_N
AB14 SFP0_TX_DISABLE_B 3 TX_DISABLE
Send Feedback

Table of Contents

Related product manuals