EasyManua.ls Logo

Xilinx KCU116 - Video Clock

Xilinx KCU116
88 pages
Print Icon
To Next Page IconTo Next Page
To Next Page IconTo Next Page
To Previous Page IconTo Previous Page
To Previous Page IconTo Previous Page
Loading...
KCU116 Board User Guide 34
UG1239 (v1.2) September 28, 2018 www.xilinx.com
Chapter3: Board Component Descriptions
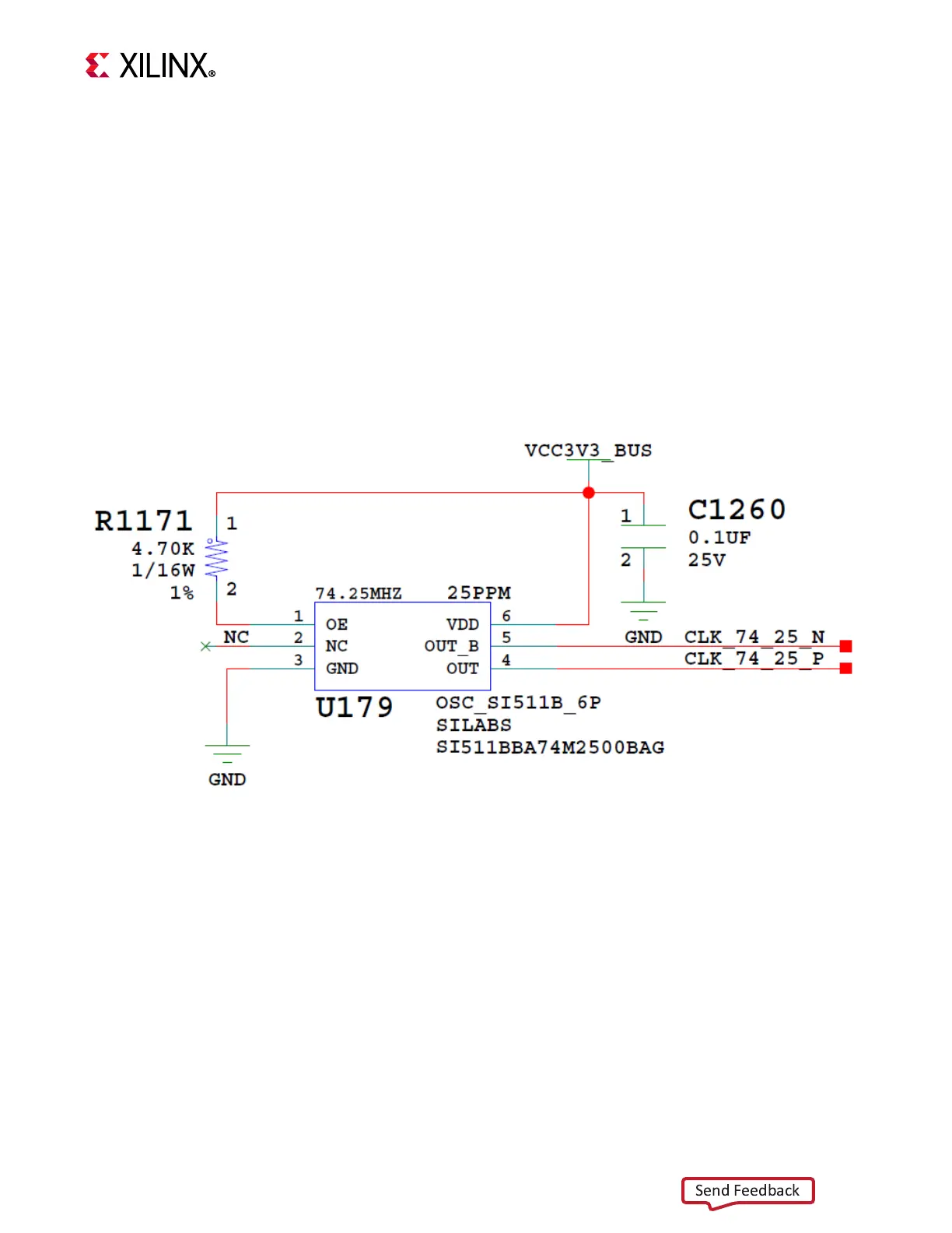
Video Clock
[Figure 2-1, near callout 6, bottom of board]
The KCU116 evaluation board has a SI511B low-jitter 3.3V LVDS fixed frequency 74.25 MHz
differential LVDS oscillator (U179) connected to the FPGA U1 bank 86 inputs pin D11 (P) and
D10 (N).
Fixed frequency oscillator: Silicon Labs Si511BBA74M2500BAG (74.25 MHz)
Frequency jitter: 50 ppm
3.3V LVDS differential output
The video clock circuit is shown in Figure 3-10.
For more details on the Silicon Labs SI5335A, SI570, SI53340, SI5328C, and SI511B devices,
see the Silicon Labs website [Ref 27].
See UltraScale Architecture Clocking Resources User Guide (UG572) [Ref 6] for UltraScale
FPGA clocking information.
X-Ref Target - Figure 3-10
Figure310: Video Clock
X19097-042017
Send Feedback

Table of Contents

Related product manuals