EasyManua.ls Logo

Xilinx KCU116 - Page 55

Xilinx KCU116
88 pages
Print Icon
To Next Page IconTo Next Page
To Next Page IconTo Next Page
To Previous Page IconTo Previous Page
To Previous Page IconTo Previous Page
Loading...
KCU116 Board User Guide 55
UG1239 (v1.2) September 28, 2018 www.xilinx.com
Chapter3: Board Component Descriptions
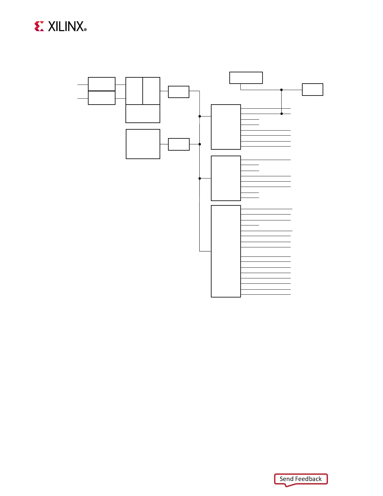
The KCU116 evaluation board I
2
C bus topology is shown in Figure 3-19.
X-Ref Target - Figure 3-19
Figure319: I
2
C Bus Topology
Level
shifters
MAXIM_CABLE_B
Always
enabled
PMBUS_ALERT
UTIL_3V3 to SYS_1V8
U168
BANK
34
BANK
501
SYS Controller
U161
IIC MUX
TCA9548
U135
0x75
FMC_HPC0
MAXIM_PMBUS
NC
NC
ZSFP3
ZSFP2
ZSFP1
ZSFP0
0xx##
0x12-0x18,0x1A,0x72,0x73
0x50
0x50
0x50
0x50
Maxim power
regulators
Maxim
cable
IIC MUX
TCA9548
U34
0x74
EEPROM
NC
NC
USER_MGT_S1570
SI5328
PL_PMBUS
NC
NC
0x50
0x68
0x40-0x47,0x4B
TCA6416
IIC GPIO
Port
Expander
U147
0x21
IIC_MUX_RESET_B
MGTRAVCC_EN
MGTRAVTT_EN
NC
PL_DDR4_VTERM_EN
NC
NC
NC
PL_PMBUS_ALERT
MAXIM_PMBUS_ALERT
IIC_EXPANDER_GPIO
FMC_HPC0_PRSNT_M2C_B
NC
NC
NC
NC
0x5D
BANK 84
IIC_MAIN
U164
Level
shifter
Level
shifter
U163
U162
FPGA U1
J84
X18423-042618
Send Feedback

Table of Contents

Related product manuals