EasyManua.ls Logo

AudioCodes 430HD - Navigating the Phone Menu; Figure 3-2: Phone Menu

AudioCodes 430HD
134 pages
Print Icon
To Next Page IconTo Next Page
To Next Page IconTo Next Page
To Previous Page IconTo Previous Page
To Previous Page IconTo Previous Page
Loading...
User's Manual Contents
Version 3.0 21 430HD and 440HD IP Phone
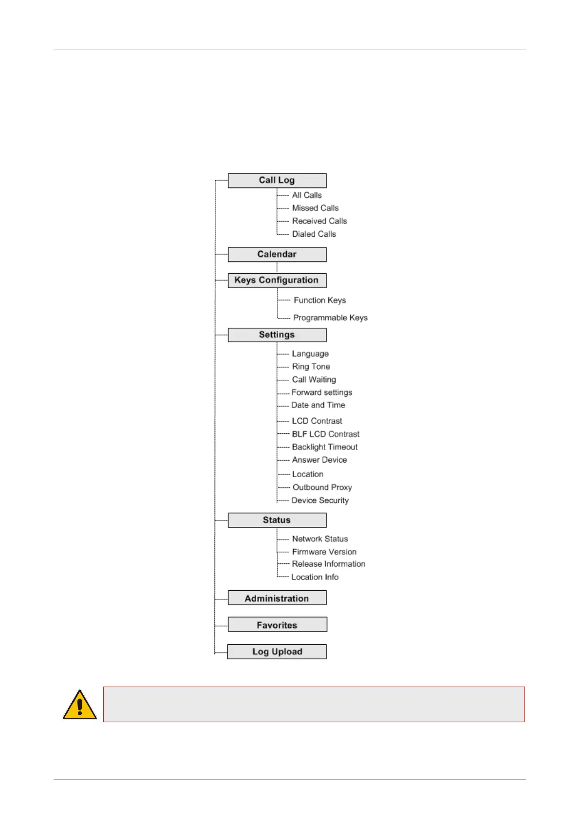
3.3 Navigating the Phone Menu
The MENU key on the phone lets you access information and configure settings shown in the
figure below. Press it to view call logs, view meetings scheduled in the calendar for that day
(integrated with Skype for Business client), configure speed dials, customize phone settings,
determine device status, perform administration, access 'Favorities' and other phone directories,
and perform log upload to Microsoft server.
Figure 3-2: Phone Menu
Note: Administration is intended for network administrators only. It is password protected.
See the Administrator’s Manual for details.

Table of Contents

Related product manuals