EasyManua.ls Logo

baxter ARENA - Page 217

baxter ARENA
293 pages
Print Icon
To Next Page IconTo Next Page
To Next Page IconTo Next Page
To Previous Page IconTo Previous Page
To Previous Page IconTo Previous Page
Loading...
Arena Service Manual
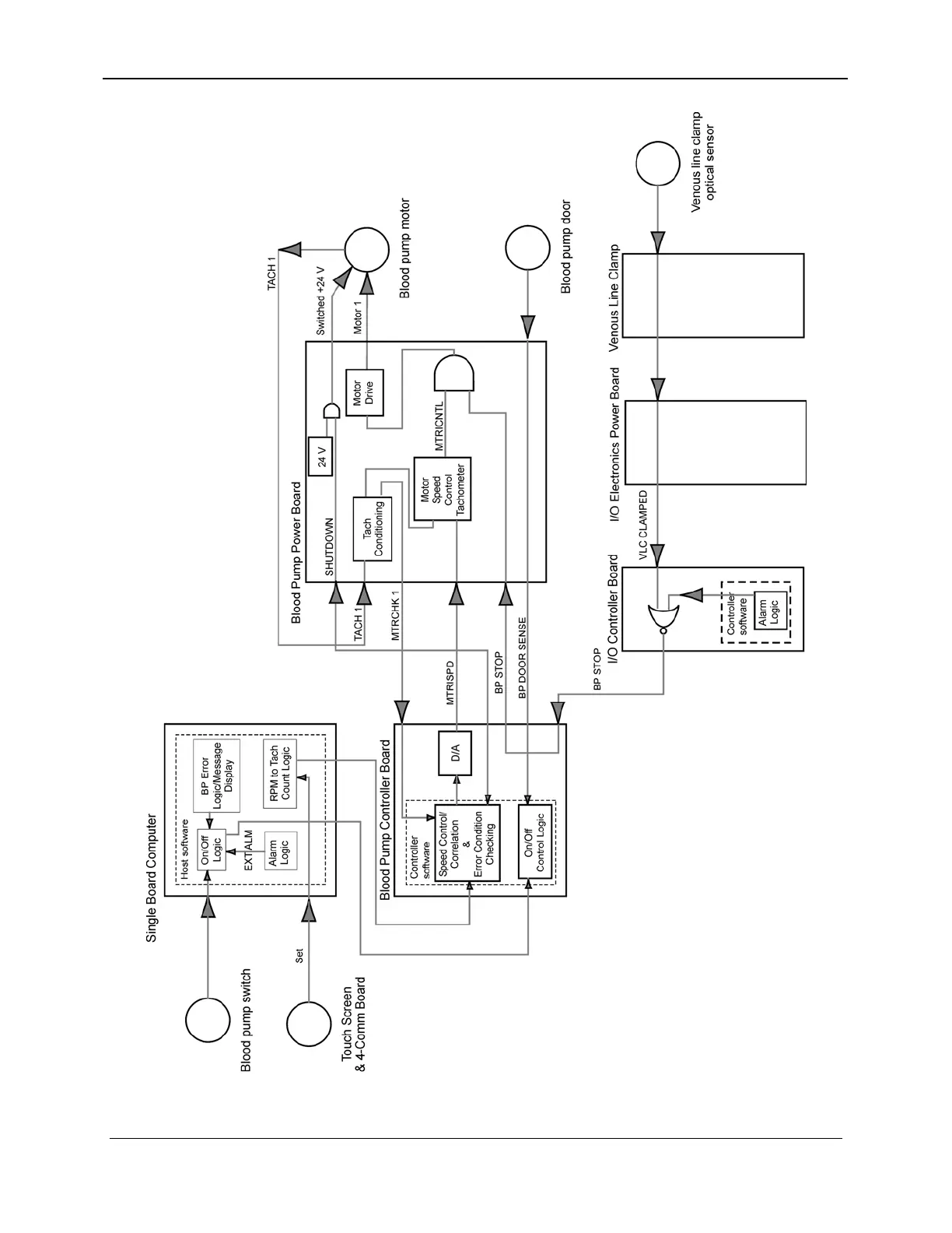
Figure 10-6. Blood Pump Control Block Diagram
10-10 157-1278-917 Rev A
April 2004

Table of Contents

Related product manuals