EasyManua.ls Logo

baxter ARENA - Page 244

baxter ARENA
293 pages
Print Icon
To Next Page IconTo Next Page
To Next Page IconTo Next Page
To Previous Page IconTo Previous Page
To Previous Page IconTo Previous Page
Loading...
12. Pressure Monitoring
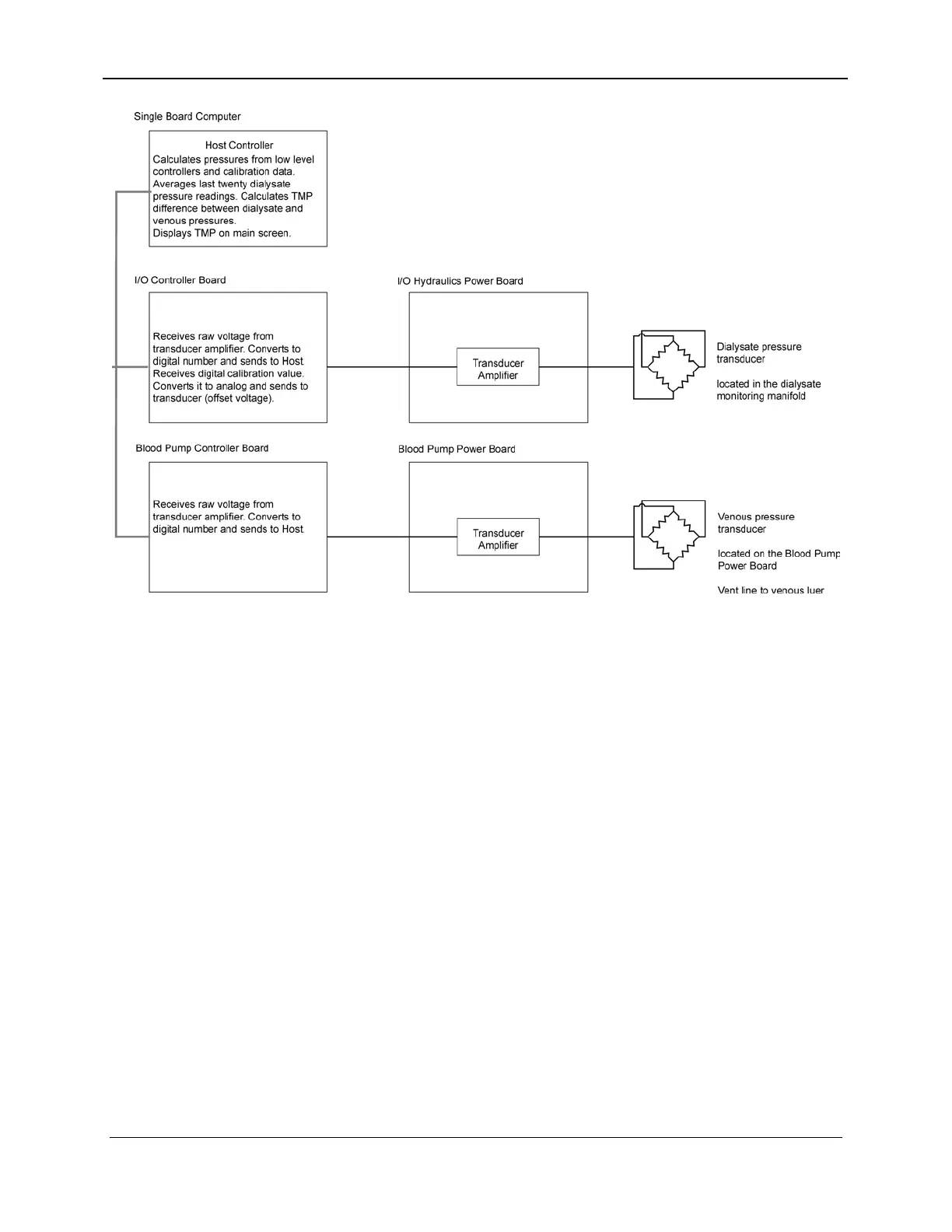
Figure 12-10. TMP Block Diagram
157-1278-919 Rev A 12-13
April 2004

Table of Contents