EasyManua.ls Logo

Coolmay C600S - Page 29

Coolmay C600S
118 pages
Print Icon
To Next Page IconTo Next Page
To Next Page IconTo Next Page
To Previous Page IconTo Previous Page
To Previous Page IconTo Previous Page
Loading...
Chapter 4 Drive System Wiring And Introduction
23
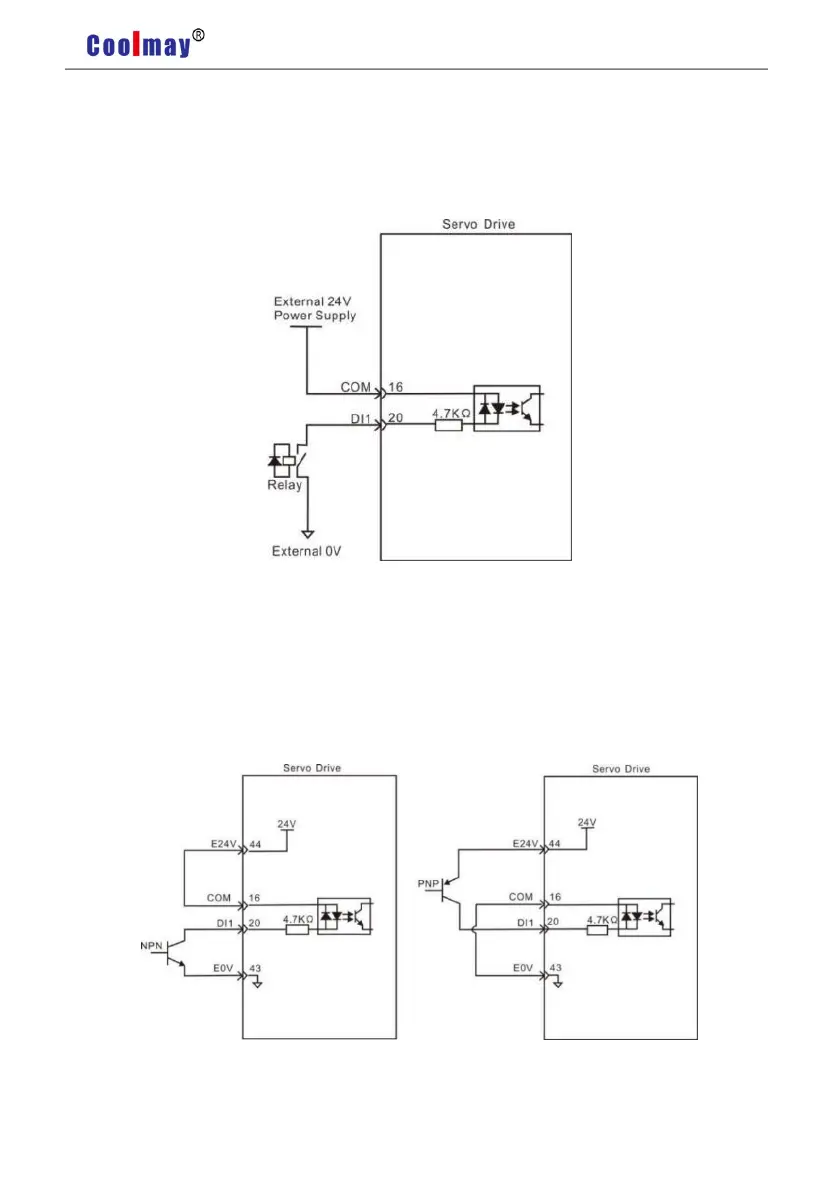
B) For external 24V power supply:
2)When the upper device is collector open output
A) For internal 24V power supply:
B) For external 24V power supply:

Table of Contents

Related product manuals