EasyManua.ls Logo

Crow PowerWave-64 - PCB WIRING INSTRUCTIONS

Crow PowerWave-64
88 pages
Print Icon
To Next Page IconTo Next Page
To Next Page IconTo Next Page
To Previous Page IconTo Previous Page
To Previous Page IconTo Previous Page
Loading...
Page 8
17V
AC
AC
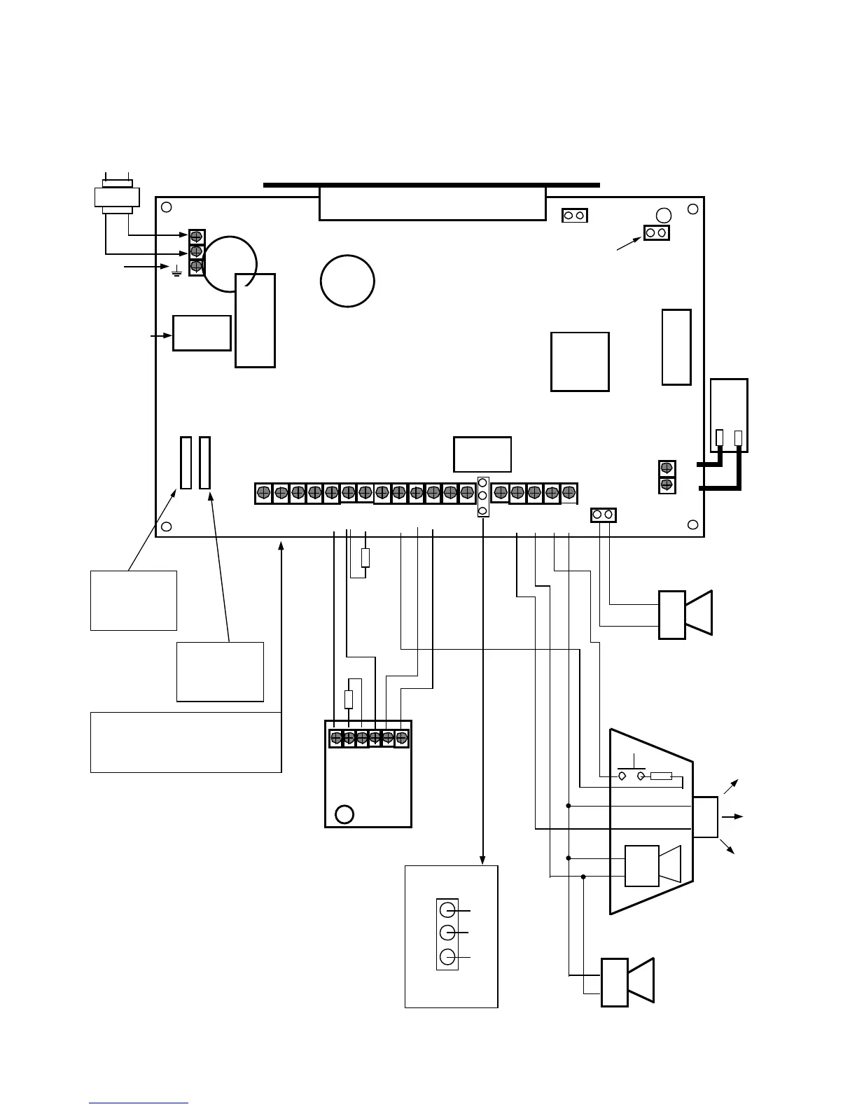
PCB WIRING INSTRUCTIONS
Battery
2+4
Tmp
0V
Com
Heatsink
Serial Socket
Telephone
Connection
Passive Infra-
Red Detector
Tmp
Tmp
N/C
Com
0V
12V
2k2
+
_
Internal Alarm-Siren
Mains
Earth
PW64
V1.0
+
_
Red
Blk
2
0V
12V
12V
2k2
External Alarm
+
_
+
_
2k2
230V
AC
Input
RCVR
KBD
3 4
NO NC
0V
0V
1+3
Dat
Clk
Neg
Pos
Speaker
Mic
White Wire
Connector
for on-board
Receiver
Connector
for on-board
LCD Keypad
Keypad Buss for connection of
extra Keypads, Receivers or
Output Board
Zone 61
Com
0V
12V
Piezo
+
_
Cabinet Piezo
Output 4 Relay “Com” pin.
Leave link OFF for voltage
free contacts. Link UP
makes “Com” 0V, Down
makes “Com” 12V.

Table of Contents

Related product manuals