EasyManua.ls Logo

Dell OptiPlex Gn - Figure 1-19. DC Power Distribution for the Midsize Computers

Dell OptiPlex Gn
139 pages
Print Icon
To Next Page IconTo Next Page
To Next Page IconTo Next Page
To Previous Page IconTo Previous Page
To Previous Page IconTo Previous Page
Loading...
1-18
Dell OptiPlex Gn and Gn+ Systems Service Manual
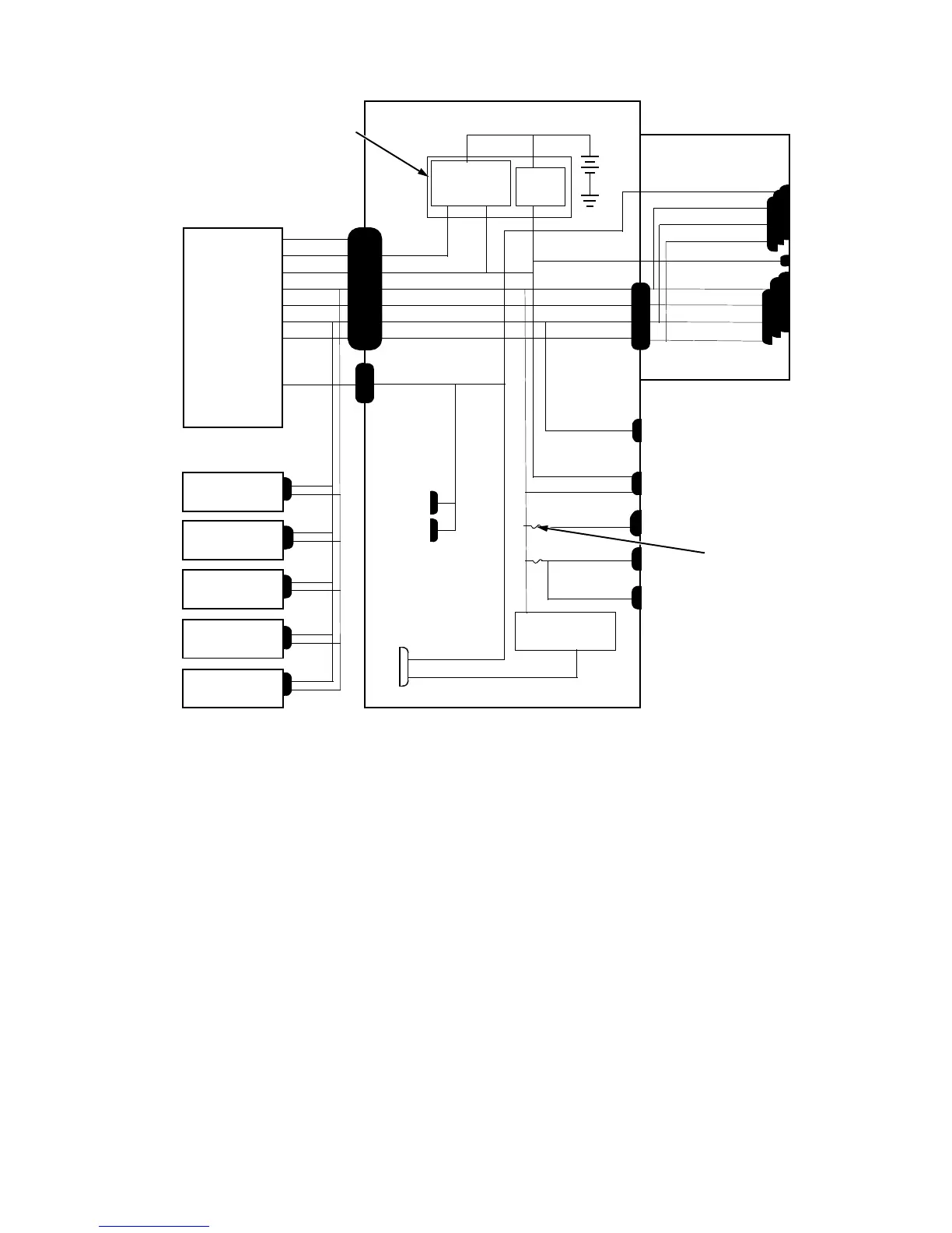
Figure 1-19. DC Power Distribution for the Midsize Computers
–12 VDC
power
management
logic
P7
+3.3 VDC
POWER1
computer
power supply
RTC/
NVRAM
+3.3 VDC
+5 VDC
+5 VDC
+5 VDC
+5 VDC
+5 VFP
+12 VDC
–12 VDC
+5 VDC
–5 VDC
+12 VDC
–12 VDC
+5 VDC
–5 VDC
PSON#
+5 VFP
+5 VDC
–5 VDC
+12 VDC
PWRGOOD
PSON#
+5 VFP
+5 VDC
–5 VDC
+12 VDC
–12 VDC
+3 VDC
keyboard
controller
P3
+5 VDC
+12 VDC
–12 VDC
+12 VDC
3.5-inch
diskette drive
battery
P1
ISA1
through
ISA3
PCI1
through
PCI3
MICROPROCESSOR
PANEL
KYBD
MOUSE
DIMM_A
DIMM_B
main memory
sockets
P4
FAN
RISER
internal
hard-disk drive
P2
optional
drive
P5
*
P6
*
riser board
system board
optional
drive
internal
hard-disk drive
processor
core regulator
POWER2
core VCC +2.1 to +3.5 VDC
USB
+3.3 VDC
*
Some computers have an additional connector (P9) that may be used instead of P5 or P6.
fuses (2)
+5 VFP
P1

Table of Contents

Related product manuals