EasyManua.ls Logo

evertz 5601MSC - Genlock; Frequency Locking; Figure 2-6: Main Oscillator Circuit Block Diagram; Table 2-2: Frequency Reference Types for the 5601 MSC

evertz 5601MSC
196 pages
Print Icon
To Next Page IconTo Next Page
To Next Page IconTo Next Page
To Previous Page IconTo Previous Page
To Previous Page IconTo Previous Page
Loading...
Model 5601MSC
Model 5601MSC Master SPG/Master Clock System
OPERATION Revision 2.2 Page - 19
2.2. GENLOCK
2.2.1. Frequency Locking
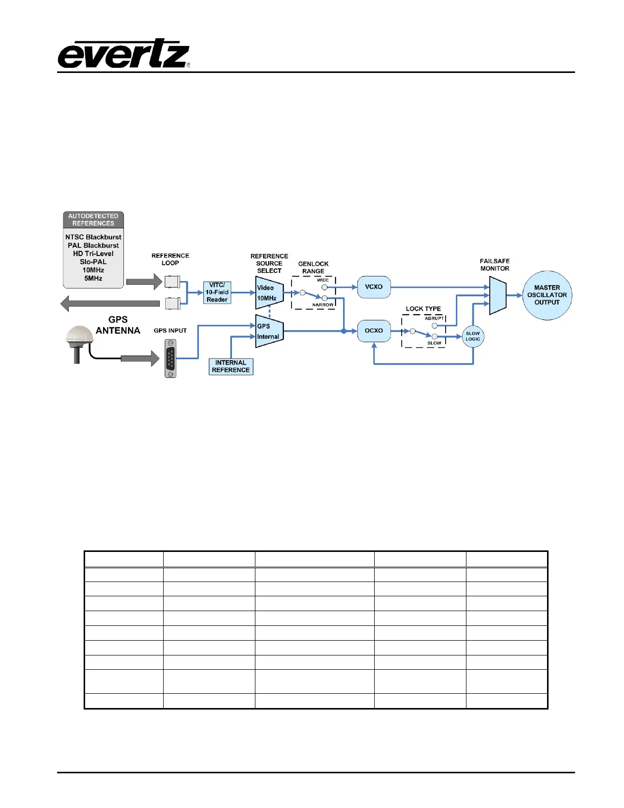
At the heart of the 5601MSC is the master oscillator circuit. Refer to the block diagram in Figure 2-6
below. For maximum versatility and reliability, two separate oscillators are employed. In narrow mode,
an ovenized quartz oscillator (OCXO) is used for maximum stability. In wide mode, a voltage controlled
oscillator (VCXO) provides a wide lock range and fast lock times. For added reliability this dual
configuration allows the unused oscillator to act as a backup to the active oscillator. In the case of a
hardware fault the backup oscillator will take over. See section 2.2.3 for more information.
Figure 2-6: Main Oscillator Circuit Block Diagram
The 5601MSC can be configured to free-run on its internal reference, or it can lock its oscillator to an
available frequency reference. This locking operation uses a Phase Lock Loop (PLL) to continuously
adjust the oscillator to track the frequency and phase of the reference signal. In narrow mode an
additional feature is available whereby the adjustment rate of the oscillator is limited to prevent sudden
changes during a re-locking operation (see Slow mode in section 2.2.4).
The 5601MSC can lock to several different frequency reference types. The supported signal types are
shown in Table 2-2. Video and Continuous Wave (CW) signals are applied to the reference loop BNCs
and are auto-detected. A GPS receiver can also be connected to the unit and used as a frequency
reference (see section 2.5). Each reference type is explained in detail in the following sections.
Reference
Lock Type
Phase Lock Period
Lock Diagram
Lock Range
NTSC
Sync edge/burst
2 Color Frames
Figure 2-7
Wide/Narrow
NTSC+10field
Sync edge/burst
5 Frames
Figure 2-8
Wide/Narrow
PAL
Sync edge/burst
4 Color Frames
Figure 2-10
Wide/Narrow
HD Tri-Level
Sync edge
1 Frame
Figure 2-11
Wide/Narrow
Slo-PAL
Sync edge
1 Frame
-
Wide/Narrow
10MHz CW
Edge
None
Figure 2-12
Wide/Narrow
5MHz CW
Edge
None
Figure 2-12
Wide/Narrow
GPS 1pps edge
4004 PAL frames/
4800 NTSC frames
Figure 2-13 Narrow only
Internal Ref
Free-run
None
Figure 2-12
Narrow only
Table 2-2: Frequency Reference Types for the 5601MSC

Table of Contents

Related product manuals