EasyManua.ls Logo

Fantic XE 125 - Wiring Diagram (XX 250 Version)

Fantic XE 125
153 pages
Print Icon
To Next Page IconTo Next Page
To Next Page IconTo Next Page
To Previous Page IconTo Previous Page
To Previous Page IconTo Previous Page
Loading...
1. General information
USE AND MAINTENANCE MANUAL CHAPTER 1
GENERAL INFORMATION2-Strokes - Edition 01 / 2023
51
1
5
2
1
9
4
7
8
6
10
3
3
21
N
MG
21
21
11614154 512189 7 8 310132 11617
K LINE
12V
GND
Killswitch
Sel. MAP
RPM Out
Pickup POS
Phase HT
Phase LT 1
Pickup NEG
Phase LT 2
NEUTRAL
TPS
V ref
H2O Temp.
Quickshifter
Solenoid
COIL
1-
2-
3GND
OBD
CDI
412V
5-
6K LINE
N
L
N
R
S
S
R
N
L
MG
LG
CN
B
LV
V
Z
RL
CN
BV
C
N
C
21
N
BV
LG
CN
B
LV
N
V
Pickup POS
2 Phase HT
1 Phase LT 1
6 Pickup NEG
5 GND
4
Z
1
1
2
3
RL
CN
N
TPS
V ref
GND sens
Phase LT 2
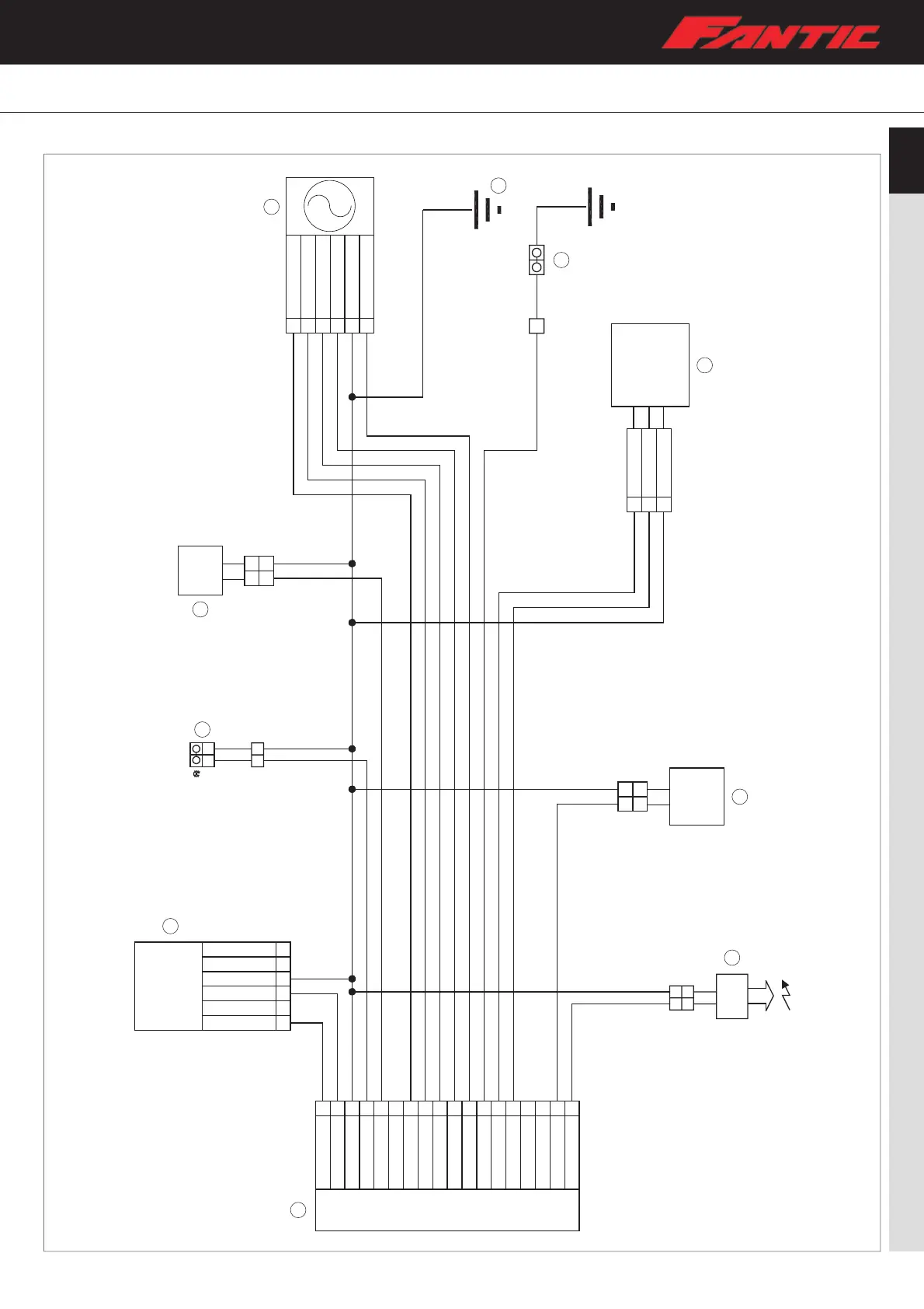
Wiring diagram (XX 250 version)

Table of Contents

Related product manuals