EasyManua.ls Logo

Festo CP-E08-M8-CL - Page 25

Festo CP-E08-M8-CL
134 pages
Print Icon
To Next Page IconTo Next Page
To Next Page IconTo Next Page
To Previous Page IconTo Previous Page
To Previous Page IconTo Previous Page
Loading...
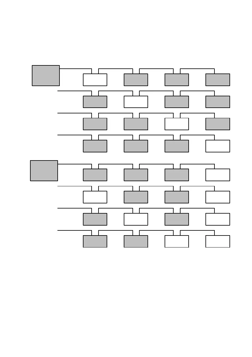
1. System overview CPI/CP system
1−9
Festo P.BE−CPEA−CL−E N en 0711a
CPI master
CP (O) CPI (I/O)
CP (O)
grey: CPI (with extended functions)
CP (I): CP input module
CP (O): CP output module or CP valve terminal
CPI (I/O): CPI input or output module (with extended functions) or CP valve terminal with CPI ability
(for valve terminal: max. 2 possible)
Rules:
CP: The rules for the CP master remain valid.
CPI: Max. 32 inputs and 32 outputs per string, max. 4 modules per string
Max. 1 CP output module or 1 CP valve terminal
Max. 1 CP input module always at the end of the string
Max. 2 valve terminals with CPI functions per string
CP (O)
CP (O)
CPI (I/O) CPI (I/O)
CPI (I/O)
CPI (I/O)
CPI (I/O)CPI (I/O)
CPI (I/O)
CPI (I/O)
CPI (I/O)
CPI master
CPI (I/O)
CP (I)
CPI (I/O)
CP (I)
CPI (I/O)
CP (O)
CPI (I/O)
CP (O)
CP (I)
CPI (I/O)
CP (I)CP (O) CPI (I/O)
CPI (I/O) CPI (I/O)
CPI (I/O)
CPI (I/O)
CPI (I/O)
Fig.1/3: Expansion of a CPI/CP system

Table of Contents

Related product manuals