EasyManua.ls Logo

Freescale Semiconductor MC68332 - Page 28

Default Icon
266 pages
Print Icon
To Next Page IconTo Next Page
To Next Page IconTo Next Page
To Previous Page IconTo Previous Page
To Previous Page IconTo Previous Page
Loading...
MC68332 OVERVIEW
USER’S MANUAL 3-3
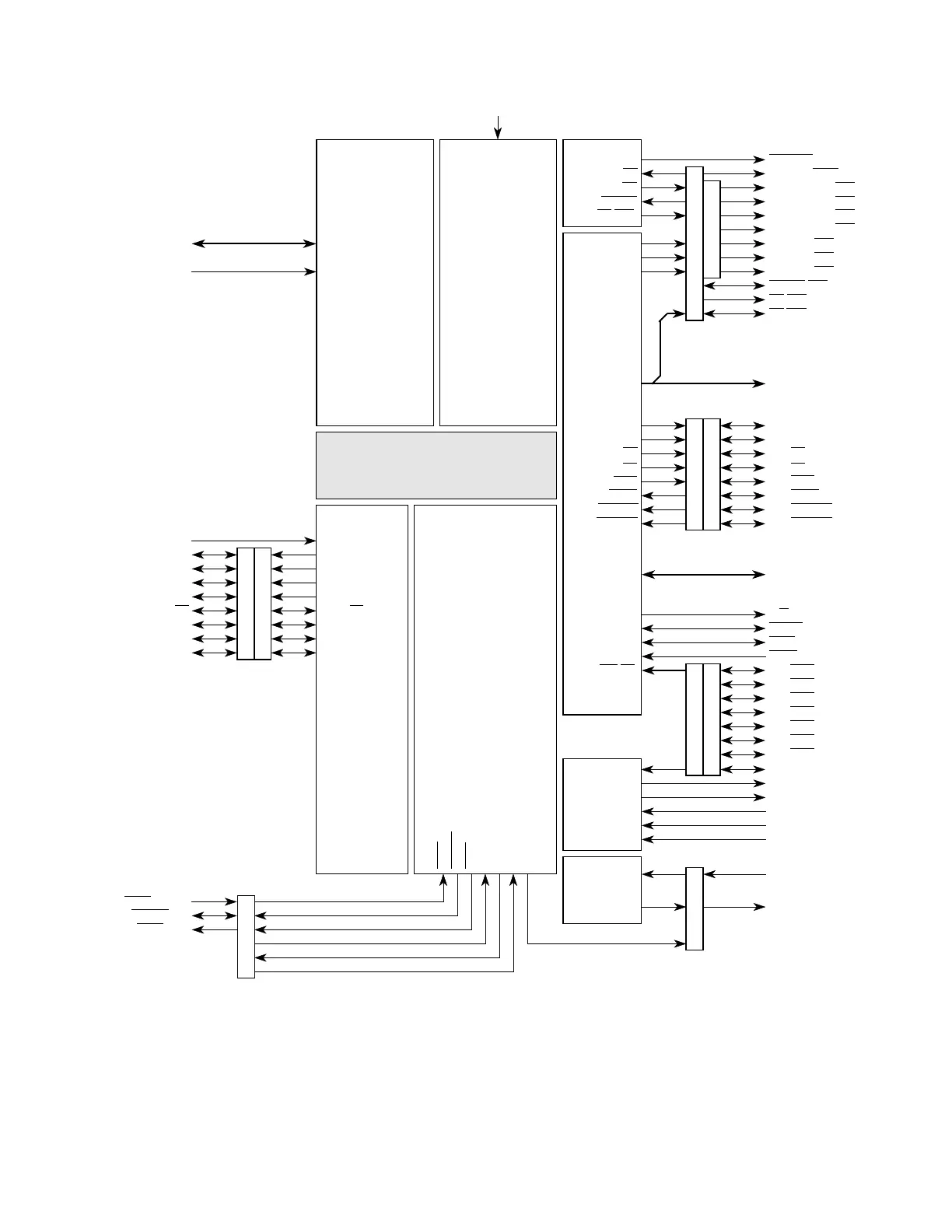
Figure 3-1 MCU Block Diagram
332 BLOCK
PQS5/PCS2
PQS7/TXD
PQS4/PCS1
PQS6/PCS3
CPU 32
QSM
IMB
TPU
PQS0/MISO
PQS1/MOSI
PQS2/SCK
PORT QS
TXD
PCS2
SCK
MISO
MOSI
CONTROL
PCS1
PQS3/PCS0/SS PCS0/SS
RXD
PCS3
BKPT/DSCLK
IFETCH
/DSI
IPIPE/DSO
DSI
DSO
IPIPE
IFETCH
BKPT
IRQ[7:1]
ADDR[23:0]
CONTROL
PORT F
PORT C
FC2
FC1
FC0
BG
BR
BGACK
MODCLK
ADDR[23:19]
CLOCK
EBI
CS
[10:0]
BR/CS0
BG/CS1
BGACK/CS2
R/W
RESET
HALT
BERR
CLKOUT
XTAL
EXTAL
CHIP
SELECTS
CSBOOT
ADDR[18:0]
DATA[15:0]DATA[15:0]
QUOT
TEST
FREEZE/QUOT
TSC
CONTROL
TSC
PC0/FC0/CS3
PC1/FC1/CS4
PC2/FC2/CS5
PC3/ADDR19/CS6
PC4/ADDR20/CS7
PC5/ADDR21/CS8
PC6/ADDR22/CS9
ADDR23/CS10
PF7/IRQ7
PF6/IRQ6
PF5/IRQ5
PF4/IRQ4
PF3/IRQ3
PF2/IRQ2
PF1/IRQ1
PF0/MODCLK
CONTROL
PORT E
SIZ1 PE7/SIZ1
SIZ0 PE6/SIZ0
DSACK0
PE0/DSACK0
DSACK1 PE1/DSACK1
AVEC PE2/AVEC
PE3/RMC
DS PE5/DS
RMC
PE4/AS
T2CLK T2CLK
TPUCH[15:0] TPUCH[15:0]
XFC
V
DDSYN
2 KBYTES
RAM
V
STBY
CONTROL
AS
CONTROL
DSCLK
FREEZE
Fr
ees
cale S
em
iconduct
or
, I
Freescale Semiconductor, Inc.
For More Information On This Product,
Go to: www.freescale.com
nc...

Table of Contents

Related product manuals