EasyManua.ls Logo

HP 5920 Series - Portal Authentication Process

HP 5920 Series
424 pages
To Next Page IconTo Next Page
To Next Page IconTo Next Page
To Previous Page IconTo Previous Page
To Previous Page IconTo Previous Page
Loading...
91
those who fail authentication. Re-DHCP authentication saves public IP addresses. For example, an ISP
can allocate public IP addresses to broadband users only when they access networks beyond the
residential community network.
Only the HP iNode client supports re-DHCP authentication. IPv6 portal authentication does not support
the re-DHCP authentication mode.
Cross-subnet authentication
Cross-subnet authentication is similar to direct authentication, except it allows Layer 3 forwarding devices
to exist between the authentication client and the access device.
In direct authentication, re-DHCP authentication, and cross-subnet authentication, a user's IP address
uniquely identifies the user. After a user passes authentication, the access device generates an ACL for
the user based on the user's IP address to control forwarding of the packets from the user. Because no
Layer 3 forwarding device exists between authentication clients and the access device in direct
authentication and re-DHCP authentication, the access device can learn the user MAC addresses. The
access device can enhance its capability of controlling packet forwarding by using the learned MAC
addresses.
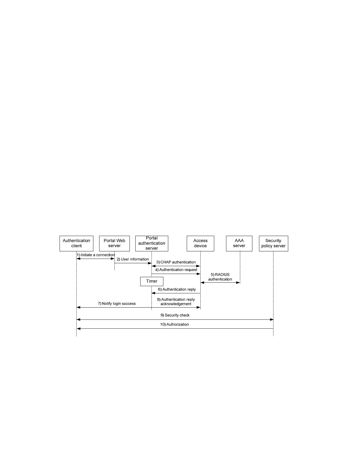
Portal authentication process
Direct authentication and cross-subnet authentication share the same authentication process. Re-DHCP
authentication has a different process as it has two address allocation procedures.
Direct authentication/cross-subnet authentication process (with CHAP/PAP authentication)
Figure 35 Direct authentication/cross-subnet authentication process
The direct/cross-subnet authentication process is as follows:
1. A portal user access the Internet through HTTP, and the HTTP packet arrives at the access device.
{ If the packet matches a portal free rule, the access device allows the packet to pass.
{ If the packet does not match any portal-free rule, the access device redirects the packet to the
portal Web server. The portal Web server pushes the Web authentication page to the user for
him to enter his username and password.
2. The portal Web server submits the user authentication information to the portal authentication
server.

Table of Contents

Other manuals for HP 5920 Series

Related product manuals